【導讀】在家里的時候,如果半夜起來照吃的或者上廁所,打開燈容易影響他人休息,不打開又是漆黑一片的,還不得撞得滿頭大包。所以有一款可以簡單照明的小夜燈是非常欣喜的事情,如何制作呢?快來看看吧!
基本要求是:
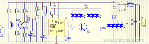
白天不亮(有無聲音都不亮),晚上在沒有燈光時只要聲音就亮,聲音觸發燈亮后延時一定時間燈就滅。光、聲音的靈敏度都可以調節,延時的時間長短也可以調節,聲光控制的燈有6顆(紅綠黃各2顆),直接按鍵控制4霧狀藍顆。
再把我以前撿的一塊手機電池用上完美多了

有實驗室的膠搶把他們連在起后還挺般配的

直接按鍵控制4霧狀藍顆亮 ,把它放在電腦旁邊,嘿嘿

聲光控制的燈有6顆(紅綠黃各2顆)

光、聲音的靈敏度和延時的時間長短調節的電位器的調節方向

用我的用了N年的萬能充給它充電

嘿嘿,基本就是這樣的,還很實用哦。
原理圖


相關閱讀:
【視頻】DIY:無線學習+手機藍牙轉紅外遙控器
DIY的福音!自制小音箱的三種方案
發燒友DIY:30RMB自制便攜式耳機放大器




