【導讀】喜歡DIY的朋友們有福了!小編為大家推薦自制小音箱的三種方案,三種方案各具特色,有的外圍元件少、失真小,有的裝配簡單、功率大、保真度高等等,任君選擇!三種方案都很適合無線電愛好者和音響發燒友DIY、學生組裝。來看看方案詳情吧!
DIY小音箱方案一:
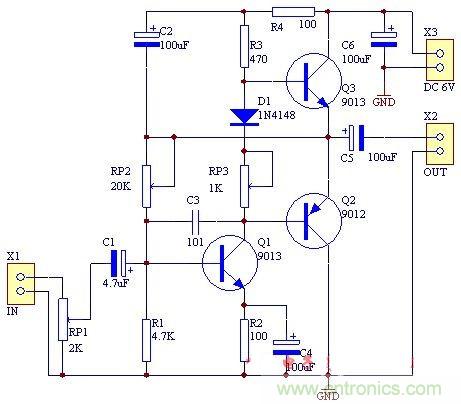
一、電路說明
Q1是激勵放大管,它給功率放大輸出級以足夠的推動信號;R1、RP2是Q1的偏置電阻;R3、D1、RP3串聯在Q1集電極電路上,為Q3提供偏置,使其靜態時處于微導通狀態,以消除交越失真;C3為消振電容,用于消除電路可能產生的自激;Q2、Q3是互補對稱推挽功率放大管,組成功率放大輸出級;C2、R4組成“自舉電路”,R4為限流電阻。
二、電路調試
接上3-6V直流電源,調節RP2,使Q2、Q3中點電壓為1/2電源電壓;調節RP3,使功放輸出級靜態電流為5-8mA;反復調節RP2、RP3使其兩個參數均達到上述值。
三:主要是利用三極管來實現。
元器件清單:

電路圖:

DIY小音箱方案二:
一:TDA2822M是意法半導體(ST)早期專門為便攜式錄放音設備開發的雙通道單片功率放大集成電路,具有低交越失真和低靜態電流的特點,適用于立體聲和橋式放大(BTL)方式。TDA2822M還有一個獨特之處就是工作電壓范圍很寬,在2V-12V范圍內都可以正常工作,不過除非是用于耳機放大器,最好還是讓TDA2822M工作于3V以上電壓。
本電路是用一塊TDA2822M功放集成電路接成單聲道的橋式放大(BTL)方式,很少的外圍元件,不用裝散熱器,放音效果也令人滿意。
二、參數:
電源電壓:2V-12V
輸出功率:2W(1KHz,8Ω,9V,10%總失真)
靜態電流:≤9mA(Vcc=3V)
諧波失真:0.2%(1kHz,8Ω~32Ω)
閉環增益:39dB(典型值)
負載范圍:≥4Ω
元器件清單:

電路圖:

DIY小音箱方案三:
一、電路說明:
本套件是以集成電路TDA2030A為中心組成的功率放大器,具有失真小、外圍元件少、裝配簡單、功率大、保真度高等特點,很適合無線電愛好者和音響發燒友自制,學生組裝。電路中D1—D4為整流二極管,C11為濾波電容,C12為高頻退耦電容;RP1為音量調節電位器;IC1、IC2是兩個聲道的功放集成電路;R1、R2、R3、C2(R7、R8、R9、C7)為功放IC輸入端的偏置電路,由于本電路為單電源供電,功放IC輸入端直流電壓為1/2電源電壓時電路才能正常工作;R4、R5、C3(R10、R11、C8)構成負反饋回路,改變R4(R10)的大小可以改變反饋系數。C1(C6)是輸入耦合電容,C4(C9)是輸出耦合電容;在電路接有感性負載揚聲器時,R6、C5(R12、C10)可確保高頻穩定性。
信號流程:音頻信號從X1輸入經音量電位器RP1,再由C1(C6)耦合,進入IC1(IC2)的1腳,由集成電路放大后從4腳輸出,經輸出耦合電容C4(C9)到達X2。
二、性能參數:
輸入電壓:AC≤15V
輸出功率:Po=5W+5W(RL=4Ω)
輸出阻抗:4—8Ω
三:如果采用的是直流電,那么電路圖中左下角的整流電路就可以忽略。
元器件清單:

電路圖:

更詳細的小音箱方案詳情可參照PDF文檔:http://bbs.cntronics.com/thread-230554-1-1.html
相關閱讀:
牛人力作!PCB版藍牙智能小車終極DIY
http://www.aolaiaolisita.com/gptech-art/80021901
DIY:簡單自制立體LED走馬燈【附電路圖】
http://www.aolaiaolisita.com/opto-art/80021852
讓燈光跳舞,聲控LED旋律燈DIY
http://www.aolaiaolisita.com/opto-art/80021874






