PIR全稱為Passive Infra-Red,稱作被動紅外傳感器(又被稱為Pyroelectric Infrared——熱釋電紅外線傳感器)是近年來發展起來的一種新型高靈敏度探測元件,是一種能檢測人體發射的紅外線而輸出電信號的傳感器。它能組成防入侵報警器或各種自動化節能裝置。它能以非接觸形式檢測出人體輻射的紅外線能量的變化,并將其轉換成電壓信號輸出。將這個電壓信號加以放大,便可驅動各種控制電路,如作電源開關控制、防盜防火報警等。
紅外線傳感器是將紅外輻射能轉換成電能的一種光敏元件,通常將紅外線傳感器分為熱型和光子型兩種。熱釋電紅外傳感器是利用紅外輻射的熱輻射作用引起元件本身的溫度變化,其探測率、響應速度都不如光子型傳感器。但由于熱釋電型傳感器可在室溫下使用,靈敏度與波長無關,所以應用領域廣。通用性好的熱型傳感器有熱電堆、熱敏電阻測輻射熱計、高萊管等。其中,利用鐵電體熱釋電效應的熱釋電型紅外傳感器(PIR)靈敏度高,可以廣泛地用于民用領域。
2. 無源紅外傳感器是如何工作的?
PIR傳感器的工作原理是熱釋電效應。當一些晶體受熱時,在晶體兩端將會產生數量相等而符號相反的電荷,這種由于熱變化產生的電極化現象,被稱為熱釋電效應。通常,晶體自發極化所產生的束縛電荷被來自空氣中附著在晶體表面的自由電子所中和,其自發極化電矩不能表現出來。當溫度變化時,晶體結構中的正負電荷重心相對移位,自發極化發生變化,晶體表面就會產生電荷耗盡,電荷耗盡的狀況正比于極化程度。下圖表示了熱釋電效應形成的原理。
熱釋電傳感器利用的正是熱釋電效應,是一種溫度敏感傳感器。它由陶瓷氧化物或壓電晶體元件組成,元件兩個表面做成電極,當傳感器監測范圍內溫度有ΔT的變化時,熱釋電效應會在兩個電極上會產生電荷ΔQ,即在兩電極之間產生一微弱電壓ΔV。由于它的輸出阻抗極高,所以傳感器中有一個場效應管進行阻抗變換。熱釋電效應所產生的電荷ΔQ會跟空氣中的離子所結合而消失,當環境溫度穩定不變時,ΔT=0,傳感器無輸出。當人體進入檢測區時,因人體溫度與環境溫度有差別,產生ΔT,則有信號輸出;若人體進入檢測區后不動,則溫度沒有變化,傳感器也沒有輸出,所以這種傳感器能檢測人體或者動物的活動。
人體溫度大約為36°-37°,輻射出的波長在一定范圍。濾光片可以只讓這個波長范圍的紅外線通過,使得 PIR傳感器只對人體敏感,而不受太陽、燈光等其它熱源影響,上圖2為PIR傳感器結構與簡易內部電路。
由于PIR只能檢測到距離有限。如果在外面加上一個菲涅爾透鏡(下圖),把外部的光線會聚到 PIR 上,增加進光量,則可大大增加 PIR 的檢測距離和角度。同時,通過控制菲涅耳透鏡內部的角度,可以控制焦距,制作出檢測距離不同.的 PIR。做完這些工作之后,有了一定的檢測距離和角度。但是人體必須經過整個檢測區域才能產生兩次變化(進入檢測區和離開檢測區)。我們希望能夠檢測到更小幅度的移動,捕獲更多的變化信號。在菲涅爾透鏡上做點變化,把檢測區分成若干個小格,間隔的區域會把光反射出去。這樣整個檢測區就變成若干個相鄰的靈敏區和盲區。當人體移動時,會經過一個靈敏區,又進入一個盲區…… 最后產生連續的脈沖信號。
菲涅爾透鏡可以聚光,為傳感器提供更大范圍的紅外光。
好了,現在我們有了一個更大的范圍。但是實際上我們有兩個傳感器,更重要的是,我們不需要兩個非常大的感應區域矩形,而是需要分散的多個小區域。因此,我們要做的是將透鏡分成多個部分,每個部分都是菲涅爾透鏡。
上面這張微距照片展示了每個切面上不同的菲涅爾透鏡;
由上文可知,人體都有恒定的體溫,一般在37°C左右,會發出10 um左右特定波長的紅外線,被動式紅外探頭就是靠探測人體發射的紅外線而進行工作的。紅外線通過菲涅耳濾光片增強后聚集到熱釋電元件,這種元件在接收到人體紅外輻射變化時就會失去電荷平衡,向外釋放電荷,后經檢測處理后就能產生報警信號。被動紅外探頭,其傳感器包含兩個互相串聯或并聯的熱釋電元件,而且制成的兩個電極化方向正好相反(如下圖所示),環境背景輻射對兩個熱釋元件幾乎具有相同的作用,使其產生釋電效應相互抵消,于是探測器無信號輸出。
3. 如何應用無源紅外傳感器?
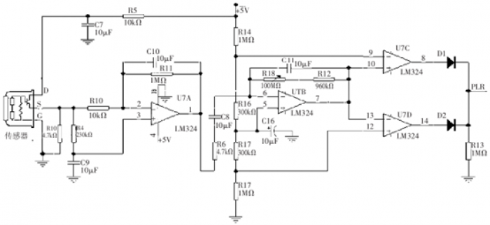
由于PIR傳感器收集到的數據經過電路的輸出的電壓信號太微弱,需經過放大電路,過濾掉噪聲干擾,提取有用的信號放大。后級放大電路包括:帶通濾波、兩級高增益放大、比較電路。下圖為PIR前置放大電路設計圖
上圖中熱釋電傳感器D端和5V電源間串聯10kΩ電阻,用于降低射頻干擾,G端接地,S端接47 kΩ負載電阻,偏置電壓約為1 V。傳感器輸出直接耦合到低噪聲運放(LM324構成的帶通濾波和第一級放大電路的反向輸入端,再由電阻R6、電容C8耦合到第二級反向放大電路進行進一步濾波、放大。 熱釋電紅外傳感器的應用很廣,大體可分為定性測量和定量測量兩類。 定量測量是測量紅外光源的溫度T,是一種非接觸的測定溫度的方法。它的基本依據如下,首先輻射能流密度ωλ可表示為:
式中, ωλ為輻射率,相當于對絕對黑體的修正,是一個小于等于1的數;h為普朗克常數;λ為波長,c為光速;k為波爾茲曼常數;T為絕對溫度。
由上圖可知,無源紅外報警器裝置的工作流程是:物體射出的紅外線先通過菲涅爾透鏡,然后到達熱釋電紅外探測器。這時,熱釋電紅外探測器將輸出脈沖信號,脈沖信號經放大和濾波后,由電壓比較器將其與基準值進行比較,當輸出信號達到一定值時,報警電路發出警報。 熱釋電紅外傳感器和少量外接元器件構成被動式的熱釋電紅外開關。在民用領域中可廣泛應用。可做為白熾燈、熒光燈、蜂鳴器、自動門、電風扇、烘干機和自動洗手池等裝置的自動快速開啟的自動感應開關,特別適用于企業、賓館、商場、庫房及家庭的過道、走廊等敏感區域,或用于安全區域的自動燈光、照明和報警系統。
TCRT1000是一種常見的紅外反射傳感器,它由發射裝置和接收裝置組成。以下是TCRT1000傳感器的具體介紹:
工作原理: 當發射裝置發送紅外光束時,如果有物體遮擋在傳感器前方,紅外光束會被物體反射回傳感器的接收裝置。接收裝置接收到反射的紅外光信號后會產生電信號輸出。
功能特點:
普通列表項目適用于檢測物體是否存在、計數和跟蹤物體等應用場景;
普通列表項目靈敏度調節:通過調整傳感器上的靈敏度調節旋鈕,可以根據需要調整靈敏度;
普通列表項目可以在室內和室外環境中使用;
普通列表項目采用數字輸出方式,方便與其他電路連接和集成。
技術參數:
普通列表項目工作電壓:3.3V - 5V;
普通列表項目工作電流:≤25mA;
普通列表項目工作溫度:-25℃ to +85℃;
普通列表項目探測范圍:最大可達10mm。
目前PIR傳感器有以下的用處:
安防系統:PIR傳感器常用于安防系統,例如家庭安全系統或辦公室安全系統。當有人進入被監控的區域時,PIR傳感器會檢測到其體溫所產生的紅外輻射變化,并觸發警報或其他相應的安全措施。
照明控制:PIR傳感器可用于自動控制照明系統。通過檢測房間內是否有人活動,PIR傳感器可以向控制器發送信號,從而控制燈光的開關和亮度,實現智能節能的照明系統。
自動化系統:PIR傳感器也廣泛應用于建筑自動化系統,如自動門、自動電梯和自動洗手間等。當有人接近時,PIR傳感器可以檢測到并觸發相應的自動化操作,提供方便性和舒適性。
能源管理:PIR傳感器可用于能源管理系統,例如管理辦公室或商店中的空調和供暖系統。當檢測到沒有人活動時,傳感器可以自動降低或關閉能源消耗較高的設備,以節省能源。
應用于健康監測:在醫療領域,PIR傳感器可用于監測人體的運動和活動,例如睡眠監測、老年人護理等。通過檢測身體的微小運動,傳感器可以提供有關人體活動模式和健康狀況的信息。
4. 主要的無源紅外傳感器供應商
意法半導體(STMicroelectronics):作為全球領先的半導體公司之一,意法半導體提供了多種無源紅外傳感器產品,包括接近傳感器、手勢識別傳感器和紅外遙控解碼器。
美國電氣(Vishay):美國電氣是一家專注于電子元件制造的公司,其產品線包括多種無源紅外傳感器,如紅外接收器、紅外發射器和紅外光柵。
希捷科技(Seagate Technology):希捷科技是一家專注于硬盤驅動器和存儲解決方案的公司,其產品中也包含無源紅外傳感器,用于硬盤驅動器的故障診斷和校準等功能。
森霸傳感:森霸傳感科技是國內熱釋電紅外傳感器龍頭廠商,有19年傳感器自主研發經驗,是國產中紅外傳感器廠商的中流砥柱。
5. 參考案列
針對與本次無源紅外傳感器,我們采用了GY——906無源紅外溫度傳感器(基本原理與PIR傳感器沒有太大差別)與基于RP2040的邏輯/協議/信號調試助手——十二指神探進行聯接,通過micropython語言來
編譯相關代碼,實現其功能:
代碼如下:
from machine import Pin, I2C import time
i2c = I2C(1, scl=Pin(23), sda=Pin(22)) address = 0x5A
while True:
i2c.writeto(address, bytearray([0x07])
time.sleep_ms(500)
# 讀取溫度數據
data = i2c.readfrom(address, 3)
temp_raw = (data[0] << 8) + data[1]
temp_celsius = (temp_raw * 0.02) - 273.15
temp_fahrenheit = (temp_celsius * 9 / 5) + 32
print("Temperature: {:.2f}°C / {:.2f}°F".format(temp_celsius, temp_fahrenheit))
time.sleep(1)





