【導讀】有些童鞋應該不懂得NCP306內部架構Buck電路設計,其實就是電容降壓。而電容降壓的工作原理并不復雜,工作原理是利用電容在一定的交流信號頻率下產生的容抗來限制最大工作電流。詳細的電路設計請看下文。
電容降壓的工作原理并不復雜,工作原理是利用電容在一定的交流信號頻率下產生的容抗來限制最大工作電流。如在50Hz的工頻條件下,一個1uF的電容所產生的容抗約為3180歐姆。當220V的交流電壓加在電容器的兩端,則流過電容的最大電流約為70mA。雖然流過電容的電流有70mA,但在電容器上并不產生功耗,因為如果電容是一個理想電容,則流過電容的電流為虛部電流,它所作的功為無功功率。
NCP3063的內部架構及工作原理

圖1:NCP3063的內部架構及典型的Buck電路接法
利用NCP3063可以實現升壓、降壓、反向電壓輸出。其典型的降壓(Buck)電路接法如上圖。其主要特性闡述如下:
輸入電壓可以達到40V(6腳),低待機電流,開關管的電流可達1.5A,輸出電壓可調,開關頻率最高可達150kHz,通過周期性的電流限制,10度滯回的內部過溫保護
各點的波形可以以下圖為參考:

圖2:Buck電路工作在臨界模式其各個器件的波形
以Buck為例說明NCP3063的工作原理。在圖2中描繪出了各點的典型波形。在啟動階段,因為輸出還未達到設定值,比較器1的輸出為高電平,此時Q1以NCP3063外部設定的頻率及最大占空比進行開關,在NCP3063內部對外接電容C(電容的放電時間決定了其關斷時間)的充電電流是放電電流的6倍,故其最大占空比為6/(6+1)=0.857。當輸出電壓過沖時比較器1的輸出翻轉為低電平,開關管在下一個周期進行關斷直到輸出電壓降到設定值以下比較器1的輸出重新為高電平時才再次開通。可見輸出電壓是在一種動態的平衡中完成調制。如果一直加大輸出負載則輸入側的電流也一直增加,當流過Rs電阻的電流到達一定值電阻上面的壓降超過0.2V時比較器2的輸出由低電平翻轉為高電平則此時會立刻關斷Q1直到下一個周期。也就是說開關管的占空比由輸出負載(輸出電壓)、輸入電流及內部限制的最大占空比(0.857)三個因素決定。需要明確的是因為NCP3063($0.3240)是用固定頻率的三角波來對輸出電壓進行調制所以并不需要補償控制回路(M34063中用到的誤差放大器因此便可替換為比較器)。
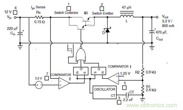
應用實例:

圖:Buck電路應用實例-輸入9~12V,輸出3.3V 800mA電路
需要測試的項目:
輸入調整率,負載調整率,輸出電壓紋波,效率,短路電流
注意:電解電容附近并上104的貼片電容目的在于降低輸入輸出的噪音




