【導讀】在很多場合有線通信技術并不能滿足實際需要,比如在野外惡劣環境中作業。使用無線射頻通信芯片構建的通信模塊,用單片機作為控制部件,配合一定的外圍電路就能很好地進行兩地空間區域信號對接,實現自由數據通信,解決了無線通信的技術難題。并且其具有硬件構造簡單、維護方便、通信速率高、性能穩定等優點,能在電子通信業得到廣泛應用。
本文的控制部件選用AT89C51型單片機。由于這種芯片只有SPI通信接口,而目前常用的單片機都沒有這種接口,因此需要對該芯片的通信時序進行模擬,所以在控制器里編程時要嚴格按照芯片工作時序進行。
電路原理
NRF24L01芯片構成的通信模塊電路設計
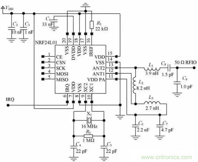
NRF24L01芯片通信模塊電路核心器件NRF24L01 配合網絡晶振、解耦電容、偏極電阻一起工作構造穩定射頻通信模塊。該芯片是貼片結構,模塊占用空間少,如圖1所示。

圖1 由NRF24L01 芯片構成的通信模塊電路圖。
電源電路設計
電源電路如圖2所示,B1 是9 V 蓄電池或者鋰電池,能夠反復充電。C1, C2 , C3 , C4 都是濾波電容, 起到一次與二次濾波作用。D1,D2 是穩壓二極管, 使輸出端的電壓穩定在理想的水平電壓。芯片7805 是三端穩壓集成電路芯片,具有正電壓輸出。其電路內部還有過流、過熱及調整管等保護電路,最終目的把9 V 電源轉變成穩定5 V 輸出,為后續設備供電。

圖2電源電路圖。
系統通信電路設計
系統通信電路如圖3所示。本電路中應用單片機AT89C51作為控制芯片,對NRF24L01 主通信模塊的接口時序模擬和對數據的發送與接收進行處理。

圖3系統通信電路圖
與PC 機通訊電路設計
如果單片機通信電路與單片機通信電路通信,則兩個硬件電路和圖3相同,只是在軟件設計時需在每個通信端設定不同的通信地址,以辨認每個通信端口。若是單片機通信電路與PC 機或者具有COM 口的設備電路通信,則需要一個轉接電路,其硬件電路如圖4所示。

圖4 SPI 接口與MAX232 通信硬件電路圖
在圖4 所示的電路中, 單片機左側是一塊MAX232芯片, 其作用是將PC 機中的232 電平與單片機的T TL 電平匹配。最左側是9 芯母接頭,在使用時可接在計算機COM 口上與計算機通信。單片機右側接一塊射頻通信模塊。由于此塊單片機同樣沒有SPI 接口,所以需要用普通接口軟件模擬SPI 接口,其編程要嚴格按SPI 端口的通信邏輯時序。
編者按
(1)提出基于射頻的無線通信技術方案,并且按照該方案搭建硬件電路。
(2)設計單片機控制算法,在PC機中編好上位機軟件,執行機構能迅速執行預定結果, 反應時間小于1ms。
(3)在執行機構遇到障礙時,能返回準確命令,使上位機捕捉到相應信息,直接反映雙向通信效果好。
(4)系統穩定可靠,數據傳輸丟失率很小,低于0.01%。
推薦閱讀:





