【導讀】在傳感器接口、數據采集等應用中,放大器選型直接影響系統性能。通用運放(如LM358)適合注重成本與靈活性的場景;零漂移放大器(如NCS21911)通過抑制電壓漂移,滿足醫療、工業等高精度需求;電流檢測放大器(如NCS214R)則專攻寬共模電壓下的精準電流測量,兼具集成化與低功耗優勢。選型需結合精度、環境耐受及封裝要求,匹配應用核心挑戰。
如何選擇通用運算放大器、零漂移放大器、電流檢測放大器?
作者:安森美
在低功耗傳感器接口、高速數據采集、精密儀器等各類應用領域中,所選放大器的性能將顯著影響系統維持信號完整性與整體表現的能力。鑒于市面上放大器的類型與架構繁多,明確如何為特定應用選擇適配的放大器,是保障設計成功的關鍵。

挑戰:使用通用放大器來兼顧多功能性和成本效益
設計人員常面臨的一項挑戰是:如何找到兼具足夠靈活性與成本效益的元件,以滿足各類信號調理任務需求,特別是當超高精度并非核心要求時。這種場景常見于基礎信號調理電路、各類汽車子系統及電池供電器件中。
為解決這一挑戰,通用運算放大器(簡稱“運放”)應運而生:它們兼具可靠性能與低功耗特性,因此在以靈活性、成本效益為優先考量的項目中,成為理想之選。例如,基于 PMOS 工藝的 LM358便是典型代表,這類成熟的雙極型器件已在行業中應用數十年,展現出持久的應用價值;而 NCS20072作為一款 CMOS 通用放大器,提供多種緊湊型封裝形式供選擇。
挑戰:利用零漂移放大器攻克準確度和穩定性難題
在即使細微誤差亦能引發嚴重后果的應用場景中,設計人員面臨一項關鍵挑戰:需要在寬溫度范圍和長工作周期內,維持極高的精度與穩定性。這一點在醫療設備、工業儀器、物聯網 (IoT) 應用及電機控制反饋系統等領域尤為重要。
為滿足這些嚴苛需求,專用放大器提供了針對性解決方案。
零漂移放大器
放大器的一項核心挑戰是,失調電壓會因溫度變化和器件老化而產生固有漂移。零漂移架構(如 NCS21911等器件所采用的架構)經過專門設計,可抵消這種漂移,無論環境如何波動,都能保持精度與長期穩定性。
這類放大器通常集成了軌到軌輸入/輸出能力、低靜態電流等特性,進一步提升了高要求應用場景下的精度與能效。此外,出色的共模抑制比(CMRR) 是關鍵性能指標:它能有效抑制無用的共模噪聲,這在與模數轉換器(ADC) 連接以實現高質量數據采集時不可或缺。例如,NCS21911在 4V 電壓下的典型 CMRR 可達 130dB。

圖1:CMRR 與頻率
挑戰:解決動態供電系統中的精準電流監測問題
在電源管理、電池供電系統(如智能手機、筆記本電腦、電動汽車)及汽車安全診斷等各類應用中,精準電流監測面臨一系列獨特挑戰。設計人員需要的解決方案要能滿足:在寬共模電壓范圍內精確測量電流,同時最大限度降低功耗與物料單 (BOM) 成本。
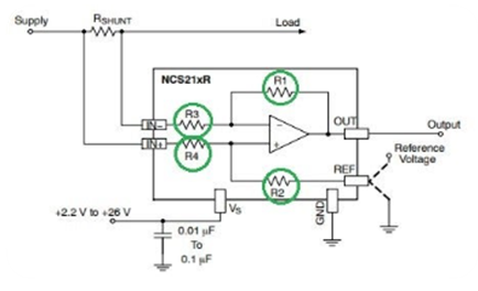
電流檢測放大器正是為應對這些挑戰而專門研發的器件:

圖 2:電流檢測放大器集成了外部電阻,可提供準確性更高、
尺寸更小的解決方案,還兼具獨立運算放大器的成本效益
寬共模電壓范圍
一大關鍵難題是上橋配置中的電流測量,其中的分流電阻并非以地為參考點。這就要求放大器需具備處理大共模輸入電壓的能力:部分型號的共模電壓上限可達 40V,而像 NCS7031 或 NCV7031(汽車級)和 NCS7041 或 NCV7041(汽車級)等型號,共模電壓上限甚至可達到 80V。這種能力對上橋和下橋電流檢測意義重大:既為設計提供靈活性,又能在上橋應用中實現負載短路檢測。
高準確度與低偏移
電流測量的精確度至關重要。這類放大器通常具備極低的失調電壓(例如,Treo 平臺及零漂移架構的放大器,其最大失調電壓僅為 ±12 μV),即便分流電阻兩端的電壓降極小,也能確保測量結果準確。這種設計選擇既能最大限度降低分流電阻的功率損耗,又能保證測量的完整性。
集成化與成本效益
縮減電路板空間、降低 BOM 成本始終是設計優化的核心方向。部分電流檢測放大器解決方案會集成增益設定電阻,既能簡化設計,也能減少外部元器件的使用數量。例如,NCS214R和 NCS(V)2167x等器件便具備此特性。此外,這些器件還支持單向或雙向電流檢測,是電池充電器等存在電流反向流動的應用不可或缺的功能。

圖 3:采用集成式雙通道解決方案可顯著減少系統元器件數量
挑戰:借助先進放大器特性突破通用設計限制
除了滿足特定放大器類型的需求外,電子設計領域還普遍存在多項共性挑戰,而最新的放大器解決方案憑借關鍵特性,為解決這些難題提供了有效的技術思路:
在惡劣環境下保持可靠性
許多應用(尤其是汽車領域,如先進駕駛輔助系統 (ADAS)、電機控制及電池管理系統)對元器件的要求極為嚴苛,需能承受極端溫度(Treo 平臺即將推出的部分器件,耐受溫度上限可達 150°C)與復雜電氣環境。獲得車規級認證(如 AEC-Q100 標準認證、具備 PPAP 提交能力)是核心前提,唯有如此才能確保 NCV210R和 NCV333等元器件滿足此類高可靠性需求。
能效
在便攜式設備、物聯網及工業系統中,延長電池續航、降低功耗是核心訴求,這就要求放大器具備超低靜態電流。例如,運算放大器的靜態電流有時需低至數十微安(μA),比較器甚至需低至納安(nA) 級別,例如Treo 平臺的器件,每通道靜態電流僅315 nA。這種極低的功耗表現,需在不影響性能的前提下實現。
空間優化
微型化是現代電子設備的一貫需求。放大器解決方案提供緊湊型封裝選項,例如 Treo 平臺所采用的芯片級封裝 (CSP) 與微型無引腳四方扁平封裝 (uQFN),能幫助設計人員大幅縮減電路板空間,這對于智能手機、可穿戴電子設備等應用而言非常重要。
快速響應與控制
在電機控制、功率調節這類動態系統中,快速信號處理能力起著關鍵作用。Treo 平臺即將推出的比較器具備 40 ns 的快速傳播延遲與快速瞬態響應能力,可實現精準、及時的控制,對保障系統穩定性與性能起著關鍵作用。
讓放大器功能與應用需求精準匹配
為電子設計選擇合適的放大器,恰似在復雜的建筑工程中為特定工序挑選適配的工具:正如專用工具能讓工匠精準、高效地完成精細或高難度的操作,不同架構的放大器也具備經過專門設計的特有性能,可針對性地解決電子電路中的各類特殊挑戰。
無論是需要廣泛的通用性、在波動環境中實現極高精度,還是在電源系統中進行精準電流監測,只要明確具體的設計挑戰,工程師就能充分利用最新的放大器產品組合(如基于先進 Treo 平臺打造的放大器系列)的專用特性,將電子設計構想轉化為現實。



