【導讀】在包括汽車、工業自動化、電信、計算機、白色家電和消費電子在內的各種系統中,將高母線電壓降至較低電壓,從而為IC和其他負載供電的需求越來越大。設計者面臨的挑戰是,如何以最高的效率、最小的熱負荷、低成本以及盡可能小的解決方案尺寸來實現這種降壓轉換。
在包括汽車、工業自動化、電信、計算機、白色家電和消費電子在內的各種系統中,將高母線電壓降至較低電壓,從而為IC和其他負載供電的需求越來越大。設計者面臨的挑戰是,如何以最高的效率、最小的熱負荷、低成本以及盡可能小的解決方案尺寸來實現這種降壓轉換。
傳統的異步降壓轉換器提供了一種潛在的低成本解決方案,但其轉換效率較低,不能滿足許多電子系統的需求。設計者可以利用同步DC/DC轉換器和同步DC/DC控制器來開發緊湊型高效率解決方案。本文簡要介紹了電子系統對高效DC/DC轉換的性能要求,并回顧了異步和同步DC/DC轉換器的區別。然后,介紹來自Diodes, Inc、STMicroelectronics和ON Semiconductor的幾種同步DC/DC轉換器設計方案,以及評估板和設計指南。這些方案有助于快速啟動高效率解決方案的開發。
為什么需要同步DC/DC轉換器?
所有類型電子系統對效率要求的都越來越高,而且復雜性也在不斷提高,這就促使電源系統架構和電源轉換拓撲也在相應地向前發展。隨著越來越多的獨立電壓域能夠支持日益增多的功能,分布式電源架構 (DPA) 在愈來愈多的電子系統中得到了應用。DPA并沒有采用多個隔離電源來驅動不同的負載,而是僅包含一個用于產生相對較高配電電圧的隔離式AC/DC電源,以及多個較小的降壓轉換器。其中,降壓轉換器用于根據每個負載的要求,將配電電壓將至較低的水平(圖1)。采用多路降壓轉換器的優勢在于體積小、效率高、性能優。

圖1:顯示了主隔離式AC/DC電源(前端)的分布式電源架構、以及為低壓負載供電的多個非隔離式DC/DC轉換器。(圖片來源:Digi-Key Electronics)
選擇異步還是同步降壓轉換器時,需要在成本和效率之間進行權衡。如果需要成本最低的解決方案,其可以同時接受較低的效率和較高的熱負載,則異步降壓方案可能是首選。另一方面,如果優先考慮效率并希望采用發熱更少的運行方案,那么成本更高的同步降壓轉換器通常是更優的選擇。
同步與異步降壓轉換器的比較
典型的異步降壓轉換器應用如圖2所示。ON Semiconductor的LM2595是一款單片集成電路,包括主電源開關和控制電路。該器件采用內部補償,最大限度地減少了外部元器件的數量并簡化了電源設計。其典型轉換效率為81%,發熱損耗為占功率的19%,而同步降壓方案的典型轉換效率約90%,發熱損耗僅占功率的10%。這意味著異步降壓轉換器的熱損耗幾乎是同步降壓轉換器的兩倍。因此,使用同步降壓轉換器可以減少發熱,從而大大簡化熱管理難題。

圖2:典型的異步降壓轉換器應用,包含輸出整流器 (D1)、輸出濾波器(L1和Cout)和反饋網絡(Cff、R1和R2)。(圖片來源:ON Semiconductor)
在同步降壓轉換器中,如STMicroelectronics推出的ST1PS01使用同步MOSFET整流取代了輸出整流器(圖3)。相比異步降壓轉換器中的輸出整流器,同步MOSFET的“導通”電阻較低,可降低損耗,從而顯著提高轉換效率。同步MOSFET是該IC的內部組成部分,不需要外部整流二極管。

圖3:同步降壓應用電路顯示外部輸出整流二極管已取消。輸出濾波和反饋組件仍是必要器件。(圖片來源:STMicroelectronics)
使用同步降壓轉換器可以實現更高的效率和更低的熱負荷,但這是有代價的。由于只包含一個功率開關MOSFET和一個整流二極管,且不必考慮交叉導通或“射穿”的可能性,也無需使用同步FET進行控制,所以異步降壓轉換器控制器要簡單得多,體積也小得多。同步降壓拓撲結構則需要更復雜的驅動器和防交叉導通電路來控制兩個開關(圖4)。要確保兩個MOSFET不會同時導通并發生直接短路,就需要更復雜的電路,進而要求更大和更昂貴的IC。

圖4:同步降壓轉換器IC框圖顯示了兩個集成MOSFET(旁邊標有“SW”的引腳)和增加的驅動器/防交叉導通電路。(圖片來源:STMicroelectronics)
雖然脈寬調制控制式同步降壓轉換器在中等或滿載條件下效率較高,但異步降壓轉換器通常在輕載條件下具有更高的轉換效率。然而,這種情況正在逐漸減少,因為最新的同步降壓轉換器實施包括多種工作模式,能讓設計者優化低負載效率。
用于5伏和12伏配電的同步降壓
針對在消費產品和白色家電中使用5伏和12伏電源配電的設計者,Diodes, Inc.推出了AP62600器件。這是一款6安培 (A) 同步降壓轉換器,輸入范圍寬至4.5至18伏。該器件集成了一個36毫歐(mΩ) 高壓側功率MOSFET和一個14mΩ低壓側功率MOSFET,用于實現高效率降壓式DC/DC轉換。由于 AP62600 使用了恒定準時 (COT) 控制方式,因此只需要極少的外部元器件。該器件還具有快速瞬態響應、易于環路穩定和低輸出電壓紋波等特性。AP62600針對電磁干擾 (EMI) 抑制進行了優化。該器件使用了專有的柵極驅動器方案,可在不犧牲MOSFET導通和關斷時間的情況下防止開關節點的瞬時振蕩,從而減少了MOSFET開關引起的高頻輻射EMI噪聲。該器件采用V-QFN2030-12(A型)封裝。配有“電源良好”指示燈,用于提醒用戶注意可能出現的故障情況。可編程軟啟動模式可在上電時控制浪涌電流,使設計者能夠在使用多個AP62600為大型集成器件供電時實現電源定序,如現場可編程門陣列 (FPGA)、特定應用IC (ASIC)、數字信號處理器 (DSP) 和微處理器單元 (MPU)。AP62600提供了三種操作模式供設計者選擇,以滿足個性化應用的具體需求(圖5)。通過脈沖調頻 (PFM) 操作,可以實現所有負載的高效率。其他可用的模式包括可以獲得最佳紋波性能的脈寬調制 (PWM),以及可避免輕載時產生可聞噪聲的超聲波模式 (USM)。

圖5:AP62600為設計者提供了三種工作模式選擇,以滿足個性化應用的需求:PFM、USM和PWM。(圖片來源:Diodes, Inc.)
為幫助設計者入門AP62600,Diodes, Inc. 還提供AP62600SJ-EVM評估板(圖6)。AP62600SJ-EVM布局簡單,可以通過測試點接入相應的信號。

圖6:AP62600SJ-EVM評估板為AP62600提供了一個簡單方便的評估環境。(圖片來源:Digi-Key Electronics)
24伏母線的同步降壓
STMicroelectronics的L6983CQTR具有3.5至38伏的輸入范圍,輸出電流高達3A。設計者可以將L6983用于廣泛的應用,包括24伏工業電源系統、24伏電池供電設備、分散式智能節點、傳感器以及始終啟用型和低噪聲應用。L6983基于帶內部補償的峰值電流模式架構,采用3mm x 3mm QFN16封裝,因此能最大限度地降低設計復雜性和尺寸。L6983有低消耗模式 (LCM) 和低噪音模式 (LNM) 版本。LCM通過控制輸出電壓紋波最大限度地提高了輕載效率,使該器件適用于電池供電型應用。LNM模式能使開關頻率保持恒定并最大限度地降低輸出電壓紋波,以實現輕載運行,從而滿足低噪聲應用要求。L6983允許在200千赫茲 (kHz)至2.3兆赫茲 (MHz) 的范圍內選擇開關頻率,并可選擇擴頻以提高EMC。STMicroelectronics提供STEVAL-ISA209V1評估板,幫助設計者探索L6983同步單片降壓穩壓器的功能并快速啟動設計。
用于計算和電信設計的同步降壓控制器
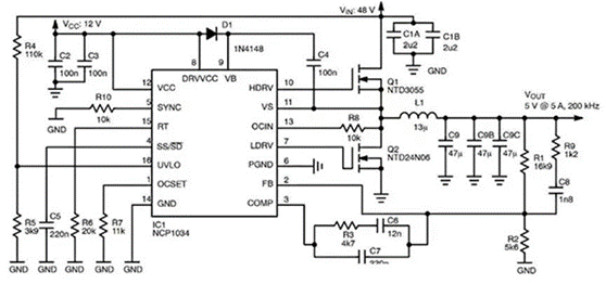
ON Semiconductor的NCP1034DR2G是一款高壓PWM控制器,針對輸入電壓高達100伏的高性能同步降壓DC/DC應用。該器件設計用于嵌入式電信、網絡和計算應用中的48伏非隔離電源轉換。NCP1034驅動一對外部N溝道MOSFET,如圖7所示。

圖7:NCP1036同步降壓控制器IC的典型應用電路,顯示了高壓側和低壓側MOSFET(分別為Q1和Q2)。(圖片來源:ON Semiconductor)
NCP1036具有25kHz至500kHz可編程開關頻率范圍,以及一個用于從外部控制開關頻率的同步引腳。通過提供這兩種頻率控制方式,設計者就能夠為每個特定應用選擇最佳值,并使多個NCP1034控制器同步工作。該器件還包括用戶可編程欠壓鎖定和打嗝限流保護。對于低電壓設計,可以使用一個內部微調式1.25伏參考電壓來實現更精確地輸出電壓調節。包括四個欠壓鎖定電路,用于保護設備和系統。三個電路專門用于保護特定功能;兩個用于保護外部高壓側和低壓側驅動器;一個用于保護IC,防止其在VCC低于設定閾值前過早啟動。設計者可以利用外部電阻分壓器對第四個欠壓鎖定電路進行編程:只要VCC低于用戶設定的閾值,控制器就保持斷開狀態。為了幫助設計者開始使用NCP1034,ON Semiconductor還提供了NCP1034BCK5VGEVB評估板(圖8)。該評估板的設計提供了多個選項,以滿足各種系統需求。有一個線性穩壓器為IC供電;為此,設計者可以通過選擇合適的電阻來確定使用齊納二極管還是高壓晶體管。設計者還可以選擇第二類(電壓模式)補償或第三類(電流模式)補償,陶瓷或電解輸出電容器以及各種輸入電容值。配有兩個針座:一個用于方便地連接外部同步脈沖源,使板卡可以直接連接另一塊NCP1034演示板;另一個針座連接SS/SD引腳,可以通過連接地來關斷控制器。

圖8:NCP1034BCK5VGEVB評估板提供了多個選項,有助于設計者快速啟動新設計。(圖片來源:Digi-Key Electronics)
結語
在汽車、工業自動化、電信、計算機、白色家電和消費電子等各種系統中,越來越多地需要將高母線電壓降至較低電壓,以便為IC和其他負載供電。
如圖所示,設計者可以把目光轉向同步降壓式功率轉換器,以最高的效率、最小的熱負荷、低成本和盡可能小的解決方案尺寸來實現降壓轉換。
(來源:中電網,作者: Jeff Shepard)
免責聲明:本文為轉載文章,轉載此文目的在于傳遞更多信息,版權歸原作者所有。本文所用視頻、圖片、文字如涉及作品版權問題,請聯系小編進行處理。
推薦閱讀:



