【導讀】電信,基站和服務器運營商通過開發和發布三種類型的穩壓器來增強其過程而獲得了OptiMOS IPOL的支持。這些新器件分別命名為IR3887M,IR3888M和IR3889M,它們基于負載恒定電壓點穩壓器OptiMOS TM IPOL設計,基于COT(恒定導通時間)控制架構。
摘要
電信,基站和服務器運營商通過開發和發布三種類型的穩壓器來增強其過程而獲得了OptiMOS IPOL的支持。這些新器件分別命名為IR3887M,IR3888M和IR3889M,它們基于負載恒定電壓點穩壓器OptiMOS TM IPOL設計,基于COT(恒定導通時間)控制架構。
開發這三種設備是為了支持服務器,基站和電信等在85 o C環境溫度下運行的應用,這些應用需要高效率和高密度。OptiMOS IPOL新系列的穩壓器由穩定性更高的COT引擎組成,能夠提供非常快速的瞬態響應而無需任何外部補償。同步降壓穩壓器支持4.3V至17V的寬輸入電壓范圍(如果使用外部偏置電源,則Vmin = 2V,如果使用外部偏置電源,則Vmin = 2V),而輸出電壓則通過精確的基準電壓(0.6V± 0.5%)。
IR3887M,IR3888M和IR3889M新型穩壓器在輕負載時提供了高效率,具有熱補償內部過流保護功能,具有四個可選限制,以提供更便宜,更小的電感器,欠壓,過壓和過熱保護。開關頻率可在600 kHz至2 MHz的范圍內選擇,從而可實現較小的PCB尺寸和更少的物料清單(BOM),從而簡化了設計和PCB布局。
該系列的所有器件均確保了非常高的效率值,低功耗和熱處理高達30A連續電流的能力。
特別是IR3887M,是市場上最小的30A器件。融合英飛凌最新一代的FET和增強的封裝技術,可在4mm x 5mm的小尺寸封裝中提供3A的熱支持。
IR3888M和IR3889M采用PQFN封裝,尺寸僅為5mm x 6mm的小尺寸。IR3888M可處理高達25A的連續電流,并符合RoHS2的要求。
COT控制方式
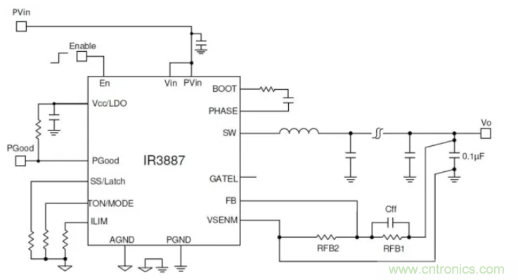
恒定導通(COT)控制模式是一種越來越流行的基于波紋的架構,由于其非常簡單的控制環路設計和快速的負載瞬態響應(由于帶寬很高),它支持這三種設備。該解決方案還實現了相對恒定的開關頻率,良好的輸出調節以及在輕負載下的極高效率,幾乎不需要額外的設計工作。IR388x器件具有專有的快速恒定導通時間(COT)控制功能,該功能將輸出電壓V O與結合內部斜坡信號的地面電壓進行比較。當V O降至該閾值以下時,將啟動PWM信號以在固定的導通時間內開啟高端FET。底電壓由內部補償誤差放大器產生,該放大器對V進行比較。帶參考電壓的O。相對于傳統的COT控制,快速的COT控制可顯著改善輸出電壓調節率。圖1顯示了IR3887M器件的典型應用圖。

圖1:IR3887M基本應用電路
新增功能
OptiMOS TM IPOL器件具有兩種不同的模式:強制連續導通模式(FCCM)和二極管仿真模式(DEM)。使用FCCM,電壓調節器始終以偽恒定開關頻率充當同步降壓轉換器,從而實現較小的輸出電壓紋波。降壓開關穩壓器是當今客戶POL應用的廣泛使用的解決方案。在DEM模式下,當電感器電流接近零時,同步FET會關閉,從而降低了開關頻率并提高了輕負載時的效率。在重負載下,FCCM和DEM都以相同的方式運行。通過連接一個外部電阻器,可以從600 kHz至2 MHz的一組離散值中選擇開關頻率f sw。基于所選的f sw,電壓調節器根據以下公式為給定的PV in和V O生成控制FET的相應導通時間:
T on =(V O / PV in)*(1 / f sw)
其中f sw是所需的開關頻率,PV in是功率級的輸入電源,V O是輸出電壓。在操作過程中,設備會監視PV in和V O,并可以自動調整導通時間以維持預選的f sw。隨著負載的增加,開關頻率可以增加以補償功率損耗。圖2顯示了針對不同輸出電壓V O的值的典型效率曲線,涉及以下條件:PV in = 12V,f sw = 600 kHz,FCCM工作模式,T amb= 25°C,自然對流(無氣流)。效率曲線包括IR388x器件的損耗,電感器損耗,輸入和輸出電容器的損耗以及PCB走線損耗。

圖2:典型效率曲線– PV in = V in = 12V,F sw = 600 kHz
OptiMOS TM IPOL器件(圖3)具有內部數字軟啟動功能,可控制輸出電壓的上升并限制啟動時的電流浪涌。內部軟啟動信號在定義的持續時間內從0 V線性上升至0.6 V,并且不會隨輸出電壓而變化。穩壓器具有四個軟啟動時間選項,可通過一個外部電阻器進行選擇。可以使用外部分壓器對輸出電壓進行編程。將FB電壓與內部基準電壓0.6 V進行比較。當輸出處于所需值時,分壓比設置為在FB引腳(圖1)提供0.6V。反饋電阻分壓器根據以下公式計算:
V O = V ref *(1 + R FB1 / R FB2)
其中R FB1和R FB2是頂部和底部反饋電阻器(見圖1)。

圖3:OptiMOS IPOL系列設備
OptiMOS™IR3887M,IR3889M,IR3888M集成負載點DC-DC穩壓器是易于使用,完全集成且高效的設備,可提高效率和功率密度,并簡化服務器,企業存儲,網通中POL應用的設計路由器和交換機,數據通信和電信基站。
(轉載來源:電子發燒友)
免責聲明:本文為轉載文章,轉載此文目的在于傳遞更多信息,版權歸原作者所有。本文所用視頻、圖片、文字如涉及作品版權問題,請電話或者郵箱聯系小編進行侵刪。





