【導讀】LT8710 是一款多功能 DC/DC 控制器,該器件支持升壓、SEPIC、反相或反激式配置,并且廣泛用于汽車和工業系統。LT8710 具備的特性使其能夠在高阻抗電源的應用、或者必須限制輸入電流的應用中使用。
引言
LT8710 是一款多功能 DC/DC 控制器,該器件支持升壓、SEPIC、反相或反激式配置,并且廣泛用于汽車和工業系統。LT8710 具備的特性使其能夠在高阻抗電源的應用、或者必須限制輸入電流的應用中使用。例如,工業廠房和倉庫中的長電源線增加了明顯的輸入源電阻以及從轉換器至負載的顯著電壓降。當設備重新安置時該數值會發生變化,因而使穩壓進一步復雜化。太陽能電池板也具有一個高輸入阻抗,以及一個峰值功率輸出和窄電壓范圍。本設計要點以鋰離子電池充電器為例說明了 LT8710 怎樣解決高阻抗和電流受限輸入電源的問題。
電路說明和功能
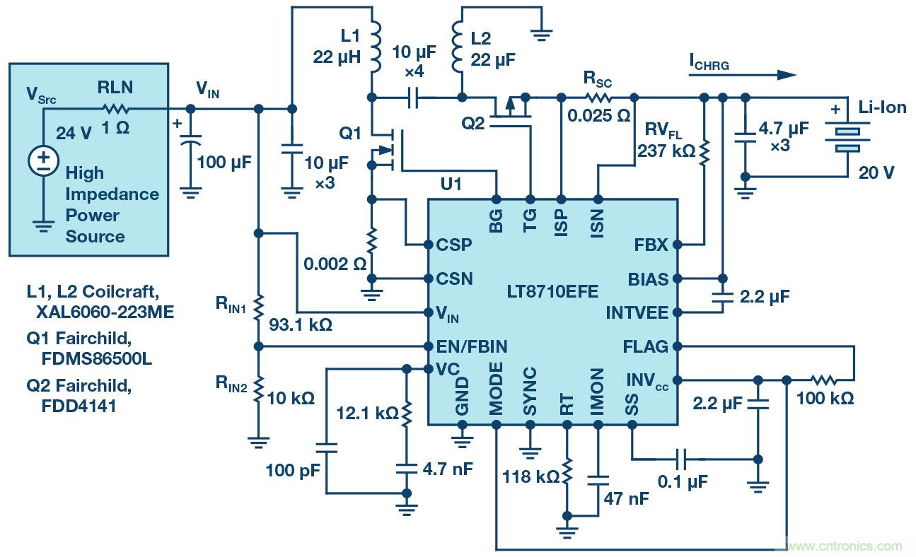
圖 1 示出了一款充電器解決方案,適用于便攜式電動工具中常用的 20 V 鋰離子電池。電壓源 VSRC 為 24 V,通過一根高阻抗電源線(電阻器 RLN ),在充電器輸入端子上產生電壓 VIN。該電壓源可被視為一個通用型 12 V 太陽能電池板,具有 22 V 至 24 V 開路電壓和 18 V 至 19 V 最佳工作電壓。此充電器基于一種同步非耦合式 SEPIC 拓撲,并受控于 LT8710。功率鏈路由分立式電感器 L1、L2,晶體管 Q1、Q2,介于電感器之間的去耦電容器、和輸入 / 輸出濾波器構成。電阻器 RSC 設定 2 A 的充電電流 ICHRG;電阻器 RV(FL) 設定 21 V 的浮動電壓。電阻分壓器 RIN1/RIN2 設定輸入電壓調節水平 (在本例中為 18.6 V)。

圖 1。LT8710 鋰離子電池充電器的電原理圖 (在高阻抗輸入線路中)。
圖 2 示出了該充電解決方案隨時間變化的功能狀況。當 VIN 和電源電壓 VSRC 高于 19 V 時,基于 LT8710 的 SEPIC 將鋰離子電池充電至設定的 2 A ICHRG。當 VSRC 降至 20 V 以下時,VIN 的數值也會相應降低。當 VIN 達到輸入電壓調節水平時,LT8710 減小充電電流 ICHRG 以維持 VIN在輸入電壓調節電壓(18.6V),甚至在 VSRC 繼續下降的情況下也不例外。橫軸代表歸一化時間,其可以是“小時”(對于太陽能電池板)、或者“分鐘”或“秒”(對于復雜工業系統中的電源)。

圖 2。充電電流 (ICHRG) 與電壓電源 (VSRC) 和充電器輸入端子電壓 (VIN) 的函數關系曲線圖。
另一種控制轉換器輸出電流的方法是根據 LT8710 的輸入即監視從 IMON 引腳引出的電容器的電壓,選擇合適的電阻器 RSC 以在最大電流條件下提供一個接近 50 mV 的電壓。在 IMON 電容器兩端反射一個對應電壓。如果沒有電流流動,并且 ISP 和 ISN 引腳兩端的電壓為零,則 IMON 電壓大約為 0.616 V。倘若 ISP–ISN 電壓為 50 mV,那么它將 IMON 電壓反射為 1.213 V。可采用我們的演示電路 DC2067A 和對應的 LTspice® 模型對該特性以及很多其他特性進行評估。
結論
LT8710 是一款靈活的多功能控制器,可支持同步 SEPIC、升壓、和反相轉換器拓撲。除了寬的輸入電壓和開關頻率范圍外,該器件還擁有先進的特性,例如:根據輸入電流或電壓調節輸入電壓和輸出電流的能力。這些特性使 LT8710 非常適合工業、太陽能電池板系統和其他電流受限的應用。
(來源:ADI,作者:Victor Khasiev)
(來源:ADI,作者:Victor Khasiev)
免責聲明:本文為轉載文章,轉載此文目的在于傳遞更多信息,版權歸原作者所有。本文所用視頻、圖片、文字如涉及作品版權問題,請電話或者郵箱聯系小編進行侵刪。


