【導讀】高壓開關柜的“機械聯鎖”是確保設備和人身安全、防止誤操作的重要措施。以下分析開關柜的機械及各種電氣聯鎖實現方式。
《3~35kV交流金屬封閉開關設備》(GB3906—91)中對此作了明確規定,此國家標準把“聯鎖”描述為:“金屬封閉式開關設備應具有:防止帶負荷分、合隔離開關(隔離插頭);防止誤分、誤合斷路器、負荷開關、接觸器(允許提示性);防止接地開關處在閉合位置時關合斷路器、負荷開關等開關;防止再帶電時誤合接地開關;防止誤人帶電隔室等功能”,上述五項防止電氣誤操作的內容,簡稱“五防”。“五防”裝置一般可分為機械、電氣和綜合三類,我司高壓開關柜屬于綜合類。
機械聯鎖是在高壓開關柜的操作部位之間用互相制約和聯動的機械機構來達到先后動作的閉鎖要求,單柜機械聯鎖在操作過程中無需使用鑰匙等輔助操作,可以實現隨操作順序的正確進行,自動地步步解鎖。在發生誤操作時,可以實現自動閉鎖,阻止誤操作的進行。
部分10kV配電設備使用的都是金屬封閉式開關設備,包括高壓開關柜、高壓PT柜、高壓計量柜等。高壓開關柜是我們變電運行時頻繁操作的設備之一,因此對高壓開關柜的“機械聯鎖”的認識相當重要。
“五防”具體內容:
1.防止帶負荷分、合隔離開關。(斷路器、負荷開關、接觸器合閘狀態不能操作隔離開關。) 2.防止誤分、誤合斷路器、負荷開關、接觸器。(只有操作指令與操作設備對應才能對被操作設備操作) 3.防止接地開關處于閉合位置時關合斷路器、負荷開關。(只有當接地開關處于分閘狀態,才能合隔離開關或手車才能進至工作位置,才能操作斷路器、分荷開關閉合) 4.防止在帶電時誤合接地開關。(只有在斷路器分閘狀態,才能操作隔離開關或手車才能從工作位置退至試驗位置,才能合上接地開關) 5.防止誤入帶電室。(只有隔室不帶電時,才能開門進入隔室)
一、斷路器的聯鎖實現方式
單臺高壓開關柜的斷路器而言,其機械聯鎖主要作用是:
一.防止誤入帶電室。
二.防止在帶電時誤合接地開關。
三.防止誤分、誤合斷路器
四.防止接地開關處在閉合位置時關合斷路器。



二.斷路器與隔離開關的聯鎖實現方式
就母聯高壓開關柜的斷路器與隔離開關而言,其機械聯鎖主要作用是:
一.防止帶負荷分、合隔離開關
二.防止誤入帶電室。
三. 防止誤分、誤合斷路器

操作順序(紅的“標示”是母聯柜,綠的“標示”是母聯隔離柜):
當需要斷開母聯時,先按操作規程斷開斷路器,然后將手車搖至“實驗”位置,拉出聯鎖拉環,拔出鑰匙;然后將鑰匙插入母聯隔離柜的聯鎖裝置,將聯鎖拉環推進去,搖出隔離手車。操作完畢。合母聯柜的操作步驟則相反。完全實現了“防止帶負荷分、合隔離開關”
二.ATS柜斷路器的聯鎖實現方式
ATS高壓開關柜的斷路器而言,其機械聯鎖主要作用是:
一.防止誤入帶電室。
二.防止在帶電時誤合接地開關。
三.防止誤分、誤合斷路器
四.防止接地開關處在閉合位置時關合斷路器。

操作順序(紅的“標示”是N電源柜,綠的“標示”是E電源柜,黃的“標示”是出線柜):
當需要斷開出線柜時,先將N電源柜、E電源柜停電,拔出KEY1、KEY2鑰匙,然后將鑰匙插入鎖具交換盒里,取出KEY3鑰匙插入出線柜聯鎖的鑰匙孔,方能操作出線柜。合出線柜的操作步驟則相反。
一. 高壓柜中兩臺進線柜與母聯之間電氣聯鎖的配合
每一套開關柜除了完善的機械聯鎖還要有相應的電氣聯鎖相互配合。因為機械聯鎖不能及遠,距離太遠就會影響靈敏度,這時就需要電氣聯鎖的配合。下面三幅電氣原理圖是C2變配電所高壓進線柜與母聯柜之間的電氣聯鎖原理圖,其中PDS741A是1、2號進線柜的綜保裝置,PDS731B是母聯柜的綜保裝置;1QF是一號進線柜斷路器,2QF是二號進線柜斷路器,3QF是母聯柜斷路器。其聯鎖的原理如下:
在計量柜與母聯隔離柜都到位的情況下,合1QF與2QF。這時PDS731B的3-7與3-9處于分斷的狀態,其304端子無電源,3QF不滿足合閘條件。同理,1QF與3QF合閘時,2QF不滿足合閘條件;2QF與3QF合閘時,1QF不滿足合閘條件。

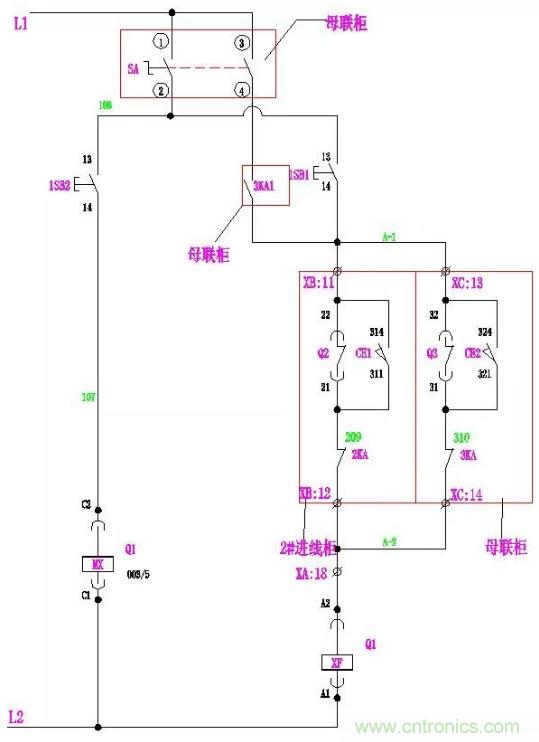
二. 低壓柜中兩臺進線柜與母聯之間電氣聯鎖的配合
一般互為備用的兩組低壓柜與母聯之間,都采用“三合二”的邏輯關系。控制電路相互之間設有電氣聯鎖,(如圖)其中Q1是1#進線斷路器,Q2是2#進線斷路器,Q3是母聯斷路器,2KA、3KA是Q2、Q3的故障繼電器,3KA1是啟動繼電器。
手動時:萬轉SA的1、2腳連通。當Q2、Q3合閘,Q1合閘回路A-2、A-3斷開,其合閘線圈XF無法得電, Q1不能滿足合閘條件;同理,當Q1、Q2或Q1、Q3同時合閘時,Q2或Q3也同樣不能滿足合閘條件。使進線柜與母聯滿足“三合二”邏輯。
自動時:萬轉SA的3、4腳連通。啟動繼電器3KA1代替了按鈕1SB1的功能,其它動作與手動時一樣。
注:本原理圖是Q1斷路器的控制圖,Q2、Q3的控制圖與它一樣。

下面的電氣原理圖是C2變配電所低壓進線柜與母聯柜之間的電氣聯鎖原理圖,其中QFA是401開關,QFB是402開關,QFC是母聯開關;PLC模塊安裝在母聯柜內,其控制電源DC24V并聯分別取自于401、402開關。其聯鎖的原理如下:
手動時:當QFA、QFB合閘,QFC合閘回路C-1、C-2斷開,其合閘線圈XF無法得電, QFC不能滿足合閘條件;同理,當QFA、QFC或QFB、QFC同時合閘時,QFB或QFA也同樣不能滿足合閘條件。使進線柜與母聯滿足“三合二”邏輯。
自動時:由于低壓進線開關沒有選用欠壓(失壓)線圈,所以采用模塊來控制失壓時進線開關的分閘動作,三臺聯鎖的斷路器控制回路電源均取自母聯柜。用中間繼電器取代了按鈕,聯鎖的其它步驟與手動一樣。

C2-401

C2-402

母聯開關

PLC控制圖




