【導讀】在工業自動化應用中可連接多個系統,這樣做有很多好處,但是當這些系統之間存在高壓差時,設計人員就需要管理電壓不一致問題,其中包括系統接地的較大壓差。解決這些模擬和數字電流隔離挑戰的硬件技術包括光學、磁性和電容隔離柵。要隔離的傳輸信號類型包括模擬信號、電源信號和數字信號。本文將介紹適合的工業電壓隔離解決方案及其應用。
電流隔離柵
電流隔離是通過防止電壓和接地之間產生電流來分隔電路的行為。以下是從兩條或多條電路之間的直接連接形成的電流(圖 1)。

圖 1:從工業機器人特寫照片可以看到控制、電機驅動和電源部分的隔離要求,以及這些區域之間的通信。(圖片來源:Texas Instruments)
在存在電流隔離情況下,沒有直接的傳導路徑。此類型電路的好處在于,可通過使用光場、磁場或電場,利用電流隔離柵交換模擬或數字信息。這些場打開了很多門。通過其中的一個門,多個系統可以在不同的接地和電壓電位下安全、正確地運行。它們還可以交換模擬或數字信息,而不會在過程中相互干擾或破壞。
為了解決這些問題,設計人員需要為多系統電路找到合適的電流隔離技術。選擇有光學(LED,光電二極管)、電氣(電容器)或磁性(電感器)解決方案。在本文中,所有隔離柵都在硅或半導體封裝的某個部分中實現(圖 2)。

圖 2:光耦合需要一個 LED 和光電二極管。電感耦合需要兩個由隔離器隔開的繞組。電容耦合需要兩個由隔離器隔開的導體。(圖片來源:Texas Instruments)
光學隔離
光學隔離依賴于傳輸光線的 LED 和接收光線的光電檢測器之間的分離。對于電流隔離,LED 通過隔離材料(如透明聚酰亞胺)對準光電二極管。

圖 3:光耦合器包含一個發射器 (LED) 和一個光電二極管(接收器),使用環氧樹脂黏著到引線框架,二者之間的透明聚酰亞胺提供隔離柵。(圖片來源:Texas Instruments)
光隔離的優勢是不受電場和磁場的影響。但是,LED 在其使用壽命內會老化。
光隔離柵模擬信號應用
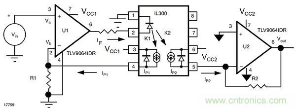
光隔離設備的隔離柵能夠傳輸模擬或數字信號。Vishay Semiconductor Opto Division IL300 線性光耦合器是一種線性光隔離器件,封裝內部有一個 LED 和兩個光電二極管,所有元件之間彼此實現電隔離。在 IL300 芯片中,LED 光均勻照射在兩個光電二極管上,以產生同等的電流(IP1 和 IP2)(圖 4)。

圖 4:IL300 LED 和光電二極管 1 (IP1) 位于隔離柵的左側。光電二極管 2 (IP2) 位于隔離柵的右側。(圖片來源:Vishay Semiconductor Opto Division)
在圖 4 中,U1 放大器(Texas Instruments,TLV9064IDR)驅動 IL300 LED 以產生反饋光電二極管電流 (IP1)。前饋光電二極管電流 (IP2) 通過隔離式 R2 電阻器發送,該電阻器位于隔離式 U2 放大器的反饋環路中。在此電路中,增益等于 R2/R1。另外,Vout 信號不受 VCC1 相對 VCC2 的變化和兩個接地的影響。
LED 亮度隨時間的推移會降低。但是,圖 4 中的系統不依賴于 LED 的亮度水平;它只要求 LED 打開。LED 光線由兩個光電二極管平均地捕獲。要將 IL300 應用于圖 1 中的框圖,人機接口 (HMI) 與機器人控制器之間的位置可能較為適合。
光隔離柵的數字信號應用
光耦合器的另一個應用是將設備用作數字發射器。Vishay Semiconductor Opto Division 的 SFH6750-X007T 雙通道光耦合器和 QT Brightek 的 QTM601T1 單通道光耦合器是高速光耦合器,采用開漏 NMOS 晶體管輸出,可輕松隔離模數轉換器 (ADC) 的三通道數字輸出(圖 5)。

圖 5:SFH6750 雙通道隔離耦合器和 QTM601T1 單通道隔離耦合器構成了隔離 24 位 ΔΣ ADC 的隔離柵。(圖片來源:Digi-Key Electronics)
在圖 5 中,一個 24 位三角積分 (Δ?) 轉換器的串行輸出代碼從電路的隔離側傳輸到系統側。SFH6750 在數字域中以光學方式完成此傳輸。
SFH6750 和 QTM601T1 配置提供高達 10 兆波特率 (MBd) 的傳輸速度,因而適合高速數據應用。從圖 1 的框圖中可以看出,ADC 接口可能適合放置于人機接口 (HMI) 與機器人控制器之間。
電感隔離
電感隔離采用兩個上下堆疊的線圈,線圈之間通過介電材料隔離開來。施加交流信號后會產生一個磁場,進而在次級線圈中產生一個電場(圖 6)。

圖 6:變壓器配置結構包括采用聚酰亞胺分離開來的兩個繞組。(圖片來源:Analog Devices)
電感隔離非常有效。但是,它也容易受到磁場的影響。
電感線圈型隔離柵的電源應用
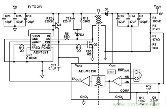
磁性隔離柵適用于模擬和電源隔離應用。作為電源轉換器,Analog Devices 的 ADP1621ARMZ-R7 隔離式升壓 DC-DC 控制器的電感器和外部電源 FET 在 圖 7 中分別為 T1 和 Q3。

圖 7:使用 ADuM3190 磁性隔離放大器和 ADP1621 升壓 DC-DC 切換控制器的參考設計。(圖片來源:Analog Devices)
在圖 7 中,Analog Devices ADUM3190ARQZ-RL7 高穩定度線性隔離式誤差放大器提供了從 T1 的次級側到初級側的模擬反饋信號。整個電路的工作電壓為 5 V 到 24 V,適用于標準工業電源。
電容隔離
電容隔離元件的構造包括緊密相鄰的兩塊電容板,兩板之間夾有電介質。二氧化硅 (SiO2) 材料可植入電容板之間,以產生這種隔離能力。在此配置中,SiO2 的擊穿電壓為 500 - 800 V/微米 (µm)。此類隔離器的典型距離為 27 µm,因此隔離柵隔離能力為 13.5 kV 至 21.6 kV(圖 8)。

圖 8:電容板之間的電介質是二氧化硅 (SiO2),可提供 500 - 800 V/µm 的隔離保護。(圖片來源:Texas Instruments)
電容隔離最適合于小空間應用。然而,其周邊電路比光學和磁性解決方案更為復雜。
電容隔離柵的模擬應用
典型的電容模擬隔離器如 Texas Instruments AMC1301DWVRQ1 或 AMC1311DWV,接收模擬信號,將信號調制為數字表示,然后通過隔離柵傳輸數字化信號(圖 9)。

圖 9:AMC1311DWV 電容式全差分模擬隔離器通過隔離柵傳輸二階三角積分 (Δ?) 調制器信號。(圖片來源:Texas Instruments)
在隔離柵的接收器側,信號被解調回差分輸出模擬信號。
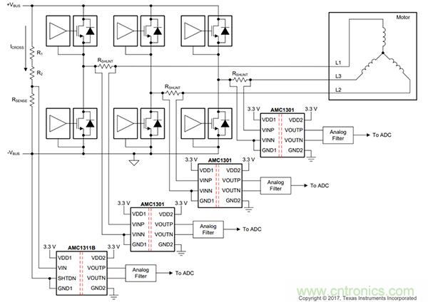
電機控制環境中的電感負載易受高開關電壓擺動的影響。為確保正常運行,需要不斷監控此頻繁變化的環境。使用電阻分壓器降低電機驅動電路中的高共模電壓的隔離電壓檢測,就是相應的 AMC1301 和 AMC1311 隔離放大器電機控制應用(圖 10)。

圖 10:AMC1301 檢測電感電橋的 FET 電流。AMC1311 可感測變頻器中的直流總線電壓。(圖片來源:Texas Instruments)
在圖 10 中,通過分流電阻器 RSHUNT 和 AMC1301 隔離式放大器實現相電流測量。憑借高阻抗輸入和高共模瞬態抗擾度,AMC1311 可感測偏置電壓 VBIAS,從而實現系統配置的穩定讀取。即使在高噪聲環境下,AMC1311 也能確??煽啃院蜏蚀_度,例如電機驅動器中所用變頻器的功率級讀取。
AMC1301 和 AMC1311 均可抗電磁干擾,并具有高達 7 kVPEAK 的電流隔離能力。當與隔離式電源配合使用時,AMC1301 和 AMC1311 可防止高共模電壓線路的噪聲電流進入本地接地,以免干擾或損壞敏感電路。
電容隔離柵的數字應用
在準備將直流信號傳輸至輸出引腳的過程中,典型電容式數字隔離器接收數字信號,將信號調制為適當的交流信號,然后發送至解調器(圖 11)。

圖 11:電容式數字隔離器需要將高直流輸入調制為交流信號。交流信號穿過隔離柵并解調回高直流值。(圖片來源:Silicon Labs)
在圖 11 中,只要傳輸信號保持高電平,就可以在接收器側生成高電平數字傳輸信號。此邏輯中的沖突是,如果電荷從電容板上消散,或者如果接收器端出現電源中斷,輸入狀態為高電平時,輸出可能會變為零。如果發生這種情況,接收器數字信號高電平狀態會丟失。為了解決此問題,調制器為數字“0”創建單個低電壓,并為數字“1”創建一個快速交流軌至軌信號(圖 12)。

圖 12:當輸入代碼為“1”時,數字電容隔離器通過隔離柵發送交流信號。當輸入代碼為“0”時,不需要發送此交流信號。(圖片來源:Silicon Labs)
一個電容式數字隔離實例就是,使用 Silicon Labs SI8422 和 SI8423 數字耦合器連接微控制器和 ADC 之間的數字線路(圖 13)。

圖 13:四通道隔離式 SPI 接口,其中三個通道從左向右發送信號,一個通道從右向左發送信號。(圖片來源:Digi-Key Electronics)
電容式數字設備消耗的功率較低,同時提供高數據速率和低傳播延遲。兩款器件均支持高達 150 兆位/秒 (Mbits/s) 的數據速率。
總結
在工業自動化應用中多系統存在處理模擬和數字傳輸信號的困難,光學、磁性和電容電隔離柵可應對這些挑戰。通過組合使用這三種硬件技術和兩種信號傳輸技術,可實現適合的工業自動化解決方案。
推薦閱讀:




