【導讀】現代傳動系統要集成控制回路精度、擴展性、網絡通信、外設控制、數據和設計安全、功能安全和可靠性等特性,這是十分重要的。此外,電機必須準確并且同步控制,同時不損害性能和確定性,在多軸控制系統中尤其如此。
電機消耗的電能占全球電耗的比例非常高。在很大程度上,電機的能耗取決于電機和傳動效率。為了降耗、提高傳動效率和改善性能,世界各地的監管機構均已實施能源效率標準。因此,電機傳動的部署正日益使用高精度、高性能電機控制算法。現代傳動系統要集成控制回路精度、擴展性、網絡通信、外設控制、數據和設計安全、功能安全和可靠性等特性,這是十分重要的。此外,電機必須準確并且同步控制,同時不損害性能和確定性,在多軸控制系統中尤其如此。為了滿足這些控制和集成要求,嵌入式設計人員設計的傳動不僅要能夠運行復雜的電機控制算法,而且要在連接性日益增加的環境下支持多個外設通信。
微控制器/數字信號處理器解決方案與 FPGA電機控制解決方案的比較
電機控制應用設計傳統上采用微控制器(MCU)或數字信號處理器(DSP)來運行電機控制算法。但是,隨著人們日益部署具有更高集成水平、擴展性、現有IP重復利用性的高性能工業控制系統,使得FPGA成為優先選擇,尤其結合了ARM Cortex M3微控制器和FPGA邏輯資源的解決方案,為許多關鍵任務提供了理想的分工。它們日益被采納的原因有幾個。
首先,由于架構和訪問指令存儲器的原因,使得微控制器十分適合用于速度更慢的串行任務,但是,對時間要求更苛刻的并行處理功能的應用,FPGA則是更加理想的選擇。例如,在多軸控制中,速度獨立的多個電機通過實施確定性控制環路進行控制。通常,多軸電機控制系統還集成了外設控制、傳感器接口、保護邏輯/安全和網絡通信等功能。與這些功能有關的任務,各自擁有不同的執行時間和優先等級。
微控制器或DSP傳動控制器采用屏蔽和中斷服務程序來分配每種任務的執行優先等級。某些未屏蔽的任務可能在控制回路之前執行,導致控制回路的實際執行時間不確定。相反,FPGA的控制回路和片上系統(SoC)FPGA與其它過程并行執行,在多軸控制環路中,還可以采用時分多路復用(TDM)方案順序運行。
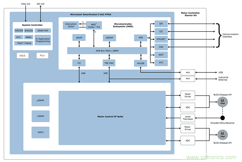
配備ARM Cortex-M3微控制器的SoC FPGA甚至更高效地執行這種應用:這種FPGA用于按嚴格確定性定時方式執行的控制回路非常理想,而較低速度的接口則可以與ARM M3微控制器連接(圖1)。

圖1:基于Flash的SmartFusion2 SoC FPGA實施的高度集成電機控制解決方案

表1:微控制器/數字信號處理器解決方案vs FPGA電機控制解決方案
此外,FPGA解決方案改善了擴展性和性能。正如前述,在基于FPGA的控制中,優先等級更低的任務對控制回路的執行沒有影響,因此,增加電機的數量并不會影響控制回路的執行時間。根據需求,可以擴大FPGA上運行的IP組合,從驅動兩臺無刷DC(BLDC)步機電機通道擴大到六軸解決方案,或將電機性能提高到70000 RPM以上。
此外,采用基于FPGA的多軸控制可以支持高達數百KHz的更高脈沖寬度調制(PWM)開關頻率。除集成PWM產生等特性之外,基于FPGA的電機控制器還包括嵌入式處理、控制外設(如USB、PCIe、I2C和CAN)專用塊、多用戶定義I/O及擁有參考設計的即用型IP庫。很重要一點是要記住電機控制算法并非唯一要求的功能。通常,完整的電機控制設計需要一個或多個通信接口和控制I/O。這些接口并非面向高性能,因此,非常適合使用M3等微控制器來實施。通信接口可以是CAN總線、SPI、UART或其它控制總線。SoC FPGA在客戶外設和設計其它部分之間提供橋梁,當需要其它外設時,可以采用基于微控制器的SoC FPGA。模塊化IP組件還簡化了定制和擴展,支持多軸電機或高轉動速率解決方案的不同組合,同時滿足不斷演變的地區技術標準。IP塊越緊湊(即整個組合不到10000個邏輯元件),支持集成需求的凈空間便越多。
可靠性和安全性是FPGA解決方案的其它兩個重要方面。當設計用于衛星太陽能電池板、導向和控制系統、醫學掃描儀、核電廠機械及執行器(Actuator)和發動機控制等應用的系統時,航空電子特別重要。許多半導體部件(包括MCU/DSP)易受單粒子翻轉(SEU)的影響。可靠性和安全性的最佳選擇是基于Flash而不是SRAM)的FPGA。所有配置信息芯片位于非易失性存儲器內,它們在啟動時絕對不會暴露位流。FPGA用于實施確定性定時非常重要的電機控制和網絡功能時也比微控制器可靠。微控制器的定時差異是幾毫秒,而FPGA的定時差異僅幾納秒或更低。
FPGA還滿足確定性多軸電機控制解決方案的安全挑戰要求。在現今的業界中,設計可能被克隆,或其數據可能被篡改或竊取的威脅日益增加。OEM面臨的另一個威脅是其處理所有要求設計和IP的供應商或合同制造商或會過度制造。大多數MCU/DSP可能無法提供FPGA固有的高級安全特性水平,這些安全特性能夠以分層方法提供硬件安全性、設計安全性和數據安全性(全面安全戰略的三個關鍵要素)。有些基于閃存的FPGA還可以作為擁有關鍵儲存能力的信任根設備,防止超連接工業IoT受到惡意攻擊。FPGA采用物理反克隆功能(PUF)等特性應對安全需求,其中在公鑰/私鑰方案中,采用公鑰基礎設施(PKI),私鑰用于實施M2M驗證。其它特性包括加密加速器、隨機數發生器、用于保護CUP/DSP內核的硬件防火墻,及差分功率分析(DPA)措施,它們相互配合,使整個系統根據需要對安全進行分層,從而保護硬件和數據。
與基于微控制器或DSP的實施相比,基于FPGA的電機控制實施的關鍵優點是確定性、擴展性和性能、可靠性,以及耐用性及安全性。
● 確定性— 在MCU或DSP實施中,任務順序運行,執行時間和中斷優先等級不同。ISR的執行時間不一定受到限制,因此可能導致不確定。與此相反,FPGA并行運行任務,每個任務的執行時間是確定的,并且總是產生確定性的輸出。
● 擴展性和性能 - 對更高開關頻率的多軸電機控制來說,MCU/DSP的性能并非最優化。高速電機要求較高開關頻率(如500 kHz)和‘ => 2 µs ’ FOC回路執行。MCU硬件架構(PWM、ADC和GPIO)在控制多個電機方面存在局限性。采用FPGA實施,高級現場定向控制(FOC)的執行時間是1 µs。用于FOC的TDM可用于控制多個電機。任何I/O引腳均可配置用于PWM和ADC接口,FPGA集成了多個工業以太網協議、HMI和其它典型MCU/DSP不支持的接口。
● 可靠性和耐用性 – MCU和DSP易受軟失效(SEU)的影響,產品使用壽命短。FPGA不受SEU影響,并且抗多種應用中的輻射,而產品使用壽命通常在20年以上。
● 安全性 –基于MCU/DSP的實施存在篡改、克隆和制造過多的風險,而基于FPGA的實施則擁有防篡改、安全啟動、安全通信和強大的安全傳承特性。

圖2:SmartFusion2雙軸電機控制啟動器套件(SF2-MC-STARTER-KIT)
電機開發人員要滿足今天的能源效率法規和新技術要求,同時要確保設計可擴展以支持不同的多軸電機或高轉動速率解決方案組合,非常富有挑戰性。基于Flash的SoC FPGA應對了這些挑戰,將處理能力與硬件和軟件編程性和集成新特性和功能的能力相結合,同時促進了多層安全性。它們提供了先進的特性,如多軸控制、確定性響應、并行處理、功能集成和靈活性,使設計人員能夠降低系統的總體擁有成本(TCO)。
推薦閱讀:




