【導讀】市面上可以看到很多0V~30V或60V可調直流輸出范圍的電源,但高于60V的電源則很少。本文可變高壓電源采用光電耦合器的電路設計實例,可為大家提供這樣一個對應的設計思路。
現在有很多固定電壓開關模式電源(SMPS),將幾個這樣的電源串聯起來還可實現更高的固定電壓。為了從SMPS或基于傳統變壓器的電源獲得可調輸出,需要用到線性調節器或開關模式降壓轉換器。對于降壓轉換器,可使用MOSFET或IGBT作為開關元件。
通常,高側開關會使用自舉IC或脈沖變壓器。市場上很少有驅動MOSFET的光電耦合器。由于它們無法提供足夠的電流來對柵極電容快速充電,這些光電耦合器主要用于驅動低頻MOSFET開關,例如固態繼電器。
這里嘗試在開關穩壓器中使用了光電耦合器(VOM1271),該耦合器具有一個內置的快速關斷器件。如果將200pF柵極電容連接至IC2,則開關時間(ton與toff)分別為53μs和24μs。有鑒于此,降壓轉換器選擇了2kHz的開關頻率。此處選用了德州儀器(TI)的TL494(IC1)作為脈沖調制控制器。
考慮到柵極閾值電壓(VGS(th))、總柵極電荷(Qg)、漏源電壓(VDS)及漏極電流(ID)等因素,本例使用了AOT7S60 MOSFET作為開關元件。由于VOM1271能夠提供約8.4V的電壓,VGS(th)應遠低于該值;Q1的VGS(th)為3.9V,當電壓為8.4V時,可實現良好的導通性能。IC2無法提供更多電流(通常為45μA)。為確保開關速度并降低開關損耗,柵極電荷應保持低值。MOSFET的Qg為8.2nC。
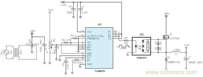
在根據圖1所示進行整流和濾波后,采用降壓線路變壓器輸出測試降壓轉換器。輸出電壓通過可變電阻器R1在5V~70V范圍內連續可調。

圖1:高壓降壓轉換器原理圖
圖2:給出了70V輸出及230Ω負載下的柵源電壓波形及IC1輸出波形。
可以看到,盡管toff足夠快,但ton仍約為80μs。對于許多開關應用來說,這個開啟過程是較慢的。若將開關頻率設置為2kHz,應該不會導致太多開關損耗,對于PWM占空比較大的負載條件來說更是如此。
盡管L 1 的值小于輸入電壓范圍的計算值, 但當負載為80Ω~230Ω時,紋波可達80mV~120mVP-P。當輸出電壓為70V且負載為230Ω時,紋波為80mVP-P。相同工作條件下,電壓調整率為0.75%。盡管效率隨工作條件而變化,但在VOUT=70V及IOUT=0.3A時,測得的效率為92%。隨著輸出電流的減小,效率也會降低。






