【導讀】便攜式電子設備(無論是個人電子,遠程科學儀器,還是簡單的車庫手電筒)都有一個共同點:電池。可以是鎳鎘電池,鎳氫電池,鋰電池,或任何其他可充電電池。本文將討論一種靈活的電池充電系統,其可以應用于各種電壓,化學成分,和充電特性的電池。
當使用不同的電池容量給多種電池充電時,在不同的充電階段,電池電壓可能高于或低于電源電壓。因此需要電源電壓升壓或降壓來匹配電池電壓。例如,當3.3伏的電源電壓給一節鎳氫電池(通常是1.25 V)充電時需要降低。當給鋰電池(4.1 V)充電時,則需要升高輸入電壓。要處理這種情況,主充電路徑要選擇為單端初級電感變換器(SEPIC)。開關型DC-DC轉換具備比較大范圍的降壓和升壓能力,可以提供靈活的供電電壓。
這篇文章將會以兩種不同的可充電電池—鎳氫電池(NiMH)和鋰電池(Li-Ion)為例進行介紹。這兩種化學物質的電池需要不同的充電特性,但這兩者都能容易的使用相同靈活的充電結構為我們服務。從一種電池切換到另一種既靈活又簡單,可以用微控制器在軟件上實現。通過設計模塊化的充電子系統,把功能封裝到各種組件,根據系統需求,同樣的應用程序可以使用不同的微控制器實現。組件的使用簡化了設計,這里輸入和/或輸出可以是硬件和/或軟件。這種方法使得開發者可以把電池充電功能作為一個額外特色加到主應用中,如馬達控制,準確醫學測量等。
電池充電器必須要確定電池狀態(如電壓、電流、溫度)并控制充電電流。確定電池狀態的硬件是通用的。電池電壓可以高于或低于微控制器的輸入范圍,因此,電壓測量通常是使用一個電阻分壓電路來弱化電壓。電流測量可以在高端(要進入電池的電流),或低端 (從電池出來的電流),如果是SEPIC變換器,在二次側電感使用一個電阻。電池通常有一個嵌入式熱敏電阻,其提供精確電池溫度狀態。有時在一些商業電池上為了降低成本就把它省掉了。在這種情況下,可以在接觸電池的外部放置一個熱敏電阻。
在此基礎上測量的參數,電池充電電流由微控制器確定并控制。從充電器的角度來看,不同化學成分電池的主要區別是充電特性。鋰和鎳氫電池的充電特性如圖1所示

圖1:鋰電池和鎳氫電池的充電特性
如圖1所示,電流由微控制器控制,電池的電壓和溫度會發生變化。鋰電池使用恒流恒壓充電。通常電池容量一般用 “CA”表示。在啟動階段,如果電池電壓低于恒流閾值(Vrapid_start),充電器供應少量電流(大約0.1 CA)。這是預處理階段,電池電壓隨著這個小充電電流逐漸增加。當電壓達到快速充電閾值,充電電流由微控制器增加到約1 CA。這是恒流階段,這個階段一直持續到電池電壓達到指定電壓(Vfull)。然后電池充電器進入恒壓階段,這時充電電流較小,而電池電壓維持在Vfull。電流降低一直到結束,同時保持電池電壓,電池充電終止。在整個充電過程電池電流會有幾個°C的變化。如果有任何一個電池狀態(電壓、電流或溫度)超出充電器相應規定范圍,為了安全,充電器都會停止充電。
鎳氫電池的前兩個充電階段類似于鋰電池:激活電流(0.2 CA)和恒定電流(1 CA)。鎳氫電池的恒流階段結束由電池電壓下降(并降溫)來檢測,而電流是不變的。電壓下降后,鎳氫充電進入充電頂峰關閉階段,這時電流減少到滴流水平(大約0.05 CA)。在這個階段,會有一段時間的少量充電電流一直到充電結束。
[page]
基于上述充電需求,可以使用狀態機(帶預定義的電壓、電流、溫度、超時值)大大簡化電池充電。電池狀態和需要為電池充電提供的電流數量由微控制器狀態機來控制。用于這兩種類型的電池充電的簡化狀態機如圖2所示。這個框圖顯示了充電的不同階段。

圖2:充電過程不同階段框圖
根據選擇的電池化學物質,微控制器檢查特定的電池狀態機并控制充電電流。電池充電曲線可預編程,預啟動,或自動決定。對于前兩種,電池類型是由用戶選擇的。在預編程中,電池充電類型需要在組件中選擇,軟件和微控制器根據所需的充電曲線編程。這種類型應用于電池充電作為現有產品的一個額外功能的情況下。在這種應用中,電池類型是已知的,或不同類型的電池用于相同產品的不同版本。
在預啟動中,微控制器既有電池充電曲線又有要實現的充電曲線選擇,通過條件控制完成。這個控制可以簡單成一個開關位置在啟動期間選中。自動決定是由微控制器啟動后完成的,通過檢測電池類型選擇充電器充電曲線。例如,一節鎳氫電池典型的工作電壓范圍是0.9 V ~ 1.25 V之間,而一節鋰電池電壓范圍是2.7V ~ 4.2 V之間。同樣地,兩者之間的溫度范圍也不同,這些值可以保存,并在啟動的時候進行比較。自動檢查方法局限于很特殊的條件。一般來說,大多數應用中選擇預編程和預執行。在這篇文章中,我們會重點介紹預編程,并把注意力集中在電池充電是附加功能的應用中。
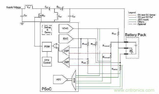
如前所述,兩種電池充電器的感測和控制部分硬件是相同。電池充電器所需的外部硬件原理圖如圖3所示。

圖3:電池充電器的簡化原理圖
要確定電池狀態,就要進行電壓、電流、溫度的測量,把他們通過復用器輸入微控制器中的ADC。根據這些值,在固件中確定狀態,充電電流通過改變PWM占空比來控制。PWM輸出連接到SEPIC變換器(其控制流進電池的電流)里的MOSFET門。這些步驟關系到CPU,因此有些延遲。不同的電池,特別是鋰電池,對于過充電非常敏感,在高電壓下可能變得非常不穩定。要額外增加過電壓和過電流保護,硬件保護電路就要增加比較器。這些比較器會關閉充電直到用戶復位或達到一個安全的工作環境。
[page]
根據測量到的參數值和電池類型,CPU決定電池狀態和相應的PWM占空比。傳統上,CPU檢測充電曲線所需的條件,可以在代碼中定義為常數,并可手動修改。例如以下代碼。

當充電曲線需要改變時,BATTERY_PROFILE設置為0或1以在兩種充電曲線之間進行切換。所有狀態的電壓、電流、溫度限制都保存為常數,并可以作出相應改變。如果同一電池類型需要不同的電平,需要修改代碼鍵入新參數。這意味著這種應用的用戶需要注意代碼改變充電曲線和充電器限制。通過使用組件式方法,當開發人員選擇合適的IP模塊時,可以鍵入參數來改變電池充電器充電曲線。例如,鋰電池和鎳氫電池組件如圖4所示。

圖4:可以為不同電池鍵入參數的GUI
使用這些組件,應用工程師可以添加充電器組件到已有的應用中,并設置適當的充電曲線。所有其他的硬件(比較器,PWM等)和軟件(狀態機)也都由組件生成。使用可編程結構,例如賽普拉斯的PSoC,通過軟件程序,硬件組件就可編程并實現。這種方法可以用于實現圖3中鋰電池和鎳氫電池的充電器硬件。在項目中增加一個USB部件,電池參數就可以送到計算機。數據繪制實現使用C#軟件工具。其他任何通訊方式和類似工具都可以用來繪制數據。電池模擬器可以用來模擬鋰電池和鎳氫電池的實時獲得圖形。得到的圖形如圖5所示。

圖5:鋰電池和鎳氫充電圖形
在電流中看到的噪聲是使用電壓仿真器改變電壓時的開關噪聲。由于使用電壓仿真器,電壓改變特別快,對應電壓的變化,PWM輸出的建立時間和響應就可以看到上面的噪聲結果。在電池中電壓變化是非常緩慢的,從而開關噪聲并不明顯。
圖1和圖2鋰電池和鎳氫電池的充電階段可以在圖5中看到。因此可以看出,只需簡單改變SoC固件,就可以使用同樣的硬件實現多種充電器。通過簡單部件,就可以增加充電功能到主要應用中。
相關閱讀:
探討串聯鋰離子電池組監測系統的設計
探討LED通用照明市場不同功率范圍及不同電源供電
工業電源的應用設計探討




