- 500W鉛酸蓄電池充電器設計與實現
- 充電器開始工作后單片機采集采集蓄電池端電壓檢測
- 整流二極管采用肖特基二級管做整流管
- 采用程序模塊間遠程攔截技術
隨著各種電動汽車的發展,動力電池充電器的需求將越來越多。充電器質量的優劣關系到電池性能的發揮及壽命、充電器本身的智能化關系到用戶的使用方便及電力系統電力計費等管理問題。不同電池,特點不同,充電策略也不相同。如將一種電池的沖電器做好了,就容易將技術向其他電池類型拓展。本選題具有實用性,對電賽方向人才培養也有針對性。
主要功能指標:
★輸入電壓單相50HZ±10%,電壓有效值波動范圍220V±20%,即有效值為176V-264V;
★輸出直流額定電壓50V;
★輸入端加功率因數校正,功率因數90%;
★充電初期效率大于80%;
★輸入電流失真度小于4%;
★充電過程分為激,快充和浮充;
★具有溫度檢測功能,可根據電池和環境溫度改變充電策略;
★具有友好的人機界面,可對充電策略進行調整;
★散熱方式:風冷。
主電路的整體框圖:


C2、C3、C4與L2組成第二級濾波。
L1,L2為共模電感
整流及功率因數校正電路:
整流橋:
流經二級管電流ID=3.55A
二極管反向電壓V=373V
考慮實際工作情況故選BR601(35A/1000V);
[page]
功率因數校正:
方案:BOOST型拓撲結構具有輸出電阻低,硬件電路及控制簡單,技術成熟,故選用BOOST結構;
芯片選擇:TI公司的UCC28019可控制功率輸出為100W-2KW,功率因數可提高到0.95,符合設計要求,故此次設計選用該款芯片;
電路圖

方案選擇:
在開關管承受峰值電流和電壓的情況下,全橋輸出功率為半橋的兩倍,并切在功率大于500W時,全橋相對于半橋更合適,故本次設計采用全橋拓撲。
功率開關管選擇:
經過整流濾波后電壓最大值為373V,最大初級電流為3.5A考慮實際工作情況選擇FQA24N50
(24A/500V/0.2Ω)
輸出整流二極管:
整流二極管要承受的最大反相電壓為100V,電流為10A,考慮實際工作情況,我們選用MUR3060(600V/30A)
全橋電路圖:

[page]
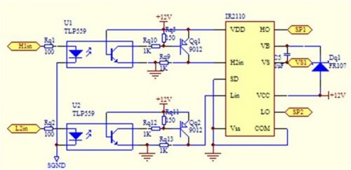
驅動電路:

輔助電源供電:
本設計系統供電采用另制輔助電源,系統框圖如下:

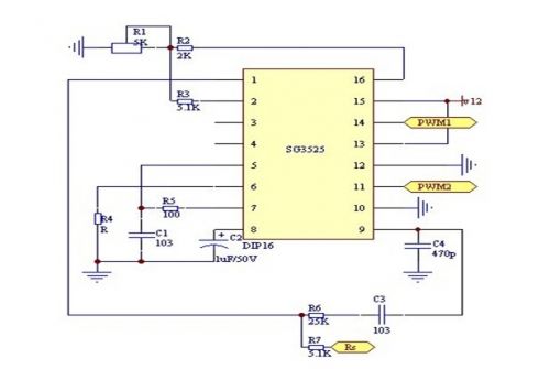
智能控制電路設計:

本設計采用的電源核心控制部分的芯片為美國通用公司芯片SG3525.控制電路如圖:

采樣電路

本設計系統可以檢測電池溫度,充電器溫度,當電池過溫時會關閉PWM的輸出波形,使電路停止工作,同時單片機會報警提示,當充電器過溫時,風冷系統會開啟,如果溫度繼續升高,則充電器會停止工作。
過流,短路保護電路
當電流過大,超過12A,電路會限流報警提示,在充電器啟動之前會進行短路檢測,當電阻小于0.5Ω時認為電路故障,并報警提示。
系統軟件結構
四階段充電控制策略:


激活充電:充電器開始工作后單片機采集采集蓄電池端電壓檢測,若電壓過低說明曾過度放電,為避免充電電流過大,實行小電流激活。
恒流充電:恒流充電為10A.
恒壓充電:恒壓充電電壓為59V.
涓流浮充:當充電電流下降到恒流下的0.1倍式,即1A時,采用涓流浮充。
四階段充電策略保證充電初期能激活修復蓄電池,使蓄電池更經久耐用,末期不過充,又能達到充滿的目的。
電源系統抗干擾
硬件抗干擾技術
電源EMC設計:整流二極管采用肖特基二級管做整流管,開關管回路加RCD網絡,輸入端加EMI濾波電路,優化變壓器設計。
優化PCB板布局和走線。
軟件抗干擾技術
采用程序模塊間遠程攔截技術。





