中心議題:
- 汽車電器的電磁兼容設計
- 汽車行駛記錄儀的抗干擾設計
- 線路板設計需注意的抗干擾問題
- 汽車行駛記錄儀的硬件結構
- 電源部分的抗干擾設計
汽車上的干擾源
汽車電系上的負載多種多樣,既有小阻抗、大電流的阻性感性負載,也有小電流、高電壓的脈沖發生裝置,還有高頻振蕩信號源,它們不僅對外是潛在的干擾發射源,也是對車載電子產品的干擾源。另外,由于高機動性,汽車也可能會處于各種可以想像得到的從低頻到高頻的復雜電磁場中,由此產生的電磁干擾耦合也會影響汽車電子電氣系統的正常運行。汽車電系內的電壓可以歸納為以下幾類:正常工作電壓、異常穩態電壓、無線電干擾電壓、瞬變過電壓和靜電放電。
汽車電器的電磁兼容設計
汽車電器的電磁兼容環境應是一個設備共存、互不干擾的環境,這就要求系統具備良好的EMI和EMS特性。造成電器功能降級或失效的電磁干擾的發生必須同時具備3個要素:干擾源、干擾耦合通路以及敏感設備。抑制干擾源、阻斷耦合以及提高敏感設備的抗擾閾值是解決電磁兼容問題的根本措施。
1電磁干擾的傳輸和傳輸途徑
電磁干擾的發生必然存在干擾能量的傳播和傳播通道。干擾的傳輸有兩種基本方式:傳導和輻射。輻射耦合細分為:天線對天線耦合、場對線耦合和線對線耦合。針對干擾的傳播和耦合途徑,在汽車電器工程實踐中要采取如下的系統方法來改善EMC特性:濾波、屏蔽、搭鐵和布線。
2干擾源和敏感設備的電磁兼容設計
在方案已定的功能電路中,檢驗電磁兼容指標是否滿足要求;此時如不滿足要求,則可通過參數修改來達到指標,如調整數字化控制器的工作頻率、圓整脈沖的上升率或重新選擇元件等。其次進行防護設計,包括濾波、屏蔽、搭鐵與搭接設計,甚至采用時空隔離和頻率回避等改進措施。最后是做布局調整性設計,包括對總體布局的檢驗、屏蔽體縫隙的檢驗、組件和印制板布局檢驗等。電路和分系統的電磁兼容設計包括如下的步驟:元件選擇、電路選擇、濾波技術應用、搭鐵設計、屏蔽設計、電路布局和系統布局規劃。

圖1汽車行駛記錄儀硬件結構原理圖
[page]
3ESD防護設計
為了消除靜電放電的危害,可采取的措施有:建立完善的屏蔽結構,通過搭鐵的金屬殼將靜電荷釋放到地;內部電路與金屬殼的連接應采用一點搭鐵;增加諸如硅瞬變電壓吸收二極管(STVS)之類的快速保護元件,將高壓電荷泄放到地;印制電路板設計中增加保護環帶,將人手拔插線路板的電荷通過最短的路徑泄放到地。

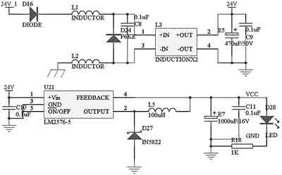
圖2開關電源電路
汽車行駛記錄儀的抗干擾設計
1汽車行駛記錄儀的硬件結構
圖1為汽車行駛記錄儀硬件結構原理。信號的抗干擾處理是通過光電隔離來實現。車載設備的電源系統對設備的可靠運行影響很大,好的電源電路能夠過濾掉許多通過電源線傳入的干擾信號。
2電源部分的抗干擾設計
本控制模塊的電源電路如圖2所示。車載蓄電池—發電機的電源從24V_1處進入,二極管D16主要是防止電源的正負極被誤接反。電感L1、L2對電源進行濾波,和共模電感L3、電容C8配合,可以過濾掉電源中的尖峰脈沖。二極管D24P6KE51A是脈沖干擾抑制器(TVS),它可以快速吸收超過額定電壓的尖峰脈沖,瞬時通過電流很大,最大功率可達500~1000W。電容E5和C9進一步對電源進行濾波。過濾干凈的電流通過開關電源芯片LM2576變換為系統使用的5V電源。電容E7和C11對輸出5V電源進行濾波,電阻R18和發光二極管D28指示當前是否有電。

圖3DC/DC電源電路
在某些對可靠性要求更高的電源系統中,可以考慮采用寬輸入電壓范圍的DC/DC模塊進行電源變換,如圖3所示。這種DC/DC模塊的輸入和輸出完全隔離,輸入范圍很寬。標稱輸入電壓為12V的DC/DC電源的允許輸入范圍是9~18V;標稱輸入電壓為24V的DC/DC電源模塊的允許輸入范圍是18~36V。
這兩種電路都經歷了實際應用的考驗,實踐證明,不管在汽油車上還是在柴油車上都穩定可靠。
線路板設計需注意的抗干擾問題
線路板的布線對系統的抗干擾性能影響很大,本系統布線主要從以下幾點進行考慮。
●盡量加粗電源線和地線,在電源入口處盡量使用大儲能電容,在線路板空余處鋪設覆銅,這樣會大大增強線路板的抗干擾性能。
●在芯片的電源和地兩端增加去耦電容,電容值為0.01~0.1μF,最好用陶瓷電容,每個芯片處都要加,這非常重要。
●IO引腳處加上一個去耦電容,可以濾除大量的外部干擾。
●盡量減少高頻信號線的布線長度,特別是時鐘信號線,由于頻率很高,布線越長發出的電磁干擾就越強烈。同時,也要盡量減小其他信號線的長度。
●盡量使用表面貼裝芯片,這樣不僅可以縮短電路長度,還不會發生因振動、沖擊而松動的情況。





