- 功率低于75 W適配器滿足EPA 2.0新規范所需要的特性
- 安森美半導體高性能、高能效控制器能滿足要求
- 降低啟動電路的靜態損耗
- 采用NCP1237/38/87/88系列控制器的經典反激轉換器滿足規范要求
電源適配器廣泛應用于筆記本電腦、游戲機、打印機、DSL調制解調器和手機等領域,應用規模非常龐大。而從人們的使用習慣來看,這些設備也有相當比例的時間處于輕載或待機(空載)工作模式。因此,“能源之星”等規范標準在致力于提升這些設備所用電源適配器工作能效的同時,也注重提升輕載能效及降低待機能耗。
例如,美國環保署(EPA) 2.0版“能源之星”外部電源規范(簡稱EPA 2.0)在1.1版基礎上進一步提高了能效要求(見表1),其中Ln為額定輸出功率的自然對數。

表1:美國環保署“能源之星”外部電源的1.1及2.0版規范。
不同適配器的功率等級相差較大,而根據IEC61000-3-2等標準的要求,功率大于75 W的電源需要增加功率因數校正(PFC),低于75 W則無此要求。本文著重討論功率低于75 W適配器滿足EPA 2.0新規范所需要的特性,以及能夠提供這些所需特性的安森美半導體高性能、高能效控制器。滿足能效規范的途徑
要滿足上述規范對外部電源工作能效及待機能耗的要求,我們首先需要分析清楚損耗的來源。事實上,就工作時的損耗來說,主要包括兩個方面,分別是開關損耗和由泄漏電感導致的損耗,這兩類損耗分別可以用等式(1)和等式(2)來量化:

而就待機模式而言,一個重要的損耗來源于啟動電路的靜態損耗,即啟動電阻持續地從大電容消耗電流,造成功率損耗。而降低啟動電路損耗的途徑有多種,如采用具有極低啟動電流的控制器、采用關斷時泄漏電流極低的集成啟動電流源,以及連接啟動電路至半波整流交流輸入等。
廠控制器的關鍵特性
NCP1237、NCP1238、NCP1287和NCP1288是安森美半導體推出的新一代固定頻率脈寬調制(PWM)控制器,用于需要高性價比、可靠性、設計靈活性和低待機能耗的應用,如筆記本、LCD顯示器、游戲機和打印機的交流-直流(AC-DC)適配器,以及DVD和機頂盒(STB)等消費電子應用。
這系列器件包含一系列關鍵特性,幫助提升適配器的能效及降低待機能耗。例如,一般控制器需要啟動電阻來從整流交流線路電壓啟動控制器,而在正常工作期間,這啟動電阻還持續消耗功率。相比較而言,NCP1237/38/87/88系列控制器內置啟動場效應管(FET),這FET用作高壓電流源。輸入交流電壓施加在適配器上時,這個電流源為控制器的VCC電容供電。這種高壓啟動電路在正常工作條件下關閉(這時由反激輔助繞組提供偏置電壓以省電),消耗的功率極低;同時,控制器無需啟動電阻(參見圖1),幫助降低待機能耗,減少元件數量及節省電路板空間。

圖1:帶啟動電阻與不帶啟動電阻(內置電壓啟動電流源)對比。
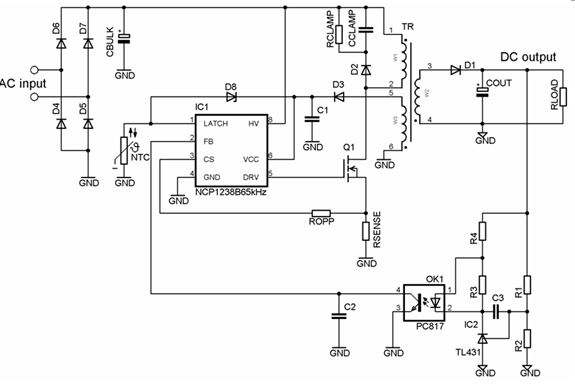
這系列控制器還采用輕載時頻率反走技術和跳周期模式,降低輕載時的開關頻率,從而提升能效;同時,開關頻率在25 kHz時鉗位,從而消除可聽噪聲。此外,這系列器件提供多種保護特性,如雙啟動電流電平、輸入欠壓及主電源過壓保護、過載保護、雙過渡保護閾值、軟啟動和閂鎖保護等。這系列器件還提供可選的動態自供電(DSS)功能,從而無需輔助繞組; 并內置斜坡補償,不需要外部設定。以NCP1238為例,這器件的典型應用電路圖如圖2所示。
圖2:NCP1238典型應用電路圖。
應用設計步驟及要點
1) 電源段設計
要在設計中應用NCP1237/38/87/88系列控制器,首先要設計電源段。由于功率小于75 W,這個功率等級常見采用反激轉換器。相應地,需要計算出這反激轉換器相關元件參數,選擇好恰當的元器件。例如,根據輸出電壓和輸出電流可以計算出輸出功率,再根據EPA相關標準來預估能效,結合輸出功率和能效來預估輸入功率,隨后可以計算出平均輸入電流,并計算出大電容值。有關電源段設計中電容、變壓器、電感和MOSFET等參數的詳細計算過程,參見參考資料(1)或(2)。
值得一提的是,在電源的次級端,可以考慮采用同步整流技術來顯著提升能效。在這方面,可以采用安森美半導體的NCP4302同步整流控制器。諸如適配器、充電器和機頂盒等空間敏感型反激應用中使用NCP4302這樣的同步整流控制器,能夠顯著提升能效,而額外成本極低。NCP4302已經上市,新的NCP4303同步整流控制器也將于2010年上市。
2) 設定過載補償
過載補償(OPP)會影響初級峰值電流。我們可以根據相關公式計算出初級峰值電流,然后計算出過載補償電阻值(ROPP)。安森美半導體已經創建過載補償電子設計表格,方便用戶恰當地選擇ROPP及其對峰值電流(Ipeak)、瞬態電流(ITRAN)、輸出功率(Pout)及瞬態功率(PTRAN)的影響。
3) 降低空載輸入能耗
在降低空載(待機)輸入能耗方面,除了采用前述內置啟動高壓電流源的無啟動電阻設計和NCP1237/38/87/88這樣的帶有頻率反走及跳周期模式的控制器,還可以采取其它眾多途徑或訣竅,如降低變壓器泄漏電感、不允許動態自供電工作、減小VCC鉗位電阻值、降低開關損耗、優化鉗位電路、藉反饋電阻分壓器減小渦流、為所有負載電流設定穩定的工作、降低TL431偏置電路損耗、降低次級整流器及其緩沖器的損耗和不使用輸出電壓顯示LED等。
4) 磁學設計
磁性元件磁通密度應該以峰值電流來設計,并提供一些裕量(5%),從而防止飽和。另外,需要結合具體設計要求看是否需要100%的輸出電流,若不是,就減小磁芯尺寸。例如,假定最大輸出電流是3.5 A,但只在瞬態條件下需要這大電流,其長期的均方根(RMS)值僅1.75 A,負載系數僅為0.5(而非1)。設計人員減小磁芯尺寸后,就可以減小磁芯及銅損耗。變壓器磁芯尺寸、繞組設計及氣隙長度等計算同樣參見參考資料(1)或(2)。
5) 改善電磁干擾
在適配器設計中,交流線路濾波、二極管緩沖器、直流輸出濾波器、驅動器鉗位、鉗位環路和電源開關環路等可能會出現電磁干擾(EMI),故改善EMI同樣是設計工程師面臨的重要任務。相應地可以采取一些設計技巧或方法,如所有帶射頻電流的開關環路的面積均應較小,以兩個扼流圈來分隔輸入交流濾波器從而減小寄生電容耦合影響,以及關閉通過變壓器注入射頻電流的電路環路等。就二極管緩沖器而言,緩沖器電阻應當接近振鈴電路的特征阻抗,且緩沖器的RC(電阻電容)時間常數應當相對于開關周期較小,但與電壓上升時間相比應當較長。還可從電路板布線方面著手,,進一步改善EMI。
典型65 W筆記本適配器演示板能效測試結果
安森美半導體基于NCP1237控制器構建了一款典型65 W筆記本適配器(輸出電壓為19 V)的演示板,并針對EPS 2.0版規范優化。相關能效測試結果見表2。

表2:基于NCP1237的65 W筆記本適配器工作能效及待機能耗測試結果。
需要指出的是,這能效測試結果是在長度為1.05米、銅截面積為0.75平方毫米的直流線纜上所測得的,更接近于真實世界中的能效測試結果。這演示板在115 Vac時的平均能效高達87.32,230 Vac時平均能效也達87.21%,均符合EPA 2.0工作模式的能效要求。從表2右側可以看出,這演示板在極輕載時也具有很高能效,且在空載(待機)模式下的能耗遠優EPA 2.0不高于0.5 W的規范要求。總結
“能源之星”2.0版外部電源規范對筆記本、LCD顯示器、打印機和機頂盒等應用的工作能效和待機能耗提出了更高的要求。安森美半導體新的NCP1237/38/87/88系列控制器帶輕載時頻率反走和跳周期等重要功能,設計工程師能夠采用以基于這系列控制器的經典反激轉換器來滿足“能源之星”能效規范要求。基于NCP1237的65 W適配器演示板能效測試結果顯示,平均能效高于87%,并有可能提供低于300 mW的空載(待機)能耗,且在整個電源設計中盡力減少功率浪費的條件下,能夠實現低于100 mW的空載能耗,滿足并超越“能源之星”的要求。




