【導讀】本文為大家帶來的有關LED通用照明設計的不同方案。這些方案采用獨特的LED驅動電源架構、模擬及調光技術、反激轉換器及非隔離拓撲,適用于各種通用照明應用。為大家帶來的有十種不同的AC-DC LED通用照明設計,工程師們可以自己選擇,“選你所需,亟你所求”。
根據市場研究機構的預估,到2015年中國LED通用照明需求將達100億美元,2020年將達220億美元。LED照明逐步取代傳統照明是大勢所趨。不過,LED通用照明有許多挑戰,如功率密度、功率因數校正(PFC)、空間受限和可靠性等。安森美半導體致力于為LED照明提供寬廣陣容解決方案,推出各種符合最新LED照明標準的產品,包括用于通用照明的AC-DC LED驅動電源方案。
通用照明挑戰及交流主電源供電LED驅動器拓撲
由于LED總光效要求及散熱限制,能效對低功率應用尤其重要;許多情況下,即使是較低功率應用也要求功率因數校正和諧波處理;在空間受限應用中,特別是替代燈泡應用,要求有很高的驅動功率密度;總體電源可靠性對整個燈的壽命非常重要;寬輸入電源電壓范圍應支持高達277 Vac;兼容TRIAC調光等要求。此外,LED通用照明還要符合演進的標準及安全規范,如“能源之星”和IEC要求。
根據應用要求(尺寸、能效、功率因數、功率、驅動電流)不同,以交流主電源驅動LED有多種拓撲。安森美半導體提供各種電源方案,可用于各種照明應用。

圖1:不同交流主電源供電LED驅動器拓撲結構
十種不同的LED通用照明AC-DC解決方案例舉
1) 功率因數校正方案
采用安森美半導體的NCP1611或NCP1612的160 W功率因數校正(PFC)升壓方案采用非隔離升壓拓撲,輕載能效高于傳統CrM PFC;無須額外元件,可靠性及安全性高。該方案采用電流控制頻率反走(CCFF)CrM,有升壓或旁路二極管短路保護、引腳開路/短路保護、優化的瞬態響應、軟過壓保護、輸入欠壓檢測、低總諧波失真配置、過熱關閉等特性。
這類PFC方案還包括NCP1607、NCP1608、NCP1615和NCP1654(非隔離升壓);NCL30000(隔離單級反激、非隔離降壓);NCL30001(隔離單級反激);NCL30002(非隔離降壓);NCL30060(單級反激或降壓)。
以NCL30000為例,“平均電流穩流”拓撲可以選擇兩種配置,一種是降壓配置(包含抽頭電感降壓配置);另一種是降壓-升壓配置,電感沒有與LED串串聯,輸入電流波形或失真與輸出壓降無關。它可進行初級可控硅調光,適用于隔離和非隔離方案,隔離方案能效80~85%。
[page]
2) 初級端控制離線方案
初級端穩流(PSR)也稱初級端控制。初級端控制離線LED驅動器不使用光耦,具有±1%(典型值)的精密LED穩流精度、寬VCC范圍、高能效準諧振控制、強固的保護特性組合,以及寬工作溫度范圍(-40至+125℃);支持反激及降壓-升壓拓撲,帶無源PFC輸入的功率因數約0.9;該系列可應用于LED燈泡替代、離線LED驅動器、嵌燈、室內/室外重點照明及任務燈及LED電子控制裝置。

圖2:初級端控制離線方案
可供選擇的器件有NCL30080A/B、NCL30081A/B、NCL30082A/B和NCL30083A/B(無源PFC控制);NCL30085A/B、NCL30086A/B、NCL30087A/B和NCL30088A/B(有源PFC控制)。其調光控制包括非調光、3步/5步調光、模擬/數字、雙向可控硅/后緣觸發調光等。
3) AC-DC開關穩壓器
安森美半導體針對隔離反激式和非隔離式轉換器的開關穩壓器包括NCP1010、NCP1011、NCP1012、NCP1014/15、NCP1027/28、NCP1072/5、NCP1076等。這些器件均為電流模式,峰值電流限制從100 mA至800 mA。這些方案集成了MOS管,適用于隔離和非隔離應用,支持次級PWM調光、模擬調光或雙亮度等級調光,能效高達75~80%。
4) 用于高壓LED串的高功率因數升壓方案
高壓多結點LED正變得更加常見,因為供應商趨向更好地優化LED以提升系統總光效,并引入更加專用化的LED。這些LED每封裝的正向電壓可達24至200 V,可以優化用于定點照明、全向照明或線性照明。為了以低元件數量及標準現成電感實現此目標,電路中使用了NCP1075單片高壓開關穩壓器及高精度的NCP4328A恒流/恒壓控制器。
該方案能效高于90%,具有20 ms的快速啟動時間、LED開路保護、可使用現有電感、功率因數高于0.95,以及采用NCP1075時功率能力大于10 W的特性,應用主要是LED燈泡及燈管、低功率光源及燈具、電子控制裝置和LED驅動器。

圖3:高壓LED串高功率因數升壓方案
[page]
5) AC-DC開關控制器
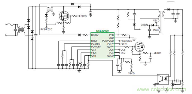
針對隔離和非隔離降壓、降壓/升壓轉換器的開關控制器有固定頻率的NCP1200、NCP1203、NCP1218、NCP1219、NCP1230、NCP1234/6、NCP1237/8、NCP1250/1/3;還有準諧振的NCP1207A、NCP1308、NCP1337/38、NCP1377、NCP1379/80和NCP1336。針對非隔離降壓轉換器的開關控制器則有LV5011MD、LV5012MD、LV5026MC、LV5029MD、NCL30002和NCL30105。此外還有諧振半橋變換器的開關控制器NCP1392/3、NCP1398及開關組合控制器NCL30051和NCL30030。

圖4:采用NCL30030的AC-DC開關控制器LED驅動方案
6) 離線降壓LED驅動器
NCL30002是支持高功率因數或低紋波降壓拓撲的高能效CrM控制方法,具有485 mV峰值電流感測精度±2%(典型值)、低至24 μA(典型值)的啟動電流;最大Vcc達20 Vdc;帶有500 mA源/800 mA汲MOSFET門極驅動器;寬工作溫度范圍-40至+125℃。其應用有LED燈泡(包括小型蠟燭燈)替代、嵌燈、室內/定外重點照明及任務燈。

圖5:采用NCL30002的小型設計
[page]
7) 非隔離離線降壓控制器
LV5026MC是一款非隔離離線降壓控制器,支持不同調光控制(TRIAC、模擬及PWM)、可選擇開關頻率(50 kHz或70 kHz)、低噪聲開關系統;具有短路保護、軟啟動和內置TRIAC穩定功能。應用包括壁燈、任務燈、臺階燈和LED燈泡替代。

圖6:非隔離離線降壓控制器
8) 可調光LED驅動器
LV50xx中的LV5026MC、LV5029MD、LV5011MD和LV5012MD都是可調光LED驅動器。以LV5011MD和LV5012MD為例,兩者開關頻率均為70 kHz,可提升功率因數,具有、外部調節參考電壓、過壓保護、過熱關閉功能。兩者的不同之處在于調光模式,均可用于小型可調光LED燈泡、離線LED驅動器和嵌燈。

圖7:可調光LED驅動器
[page]
9) 非隔離線性LED驅動器拓撲的恒流穩流器(CCR)
一種是低電流LED串驅動器CCR NSIC2020 (120 V, 20 mA),其交流電壓上升時電流仍保持恒定,達到LED閾值電壓后導通無延遲,低電壓時LED亮度高,可防止LED受電壓浪涌影響。另一種用于低成本T5 LED燈管,采用CCR NSIC2050 (120 V, 50 mA)LED驅動器,可直接交流驅動LED,無漏電流,穩流可保護LED。

圖8:低成本T5 LED燈管電路
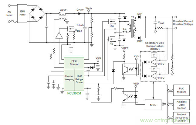
10) 用于街道及區域照明的LED電源
替代高強度氣體放電燈(HID)或高壓鈉燈(HPS),要使用大LED陣列。根據終端產品不同,LED可配置為不同結構。一種方法是將交流輸入電壓轉換為直流穩壓輸出,并為多個并聯LED燈條供電。另一種方法是提供穩流恒流來直接驅動LED,省去燈條中內置的線性或DC-DC轉換段。

圖9a:方法1——將交流輸入電壓轉換為直流穩壓輸出
[page]
第二種方法旨在配合“能源之星”1.1版光源規范,其特點包括:通用輸入范圍90 - 265 Vac(更改元件可支持305 Vac);最大輸出功率60 W(更改元件NCL30051最高支持250 W功率);功率因數PF大于0.9(50-100%負載,帶調光);諧波含量遵從IEC61000-3-2 class C標準;Iout = 1000 mA/Vf = 35至45 V條件下,能效大于90%;恒流輸出電流范圍0.7~1.5 A;輸出電壓范圍35 - 50 V;輸出開路及短路保護、過溫保護、過流保護-自動恢復、過壓保護-輸入(OVP大電壓)等保護特性。

圖9b:方法2——提供穩流恒流來直接驅動LED
總結
安森美半導體利用在電源管理、高能效電源及封裝方面的核心專長及優勢,為LED照明應用,特別是通用照明提供了符合各種規范要求控制和驅動器件。這些方案采用獨特的LED驅動電源架構、模擬及調光技術、反激轉換器及非隔離拓撲,適用于各種通用照明應用,為這些設備的實現提供了豐富的選擇。
相關閱讀:


