中心議題:
- 低功率LED驅動器的特性及選擇要點
- 低功率LED通用照明驅動方案
解決方案:
- DC-DC供電的低功率LED照明應用方案
- 改善低功率LED住宅照明應用能效的方案
- 應對更高功率因數及TRIAC調光挑戰的方案
相關閱讀:
【class1】:LED照明驅動方案選型
http://www.aolaiaolisita.com/art/artinfo/id/80012637?source=lecture
【class2】:大功率LED區域照明驅動方案
http://www.aolaiaolisita.com/art/artinfo/id/80012796?source=lecture
低功率LED照明應用一般指功率為30 W以下的LED照明,包括特定指向照明,如櫥柜內照明、嵌燈、射燈PAR20/30/38燈光替代、臺燈等,以及全向照明,如重點照明、家電、通用照明A型燈替代、裝飾性燈具及吊扇燈等。本文將在分析低功率LED通用照明驅動方案的要求、特點及選擇驅動的考慮因素的基礎上,介紹幾種典型的低功率LED通用照明驅動方案,并進一步介紹對低功率LED照明功率因數的改善方案及應對更高功率因數及TRIAC調光挑戰的方案。
1 低功率LED驅動器的特性及選擇要點
小功率的LED電源通常以恒流驅動,其恒壓功能是在輸出開路的情況下做為保護功能。小功率LED驅動器特性如圖1所示。

圖1:小功率LED驅動器特性
LED驅動器的主要功能,就是在工作條件范圍下限制電流,而無論輸入及輸出條件如何變化。其應用設計面臨多種限制條件,如高能效(低損耗)、高性價比、寬環境條件、高可靠性、靈活、符合電磁干擾(EMI)及諧波含量等方面的標準、可改造用于已有應用及能采用傳統控制方式工作等。
要為低功率LED應用選擇適合的驅動器并不容易,需要顧及不同的因素。例如,商業和住宅市場對LED燈具在工作溫度、使用時長、性能及“能源之星”等行業標準方面的要求并不相同。此外,燈泡替代應用也存在著獨特挑戰,如LED電源及驅動器的熱度限制、尺寸受限及兼容的調光技術等。
就LED通用照明適用的標準而言,主要有美國“能源之星”要求的功率因數校正(PFC)標準以及歐盟的國際電工委員會(IEC)對總諧波失真的限制標準。其中,“能源之星”V1版燈具標準是自愿性標準,要求LED照明燈具具備PFC,適用于嵌燈、櫥柜燈及臺燈等特定產品,但與功率電平無關。這標準要求住宅應用的功率因數(PF)高于0.7,而商業應用高于0.9。
如前所述,為低功率LED照明應用選擇適合的驅動器須考慮眾多因素,這其中,有關功率因數等行業標準尤為重要。接下來,我們將以安森美半導體的幾款低功率LED通用照明驅動方案為例,探討如何在低功率照明應用中提供高功率因數。
2 DC-DC供電的低功率LED照明應用方案
LED通用照明有AC-DC供電和DC-DC供電兩種方式,其中AC-DC供電的低功率LED通用照明應用及方案在第一講LED照明驅動方案選型中已經大體介紹過,所以在此不做贅述,本講主要根據功率的不同來介紹DC-DC供電的低功率LED通用照明方案。
[page]
2.1 1 W-3 W DC-DC LED降壓應用
典型1 W-3 W DC-DC LED降壓照明應用包括MR11/MR16、汽車照明、太陽能供電等。這類應用的輸入電壓為5到28 Vdc,支持350 mA和700 mA恒流輸出,頻率達500 kHz至2 MHz,能效不低于90%,工作溫度范圍為-40℃至125℃。在這類應用中,可以采用CAT4201降壓LED驅動器。CAT4201擁有專利的開關控制架構,可驅動7顆串聯LED(24 V輸入時),能效高達94%,并提供LED開路保護、限流和過熱保護等保護特性,應用電路見圖2。

圖2:CAT4201 1-3 W DC-DC LED方案
2.2 1 W-3 W手電筒LED升壓/降壓應用
1 W-3 W手電筒LED應用中既有升壓型,也有降壓型。升壓型應用的輸入電壓范圍為1至2.5 Vdc,工作頻率達1.2 MHz;降壓型應用的輸入電壓范圍為4至5.5 Vdc,頻率達1.7 MHz。兩類應用都需支持350 mA或600 mA恒流輸出,能效高于90%。在1-3 W手電筒升壓LED應用可采用NCP1421升壓DC-DC轉換器,同等功率范圍的手電筒降壓LED應用可以采用NCP1529低壓降壓轉換器,應用電路圖如圖3所示。

圖3:基于NCP1421的升壓型和基于NCP1529的降壓型1-3 W手電筒LED應用
2.3 3 W-20 W DC-DC LED升壓應用
典型3 W-20 W DC-DC LED升壓應用常見于DC-DC LED驅動器。這類應用的輸入電壓為5至28 Vdc,支持350 mA或700 mA恒流輸出,能效不低于90%。這類應用可以采用NCP3065/NCP3066 LED驅動器。NCP3065/NCP3066能夠配置為降壓、升壓、單端初級電感轉換器(SEPIC)和逆變器等不同模式,并提供相應的汽車應用版本,即NCV3065/NCV3066。圖4顯示的是NCP3066的升壓配置LED應用電路圖。

圖4:采用升壓配置的NCP3066用于3-20W DC-DC LED升壓應用[page]
2.4 1 W-30 W DC-DC LED降壓應用
典型1 W-30W DC-DC LED降壓應用包括MR16射燈、街道照明中的次級端DC-DC LED驅動器。這類應用中,輸入電壓范圍為7 至120 Vdc,輸出電壓范圍為6至110 Vdc,支持350 mA、700 mA或1 A恒流輸出,能效不低于90%。這類應用可以采用NCL30100降壓LED驅動器,這器件外置開關MOSFET,提供靈活的輸入電壓和輸出電流設計,能效高于95%,其應用電路圖參見圖5。

圖5:基于NCL30010的1-30 W DC-DC LED降壓應用
3 改善低功率LED住宅照明應用能效的方案
以住宅照明的臺燈和櫥柜燈等應用為例,功率一般在3 W到8 W之間。這樣的低功率應用最適合采用隔離型反激拓撲結構。但傳統離線反激電源轉換器在開關穩壓器前面采用全波整流橋及大電容,這種配置的功率利用率或輸入線路波形的PF較低,僅在0.5至0.6的范圍。這就要引入PFC。如可在反激轉換器前采用NCP1607B這樣的有源PFC,能提供高于0.98的PF,但增加了元件數量及復雜性,且最適合的功率遠高于本應用要求。無源PFC方案眾多,可改善PF,但通常都使用較多額外元件,增加成本及電路板占用空間,并降低可靠性。

圖6:改善了功率因數的NCP1014應用電路圖
實際上,高功率因數通常需要正弦線路電流,且要求線路電流及電流之間的相位差極小。修改傳統設計的第一步就是在開關段前獲得極低電容,從而支持更貼近正弦波形的輸入電流。這使整流電壓跟隨線路電壓,產生更合意的正弦輸入電流,反激轉換器的輸入電壓就以線路頻率的2倍跟隨整流正弦電壓波形。如果輸入電流保持在相同波形,功率因數就高。NCP1014自供電單片開關穩壓器采用固定頻率工作,電流不能上升到高于某個特定點;這個點由輸入電壓及開關周期或導電時間結束前的初級電感來確定。由于導電時間的限制,輸入電流將跟隨輸入電壓的波形,從而提供更高的功率因數。

圖7:基于NCP1014的演示板在20℃環境溫度及8.0 W輸出功率下提供更高功率因數[page]
4 應對更高功率因數及TRIAC調光挑戰的方案
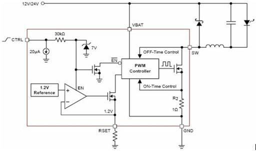
要針對低功率LED照明應用提供高于0.9的功率因數及低總諧波失真,以適合商業應用要求,就有必要使用新的拓撲結構。在這種情況下,可以使用基于NCL30000臨界導電模式(CrM)反激控制器的單段式CrM反激拓撲結構。單段式拓撲結構省下專用的PFC升壓段,幫助減少元器件數量,降低系統總成本,并提供高功率因數。圖8顯示的是基于NCL30000的單段式高功率因數反激拓撲結構的簡化功能框圖。

圖8:基于NCL30000的單段式CrM反激LED驅動器GreenPoint®s21參考設計簡化框圖
在針對商業照明的應用中使用的是寬動態范圍的精確導通時間控制器方案NCL30000。設計中采用控制器(外置FET等旁路元件)方案的原因包括易于在能效和成本之間實現折衷、能以單顆控制器支持寬功率范圍(5到30 W)、及便于優化散熱及靈活布線等。基于NCL30000構建的90到305 Vac EFD25演示板(Vout = 12 LED, 37 Vdc)測試顯示,功率因數遠高于0.9,部分輸入電壓條件下功率因數甚至高于0.95(見圖9),能效也極高。

圖9:基于NCL30000的演示板PF及THD測試結果
總結
本文以安森美半導體的幾種LED驅動器為例,介紹低功率LED通用照明驅動器的選擇要點、應用方案及功率因數的改善方案,目的是幫助工程師選擇LED驅動器及設計高能效低功率LED通用照明。還有很多其他的公司也提供高能效的LED驅動器及解決方案,工程師可以根據自己的實際情況進行合理的選擇。


