【導讀】該參考設計顯示了如何開發一款適合工業過程控制和智能傳感器的高性能、高壓2-wire或3-wire 4–20mA電流環變送器。此外,還提供誤差分析測試數據、熱特征數據、原理圖以及分析軟件。
引言
4–20mA電流環廣泛用作工業領域的模擬通信接口,可以方便地通過雙絞線將遠端傳感器數據傳送到控制中心的可編程邏輯控制器(PLC)。這種接口簡單、可實現數據的長距離可靠傳輸,具有良好的抗噪性,實施成本較低,非常適合長期的工業過程控制以及遠端自動監測。
毫無疑問,工業發展和當今所有的電子應用一樣,需求強勁,要求精度更高、功耗更低,并在-40°C至+105°C擴展工業級溫度范圍內可靠工作,具備更高的安全性和系統保護,還要求支持高速可尋址遠端傳感器(HART®)協議。總而言之,這些要求使得當今的4–20mA電流環設計頗具挑戰性。
本文介紹了如何開發4–20mA電流環變送并進行性能分析,以及如何選擇滿足嚴苛工業要求的元器件。提供誤差分析測試數據、熱特征數據、原理圖以及分析軟件。
工作原理及關鍵設計參數
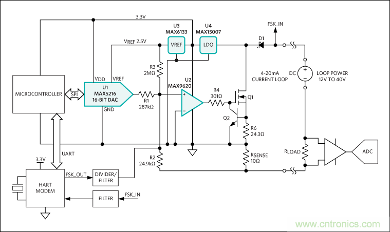
我們首先從參考設計入手,圖1所示為高性能、低功耗、4–20mA電流環變送器的方框圖,該設計大幅減少了元件數量,具有最高性價比。

圖1. 4–20mA環路供電變送器參考設計,由MAX5216 16位DAC (U1)、MAX9620運算放大器(U2)、MAX6133電壓基準(U3)和MAX15007 LDO (U4)組成。
該參考設計采用低功耗、高性能元件,25°C時精度優于0.01%;整個溫度范圍內,精度優于0.05%,支持工業上最嚴格的4–20mA電流環要求。該設計采用了MAX5216,低功耗16位DAC (U1);MAX9620,零失調、滿擺幅輸入輸出(RRIO)、高性能運算放大器(U2);MAX6133,電壓基準(U3);以及MAX15007,40V低靜態電流LDO (U4)。
U3電壓基準為U1提供低噪聲、5ppm/°C (最大值)低溫漂和高的2.500V電壓。智能傳感器微控制器通過3線SPI總線向U1發送命令。U1輸出經過分壓并被Q1功率MOSFET、10Ω (±0.1%)檢流電阻(11111)以及U2轉換為環路電流。U1、U2和U3器件由U4供電,后者由環路直接供電。Q2、BJT晶體管和檢測電阻(R6)構成限流電路,將環路電流限制在大約30mA,防止失控條件以及損壞PLC側的ADC。肖特基二極管(D1)保護變送器不受反向電流損害。
性能分析
參考設計工作于低功耗,所選元件的最大耗流在+25°C時小于200µA;在-40°C至+105°C溫度范圍內小于300µA。U2運算放大器在時間和整個溫度范圍的輸入失調電壓為25µV (最大值),理想用于高精度、高可靠性系統。10Ω檢流電阻允許使用較低的環路供電電壓;小電阻耗散功率較低,允許使用小封裝,從而進一步減小變送器尺寸。例如,如果只有10Ω
和10Ω負載,其上最大壓降在30mA時為600mV。U4 LDO在提供3.3V輸出時只需連接4V電源電壓即可正常工作,最小環路電壓可低至5V。但是,如果PLC負載為250Ω,那么最小環路電源電壓必須為4V + 30mA × (10 + 250)Ω = 11.8V。
注意,為了更精確地估算最小環路供電電壓,還必須考慮環路電源內阻。
測試期間,輸出在10Ω時呈現出一定的噪聲。增大
電阻值將增大功耗和最小環路供電電壓,但也降低了環路噪聲。這種綜合平衡可由用戶控制。
U2運算放大器跟蹤R2和
上的壓降,在其兩個輸入節點維持0V。該電路滿足以下關系式:
式中
為環路電流 I(R2)為通過R2的電流。 I(R1)為通過R1的電流。 I(R3)為通過R3的電流。 式2中,我們假設U2的IN+和IN-輸入電流為0。按照式1和式2,4mA初始環路電流由I(R3)電流設置,而I(R1)為0。所以:
通過R3的電流等于U3電壓基準輸出除以R3。式3可重寫為:
根據有關通過4–20mA電流環路發送故障信息的Namur NE43建議,測量信息的信號范圍為3.8mA至20.5mA,允許過程讀數發生略微的線性超量程。有些情況下,當定義了附加故障條件時,甚至會需要更大的動態范圍,比如3.2mA至24mA。因此,選擇R2 = 24.9kΩ,161616=3.2mA,從式4求解R3,得到:
1.945MΩ電阻成本較高,更重要的是,不太適合自動化生產,也不利于現場校準。因此,更好的方法是采用標準的1%容限電阻,通過校準確保U1 DAC的4mA失調電流和20mA滿幅電流精度。這種情況下,需要校準部分數字編碼,以確保要求的精度。所以,I(R1) =
/R1,其中
為U1 DAC輸出電壓。上式重寫為:
及
最后,式1可重寫為:
誤差分析和性能優化
+25°C下變送器誤差
表1所示為+25°C時4–20mA電流環路中的無源元件和
的誤差分析,數據基于式8。該表可供下載,建議設計者利用數據表進行結果分析,找到4mA、20mA及24mA
的對應編碼。

表1. 4–20mA電流環變送器誤差分析
因此,如果R3電阻為1%容限的2MΩ標準電阻,將U1 DAC設置為2682十進制碼,那么得到的初始環路電流為4.00015mA。注意,由于高分辨率U1 DAC校準消除了個體元件的誤差,計算得到的總誤差遠遠小于個體元件的容限。
4–20mA電流環變送器的有效位數(ENOB)計算如下:
ENOB = (LOG(20mA DAC code - 4mA DAC code))/(LOG(2)) (式9)
根據表1中的數據,ENOB等于15.56位。所以,總分辨率誤差小于0.5位允許自動校準,也可節省昂貴的精密元件數量。
表1所選電阻覆蓋了3.2mA至24.6mA電流環動態范圍。R1、R2、R3和
的不同組合可縮小動態范圍,應密切注意每個電阻的溫度系數(TC)。
變送器溫度漂移誤差分析
無源元件和VREF的溫度漂移誤差分析如表2所示。

表2. 4–20mA電流環路發送器的溫度誤差分析
利用下式計算最小和最大電阻偏移:
式中,TC為溫度系數,單位為ppm/°C;ΔT為總溫度范圍145°C。
從表2可知,當R1、R2、R3和RSENSE的溫度系數取以下值時,得到的誤差為0.05% FS。

注意,總誤差為每個誤差源的平方和的平方根:元件容限、元件溫度系數、測量值等。
如果智能傳感器的耗流超過3.4mA,則不能用于環路供電的2線變送器。例如,當微控制器或ADC的耗流超過3mA,或者檢測元件需要較高供電電流來提高動態范圍和/或分辨率時,就會發生這種情況。此時,額外的電流必須通過附加的第三根線。可改進這種配置(稱為3線發送器),如圖2所示,該設計使其成為通用的2線或3線智能傳感器變送器。

圖2. 通用2線或3線智能變送器框圖。
圖2中的U5運算放大器和Q3緩沖器監測虛地,持續維持智能變送器的公共端,使其保持在U4輸出的恒定電壓。U5運算放大器必須能夠支持12V最大供電電壓,
檢測電阻值高達250Ω。C8和R8負反饋網絡穩定環路電流,以及確保正常預期條件下的穩定性。
選擇功率晶體管和保護元件
Q1功率晶體管無特殊要求,可以是MOSFET或雙極型功率晶體管,滿足最大安全、工作區要求即可。例如,如果環路電源為36V,最大限流為35mA,那么最大功耗要求為1.26W。要謹慎處理PCB布局、走線寬度及散熱能力。
肖特基二極管(D1) (見圖1)為安全器件,防止反向電流損壞變送器。此外,可在LOOP+和LOOP-輸入之間增加一個瞬態電壓抑制器(D2,方框圖中未顯示),防止過壓浪涌條件。D1和D2的要求取決于具體應用的安全規格。
設計方案測試
設計4–20mA環路供電變送器評估板(EV) MAX5216LPT,采用1000ft 22線規屏蔽通信電纜和249Ω ±0.1%電阻進行特征分析。利用Agilent® HP3458A DVM測量負載電阻壓降,測得環路電流。MAX5216 DAC的特征數據繪制于圖3至圖9。更多關于器件和電路板布局的信息,請參考MAX5216LPT評估板數據資料。

圖3. 25°C C下變送器誤差,MAX5216 DAC數據。

圖4. 變送器誤差變化與溫度的關系曲線,12V環路電源。

圖5. 變送器誤差變化與溫度的關系曲線,24V環路電源。

圖6. 變送器誤差變化與溫度關系曲線,36V環路電源。

圖7. 電流門限與環路電壓的關系曲線, 24.3Ω檢測電阻。

圖8. 電流門限與溫度關系曲線,24.3Ω檢測電阻。

圖9. 輸出噪音。
該變送器參考設計也支持HART®協議,可以方便地連接HART調制解調器,例如DS8500 (見圖12)。圖10和圖11所示為249Ω負載電阻時1000ft 4–20mA電流環上的HART信號。

圖10. 4–20mA電流環上的HART通信。

圖11. 兩個調制解調器之間的HART通信。

圖12. HART調制解調器連接框圖。
本文來源于Maxim。
推薦閱讀:




