【導讀】小伙伴們的創意總是無窮無盡的,只有想不到,沒有做不到!今天小編為大家帶來一款熱轉印PCB教程,最后的目的是做一個步進電機驅動器,最后結果非常不錯,做的工程非常之詳細,快來一睹為快吧!
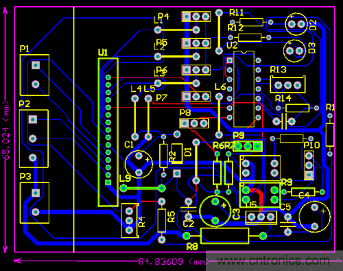
1、用Altium Designer畫好原理圖和pcb,如下:


注:原理圖是對的,pcb應該是單層的,由于原pcb丟失,所以就用這個做個示意。
2、打印pcb,點擊File->Print Preview,在圖上右鍵選擇Page Setup,按照下圖設置。

設置完后close,在圖上右鍵,選擇Configuration,介紹如下

據我的經驗,頂層絲印層需要鏡像即勾選“mirror”,bottom層不需鏡像即不勾選“mirror”,然后在圖上右鍵,選擇print如圖:

這個打印機是安裝office后就有的。
再點擊后面的properities,設置在圖中:


設置好后就可以打印了。下面是本次使用的圖。
然后就是排板了,我用的是WPS,用word也可以。在新建空白文檔中插入一張圖,圖片格式設置如下:



排好版后效果
終于可以打印了,我用的是HP 6L打印機,效果很好。

打印出來的效果:

3、熱轉印,很重要的一步。
(1)裁板:將覆銅板裁剪成合適的大小。
(2)打磨:用細砂紙將覆銅板表面打磨干凈。
(3)腐蝕:將覆銅板放入腐蝕劑中腐蝕一會,目的是把覆銅板表面弄得光滑,時間自己把握。
(4)裁剪圖紙:腐蝕完后沖洗干凈,我用熱風槍將它吹干,將圖紙裁成合適的大小,便于熱轉印。
(5)熱轉印:將熱轉印紙放到覆銅板上,放平,用事先預熱好的熨斗進行轉印(熨斗的溫度大約調到200度,熱轉印紙一遇到熨斗會貼在覆銅板上),然后使勁壓,最好移動熨斗用尖部進行轉印,一定要使每一部分都會收到壓力。轉印完成后的效果。

(6)冷卻:把覆銅板移動到另一個地方(因為下面的凳子很熱),在上面放一個板子之類的東西,再找一個重物壓上,等待冷卻。

(7)揭紙:待完全冷卻,就可以把熱轉印紙揭下了,轉印完成后的效果。


(8)補線:可能轉印不太好有斷線情況,所以需要用馬克筆補線。
4、配置腐蝕劑,這個因腐蝕劑的不同配置比例也不同,就不做介紹了。
5、腐蝕:將轉印好的覆銅板放到腐蝕劑中腐蝕。

那個大盒子里倒的是熱水,用來加熱腐蝕劑,加快腐蝕速度。
慢慢等待腐蝕吧,大概十分鐘左右,一定要注意觀察腐蝕程度。

由于原來的腐蝕劑用過次數太多,中途重新配置了腐蝕劑。
腐蝕好后的靚照。

將黑線擦掉,我是一邊沖洗一邊用細砂紙打磨掉的(好像可以用什么試劑洗掉,這個沒有)。

6、轉印絲印層
圖中四個角上的點用來對齊,用電鉆將四個孔打穿(包括絲印層圖紙上的四個點)。對齊后就可以轉印了,過程
同第3步,轉印好后的效果:

7、打孔。
用合適的鉆頭打孔,這就不介紹了,打好空后。


8、焊接元器件。
根據絲印層的注釋放置原件并焊接。


由于買的器件還在路上,缺幾個原件沒焊。。
不過功夫不負有心人啊,也算是OK啦!來個對比圖看看!

相關閱讀:
超強大神DIY!Timer Changer手機充電設置DIY過程全揭秘
http://www.aolaiaolisita.com/gptech-art/80022080
新手DIY:用555芯片制作光控開關
http://www.aolaiaolisita.com/gptech-art/80022086
告別黑暗,牛人自制“搖一搖”手電筒
http://www.aolaiaolisita.com/gptech-art/80021406




