【導讀】作為現代汽車的一個關鍵部件,電線束包括數以千計的裝配元件,它們將各個電子系統連接在一起,使得它們能夠協同工作。任何線束出現的小故障,都可能對整個系統產生影響。然而,為了應對車輛內部電子系統的日益增長的需求,汽車線束的復雜性也在不斷增加,因而我們更加迫切地需要快速簡單地檢測斷路和短路線路。本文提出了一種電路構想,可以提供可靠而經濟高效的技術,在汽車應用的視頻和音頻傳輸線路上實施診斷。
作為現代汽車的一個關鍵部件,電線束包括數以千計的裝配元件,它們將各個電子系統連接在一起,使得它們能夠協同工作。任何線束出現的小故障,都可能對整個系統產生影響。然而,為了應對車輛內部電子系統的日益增長的需求,汽車線束的復雜性也在不斷增加,因而我們更加迫切地需要快速簡單地檢測斷路和短路線路。線路診斷在整個車輛使用壽命期間都是非常重要的。從安裝階段開始,診斷和修理線路故障可能導致嚴重制造延遲。在運行階段,診斷和修理線路故障可能導致汽車修理次數增加,從而大幅增加制造商的保修成本。
主動安全系統,包括車道檢測和停車輔助系統(前視和后視攝像頭),以及信息娛樂系統(包括導航和后座娛樂),是人們更為關注的汽車電子系統。要使這些系統高效運行,從汽車任何角落通過電纜傳輸的視頻數據必須能夠可靠地傳送至駕駛員和乘客。電纜健康狀況對于維持這些系統的正常運行至關重要。本文提出了一種電路構想,可以提供可靠而經濟高效的技術,在汽車應用的視頻和音頻傳輸線路上實施診斷。
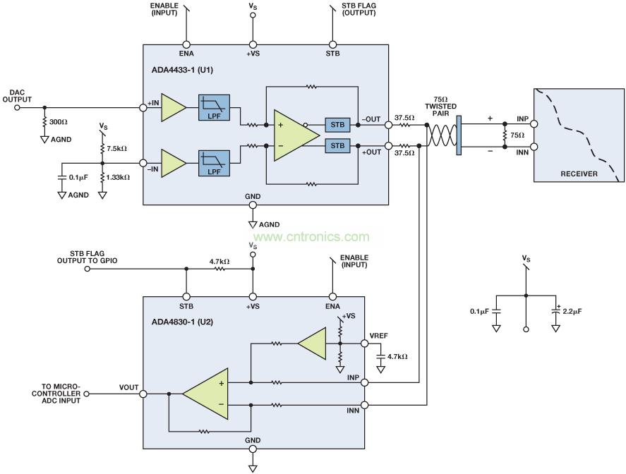
圖1中所示電路可以有效地檢測電池短路(STB)、對地短路(STG)、開路和短路故障。該電路使用 ADA4433-1 (U1)全集成視頻重構濾波器,作為視頻傳輸信號鏈的一部分,還使用ADA4830-1(U2)高速差動放大器作為檢測電路。 ADA4433-1內置一個高階濾波器,-3 dB截止頻率為10 MHz,在27 MHz頻率下提供45-dB的抑制,還具有2 V/V的內部固定增益。它具有出色的視頻特性,在輸出上提供過壓保護(OVP)和過流保護(STG),而且功耗較低。ADA4830-1提供0.50 V/V的衰減增益,還提供故障檢測輸出標志,指示其輸入上是否存在過壓狀況。它提供高達18 V的輸入過壓保護,具有寬輸入共模電壓范圍和出色的ESD穩定性。
在圖1所示的示例電路中,U1代表差分輸出緩沖,它可將視頻信號從后視攝像頭或發動機控制單元(ECU)傳輸到接收機。輸入通常是由CMOS成像元件或視頻編碼器驅動的。U1的主要功能是提供有源濾波功能(重構),并驅動視頻信號通過電纜向顯示屏的傳輸。U2 的輸入跨接到U1的輸出,以提供表1中所列的故障檢測功能,下面的段落將對此進行說明。

圖1. 使用ADA4433-1 (U1)和ADA4830-1 (U2)的線路診斷電路。
電池短路故障檢測
U1和U2都具有集成電池短路檢測功能和STB輸出標志。在電池短路事件中,U2的輸出標志位將發信號指示邏輯低狀態,微控制器的通用輸入/輸出 (GPIO)端口可以輕松地讀取該信號。
對地短路故障檢測(單路輸出)
將U1的正輸入端(INP)連接到負輸入端(INN)。+OUT和-OUT之間的差分輸出應為0 V。如果任一個輸出對地短路,則U2輸出端的差分電壓應大于500 mV。
對地短路故障檢測(兩路輸出)
將U1的正輸入(INP)設置為0 V。+OUT和-OUT之間的差分輸出應為大約1 V。如果兩路輸出都對地短路,則U2輸出端的差分電壓為大約0 V。
開路
將U1的正輸入(INP)設置為0 V。+OUT和-OUT之間的差分輸出應為大約1 V。如果有短開的連接,則在U2的輸出端產生的差分電壓為大約500 mV。
相鄰輸出短路
將U1的正輸入(INP)設置為0 V。+OUT和-OUT之間的差分輸出應為大約1 V。如果兩路輸出短路連在一起,則在U2的輸出端產生的差分電壓為大約0 V。
正常運行(無電纜故障)
將U1的正輸入(INP)設置為0 V。+OUT和-OUT之間的差分輸出應為大約1 V。在U2的輸出端產生的差分電壓為大約250 mV。
表1. 診斷輸出指示器小結



