- 電流模式和電壓模式的工作原理及優缺點
- 利用輸出電容ESR取樣加入平均電流模式
- 輸入電壓前饋加入電流模式
- 電流模式在輸出輕載或無負載時系統的工作過程
- 加大輸出電容同時使用ESR值大的電容來優化其動特性
- 選擇電感紋波電流峰峰值在輸出負載電流額定值的20%-40%
- 當占空比大于50%時,電流模式要加斜坡補償
本文先簡單的介紹了電流模式和電壓模式的工作原理和這兩種工作模式它們各自的優缺點;然后探討了理想的電壓模式利用輸出電容ESR取樣加入平均電流模式和通過輸入電壓前饋加入電流模式的工作過程。也討論了電流模式在輸出輕載或無負載時,在使用大的電感或在占比大于0.5加入斜坡補償后,系統會從電流模式進入電壓模式工作過程。
目前,電壓模式和電流模式是開關電源系統中常用的兩種控制類型。通常在討論這兩種工作模式的時候,所指的是理想的電壓模式和電流模式。電流模式具有動態響應快、穩定性好和反饋環容易設計的優點,其原因在于電流取樣信號參與反饋,抵消了由電感產生的雙極點中的一個極點,從而形成單階的系統;但正因為有了電流取樣信號,系統容易受到電流噪聲的干擾而誤動作。電壓模式由于沒有電流取樣信號參與反饋,系統也就不容易受到電流噪聲的干擾。
然而,在實際的應用中,通常看似為電壓模式的開關電源系統,即系統沒有使用電流取樣電阻檢測電流信號,但也會采用其它的方式引入一定程度的電流反饋,從而提高系統動態響,如:利用輸出電容ESR取樣加入平均電流模式,通過輸入電壓前饋加入電流模式。另一方面,看似為電流模式的開關電源系統,在輸出輕載或無負載時,系統會從電流模式進入電壓模式。在使用大的電感時,或在占比大于0.5加入斜坡補償后,系統會從電流模式向電壓模式過渡。本文將討論這些問題,從而幫助工程師在遇到系統不穩定的時候從理論上分析,找到解決問題的辦法。
1電壓模式的工作原理
電壓模式的控制系統如圖1所示。反饋環路只有一個電壓環,電壓外環包括電壓誤差放大器,反饋電阻分壓器和反饋補償環節。電壓誤差放大器的同相端接到一個參考電壓Vref,反饋電阻分壓器連接到電壓誤差放大器反相端VFB,反饋環節連接到VFB和電壓誤差放大器的輸出端VC。輸出電壓微小的變化反映到VFB管腳,VFB管腳電壓與參考電壓的差值被電壓誤差放大器放大,然后輸出,輸出值為VC。
電壓誤差放大器輸出連接到PWM比較器的同相端,PWM比較器的反相端輸入信號為斜波發生器的輸出的連續鋸齒波,由時鐘同步信號產生。
每一個開關周期開始時,PWM比較器的反相端電壓為0,PWM比較器輸出為高電平,高端的主MOSFET導通,電感所加的電壓為正,電感激磁,電流線性上升;PWM比較器的反相端電壓所加的電壓為時鐘同步信號產生的鋸齒波,電壓從0開始上升。
當PWM比較器的反相端電壓增加到等于電壓誤差放大器輸出電壓VC時,PWM比較器輸出從高電平翻轉,輸出低電平,高端的主MOSFET關閉,低端的同步MOSFET或續流二極管導通,電感所加的電壓為負,電感去磁,電流線性下降。下一個開關周期開始的時鐘同步信號到來時,主MOSFET又導通,如此反復。
[page]
從電壓模式工作原理可以看到,系統沒有內置的限流功能保護電路,同時對輸入和輸出的瞬變響應緩慢。為了提高系統的可靠性,需要外加限流保護電路,注意到限流保護電路只起限流的作用,并不參與系統的內部的反饋調節。

圖1:電壓模式的控制系統圖
電壓模式的反饋設計通常取穿越頻率為1/5-1/10的開關頻率。環路補償采用III類補償網絡:3個極點和2個零點 [1]。2個零點安排在L-C諧振雙極點附近,以抵消雙極點產生的相位延遲;低頻積分電路用以提高的低頻直流增益;2個高頻極點以產年高頻噪聲衰減,保證在0dB穿越頻率以上環路增益保持下降。
2電流模式的工作原理
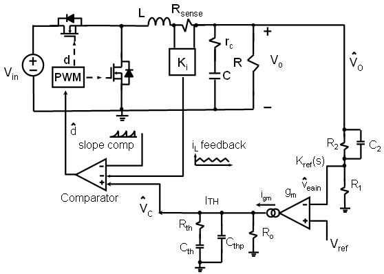
電流模式的控制系統如圖2所示。在電流模式的結構中,反饋有二個環路:一個電壓外環,另一個是電流的內環。電壓外環包括電壓誤差放大器,反饋電阻分壓器和反饋補償環節。電壓誤差放大器的同相端接到一個參考電壓Vref,反饋電阻分壓器連接到電壓誤差放大器反相端VFB,反饋環節連接到VFB和電壓誤差放大器的輸出端ITH。若電壓型放大器是跨導型放大器,則反饋環節連接到電壓誤差放大器的輸出端ITH和地。目前,在高頻DC/DC的應用中,跨導型放大器應用更多。本文就以跨導型放大器進行討論。
輸出電壓微小的變化反映到VFB管腳, VFB管腳電壓與參考電壓的差值被跨導型放大器放大,然后輸出,輸出值為VITH,跨導型放大器輸出連接到電流比較器的同相端,電流比較器的反相端輸入信號為電流檢測電阻的電壓信號VSENSE。由此可見,對于電流比較器,電壓外環的輸出信號作為電流內環的給定信號。對于峰值電流模式,工作原理如下:在時鐘同步信號到來時,高端的主開關管開通,電感激磁,電流線性上升,電流檢測電阻的電壓信號也線性上升,由于此時電壓外環的輸出電壓信號高于電流檢測電阻的電壓,電流比較器輸出為高電壓;當電流檢測電阻的電壓信號繼續上升,直到等于電壓外環的輸出電壓信號時,電流比較器的輸出翻轉,從高電平翻轉為低電壓,邏輯控制電路工作,關斷高端的主開關管的驅動信號,高端的主開關管關斷,此時電感開始去磁,電流線性下降,到一個開關周期開始的時鐘同步信號到來,如此反復。

圖2:電流模式的控制系統圖
[page]
3理想的電壓模式向電流模式轉化
3.1理想電壓模式中輸出電容ESR取樣形成的平均電流模式
理想的電壓模式在一定的反饋網絡參數下,很難在整個電壓輸入范圍和輸出負載變化范圍內都能穩定的工作。輸出負載變化可以通過加大輸出電容同時使用ESR值大的電容來優化其動特性,盡管這樣做導致系統的成本和體積增加,同時增大輸出的電壓紋波。
通常,從直觀上理解,輸出電容ESR和輸出電容形成一個零點,對于電流模式,這個零點不是必需的,因為電流模式是單階的系統,而且這個零點導致高頻的增益增加,系統容易受到高頻噪聲的干擾。所以電流模式或者使用ESR極低的陶瓷電容,使ESR零點提升到更高的頻率,就不會對反饋系統產生作用,或者再加入一個極點以抵消零點在高頻段的作用,加入極點的方法就是在ITH管腳并一個對地的電容。
電壓模式是LC形成的二階系統,這個零點的引入可以一定的程度上抵消LC雙極點的一個極點,使其向單階系統轉化。ESR越大,作用越明顯。因此電壓模式輸出電壓通常使用ESR大的電容。
另一方面,注意到,輸出電壓為:

Vco為輸出電容的容抗上的電壓,ΔIL為電感的紋波電流,ΔIL=α*Iout,α為電流紋波系數,一般取0.2~ 0.4。
輸出電壓的小信號值為:
若ESR小,式中后面的一項基本可以忽略;但是,由于電壓模式通常使用ESR值較大的輸出電容,這樣ESR就不可以忽略,由于ESR的作用,相當于在輸入電壓的反饋信號中引入了一定程度的電流模式,電流模式反饋量為:
輸出電容的ESR將采樣的電流信號送到電壓誤差放大器的輸入端,和輸出電壓信號加在一起,經過電壓誤差放大器放大,再送到PWM比較器,其工作的原理相當于平均電流反饋。在電壓模式中,使用ESR大的輸出電容,相當于引入一定程度的平均電流模式,從而增加系統對輸出負載變化的動態響應,提高系統的穩定性。
3.2理想電壓模式中輸入電壓前饋形成的電流模式
對于輸入電壓的變化,目前通常采用輸入電壓前饋技術,來提高系統對輸入電壓變化的響應。輸入電壓前饋如圖3所示。圖中的實線鋸齒波為內部時鐘信號產生的斜率固定為k的正常鋸齒波,在沒有電壓前饋時,產生的占空比為d*Ts,則有以下公式:
,Vc=k*d*Ts輸入電壓前饋就是在內部鋸齒波上加入隨輸入電壓變化的斜坡,或者從VC信號減去此斜坡。當輸入電壓突然增加時,內部鋸齒波和外加斜坡之和的波形為圖3中的虛線所示。若外加斜坡的斜率為ks,則總的斜率為:k+ks,注意到:ks∝Vin,也就是ks=k*Vin*Vin,所以此時的占空比為:

圖3:電壓模式的電壓前饋
所加的輸入電壓前饋信號也就是輸入的電流信號。事實上可以這樣理解:輸入電壓前饋技術也就是在理想的電壓模式中,疊加一定的電流反饋,以形成一定的電流反饋,從而增加系統對輸入電壓變化的響應。
[page]
4理想的電流模式向電壓模式轉化
4.1輕載時電流模式趨向于電壓模式
電源系統進入輕載或空載時,變換器通常工作在突發模式和跳脈沖模式。對于跳脈沖模式,變換器進入非連續電流模式,高端的開關管的開通時間為控制器所設定的最小導通時間,同時在有一些開關周期,高端的開關管不導通,也就是屏蔽,或跳去一些開關脈沖,以維持輸出電壓的調節。注意到:在輕載或空載時,電流信號很小,系統也很難檢測到電流信號,另一方面,由于高端的開關管的開通時間固定為最小導通時間,已不受電流檢測信號的調節,電流反饋事實上已經不起作用,也就不參與到反饋環節。系統此時工作于標準的電壓模式。
對于突發模式,輸出電壓完全由滯洄比較器控制,滯洄比較器控制通過檢測輸出電壓的變化,將輸出電壓設定在允許的上限和下限的范圍內,系統此時也是工作于標準的電壓模式。
4.2使用大的電感值趨向于電壓模式
輸出電感的選擇及設計是基于輸出DC電壓的穩態和瞬態的要求。較大的電感值可減小輸出紋波電流和紋波電壓,減小磁芯的損耗,但在負載瞬變過程中改變電感電流的時間會加長,同時增大電感的成本和體積。較小的電感值可以得到較低的直流銅損,但是交流磁芯損耗和交流繞線電阻損耗會變大。
同時使用大的電感時,電感電流的斜率減小,在理想的狀態下,若電感值為無窮大,那么在整個開關周期,電感電流為直流值,電流檢測信號就不在起作用,也就是標準的電壓模式。因此使用的電感值越大,工作于電流模式的控制就越接近于電壓模式,在負載瞬變過程中,系統動特性越差。因此對于電流模式,折衷的方法是選擇電感紋波電流峰峰值在輸出負載電流額定值的20%到40%之間。
4.3斜坡補償的電流模式趨向于為電壓模式
理論上,當占空比大于50%時,電流模式就要加斜坡補償,系統才能穩定的工作。否則,就會產生次諧波振蕩。在實際的應用中,占空比大于40%時,就要加斜坡補償。占空比大于50%時,斜坡補償,由于電感充分激磁,而去磁不足,因此輸出的電壓將比預設定的值高,并將繼續升高,直到較慢的電壓控制回路調整電流設定點為止,然后輸出電壓又下降至低于期望值,形成次諧波振蕩,其典型的特性就是在一個開關周期,脈沖寬度較寬,在下一個開關周期,脈沖寬度變窄,在每三個開關周期,脈沖寬度又變寬,如此反復。此時可以看到輸出電壓不穩定,有時還可以聽到音頻的噪聲。

圖4:斜坡補償
注意到,內部的斜坡補償將使總的電流斜坡減小,即斜坡補償使真正的電感電流的斜率降低,從而促使變換器從電流模式向電壓模式轉化,所加的斜坡補償越大,變換器越接近電壓模式。同時,斜坡補償也降低了電流環路的增益,降低的系統內部設定的限流點,使系統實際所加的負載電流值降低。



