【導讀】在這個講究高效率的移動互聯網時代,“快”是我們追求的目標,對EMC設計也是如此,尤其是在消費電子領域,如何快速有效地解決產品EMC問題是設計師們面臨的重大問題之一。在“EMC設計工作坊”活動上,韜略科技的康總給我們帶來了一種快速且有效解決設計中EMC問題新方法。
在“EMC設計工作坊”活動上,馬老師談到,EMC是一個非常沒有趣味性、很無聊的一個活,網友們也抱怨作為一名EMC工程師的諸多艱辛和難處,時間的約束、成本的限制等等,對此,韜略科技的康總也十分贊同,在這個講究高效率的移動互聯網時代,“快”是我們追求的目標,對EMC設計也是如此,尤其是在消費電子領域,給你足夠的時間埋頭在枯燥的EMC整改中,總能解決問題,但問題是等EMC改好了,黃花菜都涼了!因此我們需要一種方法能夠快速解決EMC問題。
韜略科技的康總在“EMC設計工作坊”上為我們展示了一項新技術——擴展頻譜(Spread Spectrum)技術。擴展頻譜(Spread Spectrum)技術是一種常用的無線通訊技術,簡稱展頻技術。展頻技術是現如今最為先進有效的EMI抑制手段,對于峰值測量有很好的效果,原理是將單頻率點的能量分散開至某一個展頻范圍內的能量,從而降低單點的峰值能量。
與傳統整改方案不同的是,展頻技術主要是在源頭進行控制,與采用磁珠、濾波器等只能濾掉某一頻率段不同,展頻技術可以濾掉所有頻率段,而除了時間成本的優勢之外,采用展頻技術的成本更低,一致性也更好。下圖是使用展頻前后產品輻射測試效果對比。

圖:使用展頻前后產品輻射測試效果對比
[page]以下是韜略科技兩款展頻IC:
1、展頻IC:SSDCP1107AF

SSDCP1107AF 是利用SSCG 擴頻技術,它可以將窄帶時鐘頻率寬頻化,從而有效的降低了基波與峰波頻率中的峰值頻譜能量;它采用模擬調制,作用于主時鐘,頻率范圍從10MHZ 到80MHZ,目前在MID 、車載DVD、相框、行車記錄儀等電子產品上得到了廣泛的應用。
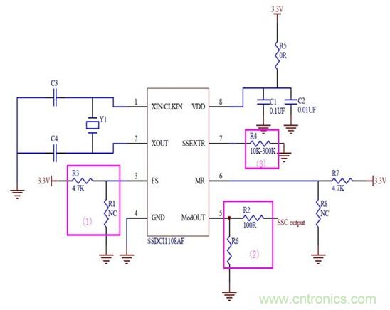
2、展頻IC:SSDCP1108AF

SSDCP1108AF 是利用SSCG 擴頻技術,它可以將窄帶時鐘頻率寬頻化,從而有效的降低了基波與峰波頻率中的峰值頻譜能量;它采用數字調制,作用于主時鐘,頻率范圍從15MHZ 到40MHZ,目前在MID 、車載DVD、相框等電子產品上得到了廣泛的應用。
對于展頻技術大家如果有疑問的話,歡迎咨詢韜略科技康總 kang@topleve.com。
相關閱讀:
搞定EMC的兩大關鍵:元器件選型和PCB設計
http://www.aolaiaolisita.com/emc-art/80021879
實例講解:如何做好USB保護電路的EMC設計
http://www.aolaiaolisita.com/cp-art/80021510





