【導讀】運算放大器最初是為模擬數學計算而開發的,從那時起,它們已被證明在許多設計應用中都很有用。正如我的教授所說的那樣,運算放大器是算術電壓計算器,它們可以使用求和放大器電路執行兩個給定電壓值的加法,并使用差分放大器執行兩個電壓值之間的差。除此之外,運算放大器還通常用作反相放大器和同相放大器。
運算放大器最初是為模擬數學計算而開發的,從那時起,它們已被證明在許多設計應用中都很有用。正如我的教授所說的那樣,運算放大器是算術電壓計算器,它們可以使用求和放大器電路執行兩個給定電壓值的加法,并使用差分放大器執行兩個電壓值之間的差。除此之外,運算放大器還通常用作反相放大器和同相放大器。
在本教程中,我們將學習如何將運算放大器用作差分放大器來查找兩個電壓值之間的電壓差。它也被稱為電壓減法器。我們還將在面包板上嘗試電壓減法器電路,并檢查電路是否按預期工作。
運算放大器的基礎知識
在我們深入了解差分運算放大器之前,讓我們快速了解一下運算放大器的基礎知識。運算放大器是一個五端子器件(單封裝),帶有兩個端子(Vs+、Vs-),用于為器件供電。在其余三個端子中,兩個(V+、V-)用于信號,稱為反相和同相端子,其余一個(Vout)是輸出端子。運算放大器的基本符號如下所示。

運算放大器的工作非常簡單,它從兩個引腳(V+、V-)接收不同的電壓,將其放大增益值并將其作為輸出電壓(Vout)。運算放大器的增益可能非常高,因此適用于音頻應用。永遠記住,運算放大器的輸入電壓應低于其工作電壓。要了解有關運算放大器的更多信息,請查看其在各種基于運算放大器的電路中的應用。
對于理想運算放大器,輸入阻抗將非常高,即沒有電流通過輸入引腳(V+、V-)流入或流出運算放大器。要了解運算放大器的工作原理,我們可以將運算放大器電路大致分為開環和閉環。
運算放大器開環電路(比較器)
在開環運算放大器電路中,輸出引腳(Vout)不與任何輸入引腳連接,即不提供反饋。在這種開環條件下,運算放大器用作比較器。一個簡單的運算放大器比較器如下所示。請注意,Vout 引腳未與輸入引腳 V1 或 V2 連接。

在這種情況下,如果提供給 V1 的電壓大于 V2,則輸出 Vout 將變高。同樣,如果提供給 V2 的電壓大于 V1,則輸出 Vout 將變低。
運算放大器閉環電路(放大器)
在閉環運算放大器電路中,運算放大器的輸出引腳與任一輸入引腳連接以提供反饋。這種反饋稱為閉環連接。在閉環期間,運算放大器用作放大器,在此模式下,運算放大器可以找到許多有用的應用,例如緩沖器、電壓跟隨器、反相放大器、同相放大器、求和放大器、差分放大器、電壓減法器等。如果Vout 引腳連接到反相端子,則稱為負反饋電路(如下所示),如果連接到非反相端子,則稱為正反饋電路。

差分放大器或電壓減法器
現在讓我們進入我們的主題,差分放大器。差分放大器基本上接收兩個電壓值,找到這兩個值之間的差異并將其放大。產生的電壓可以從輸出引腳獲得。一個基本的差分放大器電路如下所示。

但是等等!這不是運算放大器在默認情況下所做的,即使它沒有反饋,它需要兩個輸入并在輸出引腳上提供它們的差異。那么為什么我們需要所有這些花哨的電阻呢?
是的,但是運算放大器在開環(無反饋)中使用時將具有非常高的不受控制的增益,這實際上是沒有用的。因此,我們使用上述設計在負反饋環路中使用電阻器來設置增益值。在我們上面的電路中,電阻器 R3 充當負反饋電阻器,電阻器 R2 和 R4 形成分壓器。增益值可以通過使用正確的電阻值來設置。
如何設置差分放大器的增益?
上圖所示差分放大器的輸出電壓可由下式給出
Vout = -V1 (R3/R1) + V2 (R4/(R2+R4))((R1+R3)/R1)
上式是利用疊加定理從上述電路的傳遞函數得到的。但是,我們不要過多討論。通過考慮 R1=R2 和 R3=R4,我們可以進一步簡化上述方程。所以我們會得到
當 R1=R2 且 R3=R4 時,Vout = (R3/R1)(V2-V1)
從上面的公式我們可以得出結論,R3和R1之間的比率將等于放大器的增益。
增益 = R3/R1
現在,讓我們用電阻值代替上述電路并檢查電路是否按預期工作。
差分放大器電路的仿真
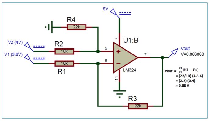
我選擇的電阻值為 R1 和 R2 為 10k,R3 和 R4 為 22k。相同的電路模擬如下所示。

出于模擬的目的,我為 V2 提供了 4V,為 V1 提供了 3.6V。根據公式,電阻器 22k 和 10k 將設置增益為 2.2 (22/10)。因此減法將為 0.4V (4-3.6),并將乘以增益值 2.2,因此所得電壓將為 0.88V,如上述模擬所示。讓我們也使用我們之前討論過的公式來驗證這一點。
當 R1=R2 且 R3=R4 時,Vout = (R3/R1)(V2-V1)
= (22/10)(4-3.6)
= (2.2) x (0.4)
= 0.88v
在硬件上測試差分放大器電路
現在到了有趣的部分,讓我們在面包板上實際構建相同的電路并檢查我們是否能夠獲得相同的結果。我正在使用LM324 運算放大器來構建電路并使用我們之前構建的面包板電源模塊。該模塊可以提供 5V 和 3.3V 輸出,所以我使用 5V 電源軌為我的運算放大器供電,3.3V 電源軌作為 V1。然后我使用我的 RPS(穩壓電源)為引腳 V2 提供 3.7V。電壓之間的差異是 0.4,我們有 2.2 的增益,這應該給我們 0.88V,這正是我得到的。下圖顯示了設置和萬用表,其讀數為 0.88V。

這證明我們對差分運算放大器的理解是正確的,現在我們知道如何自行設計具有所需增益值的運算放大器。完整的工作也可以在下面給出的視頻中找到。這些電路更常用于音量控制應用。
但是,由于該電路在輸入電壓側(V1 和 V2)具有電阻,因此它不能提供非常高的輸入阻抗,并且還具有高共模增益,從而導致低 CMRR 比。為了克服這些缺點,存在一種稱為儀表放大器的臨時版本的差分放大器,但讓我們將其留給另一個教程。
免責聲明:本文為轉載文章,轉載此文目的在于傳遞更多信息,版權歸原作者所有。本文所用視頻、圖片、文字如涉及作品版權問題,請聯系小編進行處理。
推薦閱讀:



