【導讀】在功率分配系統中,由于穩壓器和負載之間的電纜 / 導線壓降而產生穩壓問題是很常見。導線電阻、電纜長度或負載電流的任何增加都會使配電線上的壓降增大,從而擴大負載上的實際電壓與穩壓器所獲電壓之間的差異。
改善長電纜線路上穩壓能力的一種方法是通過在穩壓器和負載之間采用四線式開爾文 (Kelvin) 連接,直接地在負載上測量電壓。不幸的是,這種解決方案需要額外導線布設至負載以及在靠近負載增設開爾文電阻器,因此當無法接近負載進行相應的變更時,其就變得不可行。另一種方法則是采用大直徑的導線 (從而降低穩壓器到負載之間的電阻) 以較大限度地減小電壓降。這種做法雖然在電氣方面十分簡單,但是從機械的角度來說卻會很復雜。增大電纜芯線的尺寸會顯著地增加空間要求和成本。
另一種用于替代增設附加配線的方案是利用 LT6110 電纜 / 導線壓降補償器,以對穩壓器上的壓降實施補償,而無需在穩壓器和負載之間排布額外的電纜 / 配線。本文將說明 LT6110 怎樣對多種不同的“穩壓器至負載”壓降作出補償以改善穩壓。
LT6110 電纜 / 導線補償器
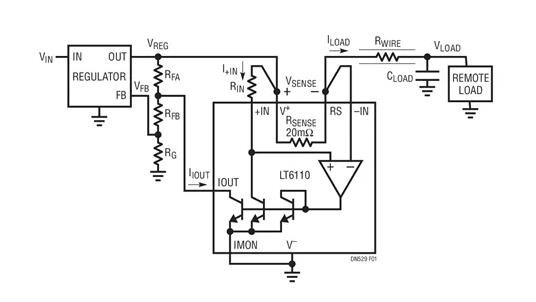
圖 1 示出了單線式補償方框圖。如果遠端負載電路未共享穩壓器的地,則需要兩根導線,一根導線連接至負載,另一根則是接地回線。LT6110 高壓側放大器通過測量檢測電阻器 RSENSE 兩端的電壓 VSENSE 來檢測負載電流,并輸出一個與負載電流 ILOAD 成比例的電流 IIOUT??衫?RIN 電阻設置 IIOUT 在 10μA 至 1mA 之間。電纜 / 導線壓降 VDROP 補償是通過經由 RFA 反饋電阻器吸收 IIOUT 以增加穩壓器的輸出來實現,而增量則等于 VDROP。LT6110 電纜 / 導線壓降補償設計很簡單:設定 IIOUT ? RFA 的乘積等于最大電纜 / 導線壓降。

圖 1:無需額外的導線即可補償至一個遠端負載的導線壓降
LT6110 包括一個內部 20mΩ RSENSE,適合高至 3A 的負載電流;對于大于 3A 的 ILOAD 則需要使用一個外部 RSENSE。該外部 RSENSE 可以是一個檢測電阻、一個電感器的 DC 電阻或一個 PCB 走線電阻。除了 IIOUT 吸收電流之外,LT6110 IMON 引腳還提供了一個供電電流 IMON,用以補償如 LT3080 等參考于電流的線性穩壓器。
補償降壓型穩壓器的電纜壓降
圖 2 示出了一個完整的電纜 / 導線壓降補償系統,該系統由一個 3.3V、5A 降壓型穩壓器和一個 LT6110 組成,其用于調節一個通過 20 英尺之 18 AWG 銅線連接的遠端負載電壓。降壓型穩壓器的 5A 輸出需要使用一個外部 RSENSE。

圖 2:高電流遠端負載調節實例:一個具有 LT6110 電纜 / 導線壓降補償功能電路的 3.3V、5A 降壓型穩壓器
流過 140mΩ 導線電阻和 25mΩ RSENSE 的最大 5A ILOAD 將產生一個 825mV 壓降。對于 0A ≤ ILOAD ≤ 5A,如要調節負載電壓 VLOAD,那么 IIOUT ? RFA 必須等于 825mV。這有兩種設計選項:選擇 IIOUT 并計算 RFA 電阻器阻值,或者針對非常低的電流來設計穩壓器的反饋電阻并計算 RIN 電阻器阻值以設定 IIOUT。通常情況下,IIOUT 被設定為 100μA (IIOUT 誤差在 30μA 至300μA 范圍為 ±1%)。在圖 2 所示的電路中,反饋通路電流為 6μA (VFB/200k),RFA 電阻為 10k,而且必須計算 RIN 電阻器的阻值以設定 IIOUT ? RFA = 825mV。

如果沒有電纜 / 導線壓降補償,那么負載電壓中的最大變化量 ΔVLOAD 可達 700mV (5 ? 140mΩ),也就是說:對于一個 3.3V 輸出,誤差為 21.2%。LT6110 在 25°C 時可將 ΔVLOAD 減小至僅為 50mV,即誤差為 1.5%。負載調節性能的改善幅度達到了一個數量級。
精準負載調節
利用 LT6110 實現負載調節的適度改善并不需要進行準確的 RWIRE 估算。負載調節誤差是兩個誤差的結果:由于電纜 / 導線電阻引起的誤差和源自 LT6110 補償電路的誤差。例如:當采用圖 2 所示電路時,即使 RSENSE 和 RWIRE 的計算誤差為 25%,LT6110 仍可將 VLOAD 誤差減小至 6.25%。
如欲實現精準的負載調節,則需準確地估算電源與負載之間的電阻。倘若準確地估算了 RWIRE、RSENSE 以及與導線相串聯的電纜芯線和 PCB 走線的電阻,則 LT6110 能夠對多種不同的壓降實施高精度補償。
利用 LT6110、準確的 RWIRE 估算和精準的 RSENSE 可減小 ΔVLOAD 補償誤差,以在采用任意長度的導線情況下與穩壓器的電壓誤差相匹配。
結論
LT6110 電纜 / 導線壓降補償器可改善遠端負載的電壓調節,在這里,如果未實施壓降補償,則高電流、長電纜線路和電阻將會顯著地影響穩壓能力。無需增設檢測導線、購買開爾文電阻器、使用更多的銅或部署負載點穩壓器 (這些都是其他解決方案的常見缺陷) 即可實現準確的調節。與此相反,補償器解決方案不僅所需的空間極小,同時還可較大限度地降低設計的復雜性和組件成本。
(來源:亞德諾半導體)
免責聲明:本文為轉載文章,轉載此文目的在于傳遞更多信息,版權歸原作者所有。本文所用視頻、圖片、文字如涉及作品版權問題,請電話或者郵箱聯系小編進行侵刪。
推薦閱讀:
應對一致性測試特定挑戰,需要可靠的PCIe 5.0 發射機驗證




