【導讀】DS2784獨立式電量計為鋰離子(Li+)電池提供過壓及過流保護功能。然而,一些新型鋰離子應用還需要熱保護。本文介紹了如何在DS2784典型應用電路中加入MAX6506溫度傳感器和MAX4613模擬開關來實現可編程溫度控制。與這些輔助器件配合使用,DS2784能夠發揮其全部功能。
引言
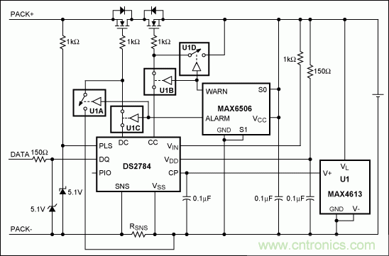
DS2784獨立式電量計提供精確的電壓、溫度和電流測量,同時內置SHA-1認證算法。內置安全電路可保護鋰離子(Li+)電池不受過壓、欠壓、過流、短路故障的影響。若想提高安全水平,可在典型應用電路中添加MAX6506雙門限溫度開關及MAX4613四路SPST模擬開關來實現可編程的熱保護。圖1為帶有其它輔助器件的應用電路。

圖1. 在DS2784應用電路中加入MAX6506和MAX4613實現可編程的熱保護(開關U1A–U1D代表MAX4613內的4個開關)。
電路原理
MAX6506具有兩個高有效、推挽輸出驅動器,當溫度高于觸發門限時置位。ALARM引腳溫度門限是工廠設置的,WARN引腳電壓可由用戶設置為低于S0和S1引腳設置的ALARM門限值。圖1配置中WARN電壓比ALARM門限值低10°C。MAX6506的2.5V至5.5V VCC范圍和低電流消耗(典型值40µA)使之特別適合單電池應用。
MAX4613提供了兩個常開(NO)的單刀/單擲(SPST)開關和兩個常閉(NC)的SPST開關。MAX4613支持高達40V的電源電壓。它的V+引腳必須連接到DS2784的CP引腳,使該模擬開關可以將高壓柵極驅動從放電控制(DC)和充電控制(CC)引腳連接至保護FET。MAX4613的開關控制信號以單獨的數字邏輯電源引腳(VL)為參照。VL必須與MAX6506連接到同一電源;也就是說,連接到電池正端。電源電流和MAX4613邏輯電流最大值均規定為5µA,總的最大電流為10µA。
電路工作原理
當MAX6506溫度達到用戶設置的WARN觸發電平時,WARN引腳為高。這將關斷U1B并斷開CC高壓驅動與CC保護FET之間的連接。同時,開關U1D閉合,CC保護FET的柵極連接到電池電壓。這樣可以使CC保護FET關斷并設置VGS電壓為零。WARN引腳具有工廠設置的典型值為5°C的溫度滯回。
如果MAX6506溫度繼續上升,并達到工廠設置的ALARN觸發門限,ALARN引腳為高。這將關斷U1C并斷開DC高壓驅動與DC保護FET之間的連接。同時,開關U1A閉合,DC保護FET的柵極連接到VSS。這樣可以使DC保護FET關斷。ALARM引腳具有工廠設置的典型值為2°C溫度滯回。圖2為電路工作曲線。

圖2. CC和DC柵極在不同溫度下的工作曲線
結論
DS2784是功能齊備的獨立式電量計,具有高精度模擬測量、鋰離子電池保護功能和SHA-1驗證。保護電路可確保實現電壓和電流保護。本文詳細介紹了DS2784典型應用電路中添加另外兩款器件配合工作,從而實現可編程熱保護的簡單方法。兩款輔助IC可以實現CC和DC FET溫度控制。與這些輔助器件配合使用,DS2784才能夠發揮其全部功能。
本文來源于Maxim。
推薦閱讀:






