- 探索隔離式LED驅動電源方案的新方案
- 采用基于變壓器的隔離型LED驅動電源
- 學習隔離型單級PSR反激拓撲FL7730和FL7732
- 認識幾個隔離式LED驅動電源方案
【class1】:LED照明設計基礎全攻略
http://www.aolaiaolisita.com/art/artinfo/id/80016163
【class2】:名家講解最新LED調光技術方案
http://www.aolaiaolisita.com/art/artinfo/id/80016290
【class3】:無電解電容驅動方案技術大揭秘
http://www.aolaiaolisita.com/art/artinfo/id/80016381
led照明作為一種革命性的節能照明技術,正在飛速發展。然而,LED驅動電源的要求也在不斷提高:高效率、高功率因數、安全隔離、符合EMI標準、高電流控制精度、高可靠性、體積小、成本低等正成為LED驅動電源的關鍵評價指標。本文將為大家介紹隔離式LED驅動電源的最新方案。
LED驅動電源的在安全性設計上的具體要求
LED是低壓發光器件,具有長壽命、高光效、安全環保、方便使用等優點。對于市電交流輸入電源驅動,隔離輸出是基于安全規范的要求。LED驅動電源的效率越高,則越能發揮LED高光效,節能的優勢。同時高開關工作頻率,高效率使得整個LED驅動電源容易安裝在設計緊湊的LED燈具中。高恒流精度保證了大批量使用LED照明時的亮度和光色一致性。
目前在一般的led照明市場上,存在非隔離設計和隔離型驅動電源之分。帶隔離變壓器或者電氣隔離的LED驅動電源意味著LED可以直接用手接觸而不會觸電。而無隔離變壓器的LED驅動電源雖仍可以借助防護外殼實現部分機械絕緣,但此時的LED在工作時并不能直接接觸。
相關閱讀:設計非隔離型反激LED驅動器
http://www.aolaiaolisita.com/art/artinfo/id/80000649
非隔離設計僅限于雙絕緣產品,例如燈泡的替代產品,其中LED和整個產品都集成并密封在非導電塑料中,因此,最終用戶并沒有任何觸電的危險。二級產品都是 隔離型的,價格相對比較昂貴,但在用戶可以接觸到LED和輸出接線的地方(通常在LED照明和路燈照明應用的情況下),這種產品必不可少?! ?br /> 物理設計決定著驅動器是隔離式還是非隔離式。安全規則通常要求使用兩個獨立的隔離層。設計師可以選擇兩種物理隔離層,即塑料散光罩和玻璃護罩,并使用非隔 離式電源。如果物理隔離成本太高、存在機械困難或者吸收太多光,就必須在電源中解決電氣隔離問題。隔離式電源通常要比同等功率水平的非隔離式電源大一些。 照明燈設計師必須在他們所設計的每款產品中進行大量的成本及設計優化工作。
由于適用于不同的應用,是采用隔離的絕緣變壓器還是采用隔離的防護燈罩外殼,設計者在不同的角度考慮永遠會有不同的見解。通常,他們會從多方面去分析,例如成本與制造工藝、效率和體積、絕緣可靠性和安全規范的要求等等。
帶變壓器的驅動成本較高,但也相應讓LED燈具變得更加實用,能夠滿足終端用戶偶然接觸LED的需要。當白熾燈玻璃外殼很容易被損壞時,一個E27型號的普通燈泡可被替換成為LED燈。此外,在工業區或者是辦公設備應用中的燈具并不需要接觸到終端用戶,如路燈和商場照明,這時的LED燈也確實需要隔離變壓器。
作為一個讓最終用戶能安全使用的產品,一定會考慮絕緣與隔離的可靠性。作為完整的產品,產品表面使用者能接觸到的部分一定要經過隔離,不能讓人觸電。而從 產品整個系統而言,隔離是不可避免的,區別只是設置隔離的位置不同。有些設計者采用隔離的變壓器設計,因此他們可以簡化散熱和燈罩的設計。如果用非隔離的驅動設計,在燈殼等結構上就必須考慮可靠的絕緣要求。因此作為電源驅動,隔離與非隔離的方案一直都同時存在。
基于變壓器的隔離型LED驅動電源將是主流
目前有好幾個趨勢正在推動LED照明市場的發展。首先是高亮度LED效率的不斷改善和非常高效率的高可靠性恒流LED驅動電源的不斷涌現,其次是全球立法禁止白熾燈照明(由于其低效率)和CFL節能燈的逐步淡出(如果打破的話,它會流出對環境有害的水銀)。這些因素綜合起來正使得LED照明成為一個長期的發展趨勢。當然,低系統成本(包括LED、熱管理系統和LED驅動器)永遠是消費者廣泛采用LED通用照明的推動力。
隔離和非隔離LED驅動電源方案各有優缺點。ClassII將是主流,因為它簡化了LED散熱問題。ClassI或II系統依賴接地系統,在大多數情況下,跟安裝地點很有關系。ClassII較常見,它要求雙級或加強型隔離,也即需要變壓器磁性繞組、絕緣帶和物理隔絕。ClassI系統要求一個接地外殼和(或)機械障礙,而這時ClassII系統不需要的。
基于變壓器的隔離型的驅動產品,據飛兆半導體技術行銷部經理錢家法介紹道,他們也推出的兩款隔離型驅動器: FL7730和FL7732是用于單級反激拓撲應用的有源PFC控制器,無次級反饋,降低材料清單成本,他們的效率能達到85%以上。驅動集成的保護功能提高了周期系統的可靠性,具備開路/短路保護、過熱關機、逐周期限流保護等功能,而且擁有了更長的系統平均壽命,省去輸入電解電容并減少外部元件數目。

隔離型單級PSR反激拓撲FL7730和FL7732
據華潤矽威科技(上海)有限公司的銷售經理賈存玉的介紹,基于變壓器的隔離型驅動器,華潤矽威也推出了單片電流精度為±1%第二代原邊反饋離線式3-7W LED驅動方案PT4213和PT4215。PT4213/15的電流的精度可達±3%。同時,為了提高效率,PT4213/15刪去了控制主MOSFET源極的內部低壓MOSFET,改為主MOSFET的柵極驅動。芯片的供電也從主MOSFET的源極改為從主變壓器的輔助繞組。 PT4213是原邊反饋恒流控制器,適用于7W以下的LED球泡燈或PAR燈;PT4215是內置MOSFET原邊反饋恒流的穩流器,適用于3W的LED 燈杯。
下圖是采用PT4215的3W LED燈杯的典型應用電路。驅動電路采用反激架構,工作在DCM模式。采用無光藕設計,方案簡潔可靠,成本低廉。驅動電路能夠接受85VAC~265VAC輸入范圍,輸出電流300mA,驅動3顆1W LED串聯的燈串。

采用PT4215的典型應用電路
更多技術內容,到LED照明技術社區看看
http://www.aolaiaolisita.com/club/ledindex
LED技術文檔下載專區
http://www.aolaiaolisita.com/whitepaper
[page]
介紹幾個隔離式LED驅動電源方案
1. 10W以下功率LED燈應用方案
目前10W以下功率LED應用廣泛,眾多一體式產品面世,即LED驅動電源與LED燈整合在一個燈具中,方便了用戶直接使用。典型的燈具規格有GU10、E27、PAR30等。
針對這一應用,我們設計了如下方案(見圖1)

圖1 基于AP3766的LED驅動電路原理圖
該方案特點如下:
1. 基于最新的LED專用驅動芯片AP3766,采用原邊控制方式,無須光耦和副邊電流控制電路,實現隔離恒流輸出,電路結構簡單。通過電阻R5檢測原邊電 流,控制原邊電流峰值恒定,同時控制開關占空比,保持輸出二極管D1的導通時間和整個開關周期時間比例恒定,實現了輸出電流的恒定。
2. AP3766采用專有的“亞微安啟動電流”技術,僅需0.6μA的啟動電流,因此降低了啟動電阻R1和R2上的功耗,提高了系統效率。典型5W應用效率大于80%,空載功耗小于30mW。
3. AP3766采用恒流收緊技術實現垂直的恒流特性,恒流精度高。
4. 電路元件數量少,AP3766采用SOT-23-5封裝,體積小,整個電路可以安裝在常用規格燈杯中。
5. 安全可靠,隔離輸出,具有輸出開路保護、過壓保護及短路保護功能。
6. 功率開關管采用三極管,省去了高壓場效應管,系統成本低。
圖2為該方案的5W應用電路樣機實物照片。圖3是基于AP3766的5W LED驅動裝置實物照片。圖4為基于AP3766的5W LED驅動電路滿載效率隨交流輸入電壓變化曲線。圖5為基于AP3766的5W LED驅動電路滿載輸出IV特性曲線。




http://www.aolaiaolisita.com/club/ledindex
LED技術文檔下載專區
http://www.aolaiaolisita.com/whitepaper
[page]
2. 10~60W功率LED路燈、LED直管燈應用方案
IEC國際電工委員會對照明燈具提出明確的諧波要求,即IEC61000-3-2標準。因此對于較大功率LED照明應用,采用功率因數校正(PFC)控制技術成為必需。對于60W以下應用,有高性價比單級PFC控制方案,該方案電路原理圖如圖6所示。

圖6 基于AP166+AP4313的LED驅動電路原理圖
該方案特點有:
1 單級PFC方案,只用一級反激式電路拓撲,同時實現功率因數校正和隔離恒流輸出。元件數量少、體積小、性價比高。
2 高功率因數,采用有源功率因數校正控制芯片AP1661,功率因數PF>0.9,滿足IEC61000-3-2諧波標準。
3 采用副邊恒壓恒流控制芯片AP4313,恒流精度高,輸出電流誤差<3%。
4 高效率,滿載效率高達90%。
5 安全可靠,隔離輸出,具有輸出開路保護,過壓保護及短路保護功能。
AP1661是一款工作于臨界導通模式下的有源功率因數校正控制芯片,可廣泛應用于開關電源、LED驅動和電子鎮流器的預調整變換器控制。該芯 片內部包括1個啟動定時器可滿足待機應用要求,1個能實現接近于1的功率因數的單象限乘法器和1個零電流檢測模塊確保臨界斷續方式工作。AP1661的圖 騰柱驅動輸出能夠為外部MOSFET或IGBT提供最大600mA驅動電流和800mA關斷電流能力。采用了先進的雙極型互補金屬氧化物半導體設計和制造 工藝,具有低啟動電流,低工作電流和低功耗的特點。AP1661同時具有完善的保護功能,包括過壓保護、帶有滯后的輸入欠壓鎖定和乘法器輸出嵌位以限制開 關最大峰值電流。圖7為該方案60W應用電路樣機實物照片。圖8為應用該方案LED直管燈實物照片。

3. 60~150W大功率LED路燈應用方案
在戶外照明部分,中國每年路燈市場需求量都在2000萬盞以上,中國城市改造、城鎮建設、住宅建設及道路建設對于大功率、高亮度、節能的LED路燈產品的市場需求是極其龐大的。
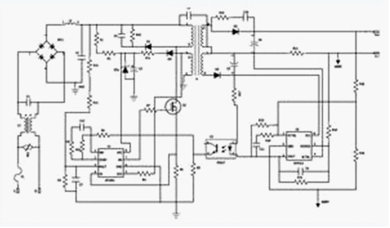
在更大功率應用條件下,單級PFC電路難以同時兼顧PFC預調整和反激電路輸出恒流調整性能,這時需要采用兩級電路架構實現這一目標。因此,有新推出的PFC+PWM 兩級架構電路拓撲方案,該方案電路原理圖如圖9所示。

圖9 基于AP1661+AP3102的LED驅動電路原理圖
更多技術內容,到LED照明技術社區看看
http://www.aolaiaolisita.com/club/ledindex
LED技術文檔下載專區
http://www.aolaiaolisita.com/whitepaper
[page]
該電路采用Boost PFC+Flyback兩級拓撲結構,控制芯片采用PFC控制芯片AP1661,PWM控制芯片AP3102和副邊恒流控制芯片AP4310。該電路方案 優點是輸入/輸出電容小,輸出紋波小,隔離輸出,功率因數高,電流精度控制在2%以內,可靠性高。圖10為該方案的90W應用電路樣機實物照片。圖11為 應用該方案大功率LED路燈燈具照片。
http://www.aolaiaolisita.com/club/ledindex
LED技術文檔下載專區
http://www.aolaiaolisita.com/whitepaper
[page]


圖11 大功率LED路燈燈具照片

圖12 90W LED電源滿載效率曲線
更多技術內容,到LED照明技術社區看看
http://www.aolaiaolisita.com/club/ledindex
LED技術文檔下載專區
http://www.aolaiaolisita.com/whitepaper
http://www.aolaiaolisita.com/club/ledindex
LED技術文檔下載專區
http://www.aolaiaolisita.com/whitepaper



