【導讀】現在大多數電子系統都要支持熱插拔功能,所謂熱插拔,也就是在系統正常工作時,帶電對系統的某個單元進行插拔操作,且不對系統產生任何影響。
現在大多數電子系統都要支持熱插拔功能,所謂熱插拔,也就是在系統正常工作時,帶電對系統的某個單元進行插拔操作,且不對系統產生任何影響。
熱插拔對系統的影響主要有兩方面:
其一,熱插拔時,連接器的機械觸點在接觸瞬間會出現彈跳,引起電源振蕩,如下圖所示:

這個振蕩過程會引起系統電源跌落,引起誤碼,或系統重啟,也可能會引起連接器打火,引發火災。
解決的辦法就是延遲連接器的通電時間,在連接器抖動的那十幾毫秒內((t1至t2)不給連接器通電,等插入穩定后(t2后)再通電,即防抖動延時。
其二,熱插拔時,由于系統大容量儲能電容的充電效應,系統中會出現很大的沖擊電流,大家都知道,電容在充電時,電流呈指數趨勢下降(左下圖),所以在剛開始充電的時候,其沖擊電流是非常大的。

此沖擊電流可能會燒毀設備電源保險管,所以在熱插拔時必須對沖擊電流進行控制,使其按理想的趨勢變化,如右上圖所示,圖中0~t1為電源緩啟動時間。
綜上所述,緩啟動電路主要的作用是實現兩項功能:
1).防抖動延時上電;
2).控制輸入電流的上升斜率和幅值。
緩啟動電路有兩種類型:電壓斜率型和電流斜率型。
電壓斜率型緩啟動電路結構簡單,但是其輸出電流的變化受負載阻抗的影響較大,而電流斜率型緩啟動電路的輸出電流變化不受負載影響,但是電路結構復雜。
下面重點介紹電壓型緩啟動電路。
設計中通常使用MOS管來設計緩啟動電路的。MOS管有導通阻抗Rds低和驅動簡單的特點,在周圍加上少量元器件就可以構成緩慢啟動電路。通常情況下,在正電源中用PMOS,在負電源中使用NMOS。
下圖是用NMOS搭建的一個-48V電源緩啟動電路,我們來分析下緩啟動電路的工作原理。

1).D1是嵌位二極管,防止輸入電壓過大損壞后級電路;
2).R2和C1的作用是實現防抖動延時功能,實際應用中R2一般選20K歐姆,C1選4.7uF左右;
3).R1的作用是給C1提供一個快速放電通道,要求R1的分壓值大于D3的穩壓值,實際應用中,R1一般選10K左右;
4).R3和C2用來控制上電電流的上升斜率,實際應用中,R3一般選200K歐姆左右,C2取值為10 nF~100nF;
5).R4和R5的作用是防止MOS管自激振蕩,要求R4、R5lt;<R3,R4取值一般為10~50歐姆之間,R5一般為2K歐姆;
6).嵌位二極管D3的作用是保護MOS管Q1的柵-源極不被高壓擊穿;D2的作用是在MOS管導通后對R2、C1構成的防抖動延時電路和R3、C2構成的上電斜率控制電路進行隔離,防止MOS柵極充電過程受C1的影響。
下面來分析下該電路的緩啟動原理:
假設MOS管Q1的柵-源極間的寄生電容為Cgs,柵-漏極間的寄生電容為Cgd,漏-源極間的寄生電容為Cds,柵-漏極外部并聯了電容C2 (C2gt;>Cgd),所以柵-漏極的總電容C’gd=C2+ Cgd,由于相對于C2 來說,Cgd的容值幾乎可忽略不計,所以C’gd≈C2,MOS管柵極的開啟電壓為Vth,正常工作時,MOS管柵源電壓為Vw(此電壓等于穩壓管D3的嵌位電壓),電容C1充電的時間常數t=(R1//R2//R3)C1,由于R3通常比R1、R2大很多,所以t≈(R1//R2)C1。
下面分三個階段來分析上述電壓緩啟動電路的工作原理:
第一階段:-48V電源對C1充電,充電公式如下。
Uc=48*R1/(R1+R2)[1-exp(-T/t)],其中T是電容C1電壓上升到Uc的時間,時間常數t=(R1//R2)C1。所以,從上電到MOS管開啟所需要的時間為:Tth=-t*ln[1-(Uc*(R1+R2)/(48*R1))]
第二階段:MOS管開啟后,漏極電流開始增大,其變化速度跟MOS管的跨導和柵源電壓變化率成正比,具體關系為:dIdrain/dt = gfm *dVgs/dt,其中gfm為MOS管的跨導,是一個固定值,Idrain為漏極電流,Vgs為MOS管的柵源電壓,此期間體現為柵源電壓對漏源電流的恒定控制,MOS管被歸納為壓控型器件也是由此而來的。
第三階段:當漏源電流Idrain達到最大負載電流時,漏源電壓也達到飽和,同時,柵源電壓進入平臺期,設電壓幅度為Vplt。由于這段時間內漏源電流Ids保持恒定,柵源電壓Vplt=Vth+(Ids/gfm),同時,由于固定的柵源電壓使柵極電流全部通過反饋電容C’gd,則柵極電流為Ig=(Vw-Vplt)/(R3+R5),由于R5相對于R3可以忽略不計,所以Ig≈(Vw-Vplt)/R3。因為柵極電流Ig≈Icgd,所以,Icgd=Cgd*dVgd/dt。由于柵源電壓在這段時間內保持恒定,所以柵源電壓和漏源電壓的變化率相等。故有:dVds/dt=dVgd/dt=(Vw-Vplt)/(R3*C2)。
由此公式可以得知,漏源電壓變化斜率與R3*C2的值有關,對于負載恒定的系統,只要控制住R3*C2的值,就能控制住熱插拔沖擊電流的上升斜率。
緩啟動階段,柵源電壓Vgs,漏源電壓Vds和漏源電流Ids的變化示意圖如下所示。

在0~t1階段,肖特基二極管D2尚未開啟,所以Vgs等于0,在這段時間內,-48V電源通過R3、R5對C2充電,等C2的電壓升高到D2的開啟電壓,MOS管的柵極電壓開始升高,等柵源電壓升高到MOS管的開啟電壓Vth時,MOS管導通,漏源電流Ids開始增大,等MOS管的柵源電壓升高到平臺電壓Vplt時,漏源電流Ids也達到最大,此時,漏源電壓Vds進入飽和,開始下降,平臺電壓Vplt結束時,MOS管完全導通,漏源電壓降到最低,MOS管的導通電阻Rds最小。

在電信工業和微波電路設計領域,普遍使用MOS管控制沖擊電流的方達到電流緩啟動的目的。MOS管有導通阻抗Rds_on低和驅動簡單的特點,在周圍加上少量元器件就可以構成緩慢啟動電路。雖然電路比較簡單,但只有吃透MOS管的相關開關特性后才能對這個電路有深入的理解。
本文首先從MOSFET的開通過程進行敘述:
盡管MOSFET在開關電源、電機控制等一些電子系統中得到廣泛的應用,但是許多電子工程師并沒有十分清楚的理解MOSFET開關過程,以及MOSFET在開關過程中所處的狀態一般來說,電子工程師通常基于柵極電荷理解MOSFET的開通的過程,如圖1所示此圖在MOSFET數據表中可以查到

圖1 AOT460柵極電荷特性
MOSFET的D和S極加電壓為VDD,當驅動開通脈沖加到MOSFET的G和S極時,輸入電容Ciss充電,G和S極電壓Vgs線性上升并到達門檻電壓VGS(th),Vgs上升到VGS(th)之前漏極電流Id≈0A,沒有漏極電流流過,Vds的電壓保持VDD不變。
當Vgs到達VGS(th)時,漏極開始流過電流Id,然后Vgs繼續上升,Id也逐漸上升,Vds仍然保持VDD當Vgs到達米勒平臺電壓VGS(pl)時,Id也上升到負載電流最大值ID,Vds的電壓開始從VDD下降。
米勒平臺期間,Id電流維持ID,Vds電壓不斷降低。
米勒平臺結束時刻,Id電流仍然維持ID,Vds電壓降低到一個較低的值米勒平臺結束后,Id電流仍然維持ID,Vds電壓繼續降低,但此時降低的斜率很小,因此降低的幅度也很小,最后穩定在Vds=Id×Rds(on)因此通常可以認為米勒平臺結束后MOSFET基本上已經導通。
對于上述的過程,理解難點在于為什么在米勒平臺區,Vgs的電壓恒定?驅動電路仍然對柵極提供驅動電流,仍然對柵極電容充電,為什么柵極的電壓不上升?而且柵極電荷特性對于形象的理解MOSFET的開通過程并不直觀因此,下面將基于漏極導通特性理解MOSFET開通過程。
MOSFET的漏極導通特性與開關過程。
MOSFET的漏極導通特性如圖2所示MOSFET與三極管一樣,當MOSFET應用于放大電路時,通常要使用此曲線研究其放大特性只是三極管使用的基極電流、集電極電流和放大倍數,而MOSFET使用柵極電壓、漏極電流和跨導。

圖2 AOT460的漏極導通特性
三極管有三個工作區:截止區、放大區和飽和區,MOSFET對應是關斷區、恒流區和可變電阻區注意:MOSFET恒流區有時也稱飽和區或放大區當驅動開通脈沖加到MOSFET的G和S極時,Vgs的電壓逐漸升高時,MOSFET的開通軌跡A-B-C-D如圖3中的路線所示

圖3 AOT460的開通軌跡
開通前,MOSFET起始工作點位于圖3的右下角A點,AOT460的VDD電壓為48V,Vgs的電壓逐漸升高,Id電流為0,Vgs的電壓達到VGS(th),Id電流從0開始逐漸增大
A-B就是Vgs的電壓從VGS(th)增加到VGS(pl)的過程從A到B點的過程中,可以非常直觀的發現,此過程工作于MOSFET的恒流區,也就是Vgs電壓和Id電流自動找平衡的過程,即Vgs電壓的變化伴隨著Id電流相應的變化,其變化關系就是MOSFET的跨導:Gfs=Id/Vgs,跨導可以在MOSFET數據表中查到
當Id電流達到負載的最大允許電流ID時,此時對應的柵級電壓Vgs(pl)=Id/gFS由于此時Id電流恒定,因此柵極Vgs電壓也恒定不變,見圖3中的B-C,此時MOSFET處于相對穩定的恒流區,工作于放大器的狀態
開通前,Vgd的電壓為Vgs-Vds,為負壓,進入米勒平臺,Vgd的負電壓絕對值不斷下降,過0后轉為正電壓驅動電路的電流絕大部分流過CGD,以掃除米勒電容的電荷,因此柵極的電壓基本維持不變Vds電壓降低到很低的值后,米勒電容的電荷基本上被掃除,即圖3中的C點,于是,柵極的電壓在驅動電流的充電下又開始升高,如圖3中的C-D,使MOSFET進一步完全導通
C-D為可變電阻區,相應的Vgs電壓對應著一定的Vds電壓Vgs電壓達到最大值,Vds電壓達到最小值,由于Id電流為ID恒定,因此Vds的電壓即為ID和MOSFET的導通電阻的乘積
基于MOSFET的漏極導通特性曲線可以直觀的理解MOSFET開通時,跨越關斷區、恒流區和可變電阻區的過程米勒平臺即為恒流區,MOSFET工作于放大狀態,Id電流為Vgs電壓和跨導乘積
電路原理詳細說明:
MOS管是電壓控制器件,其極間電容等效電路如圖4所示。

圖4. 帶外接電容C2的N型MOS管極間電容等效電路
MOS管的極間電容柵漏電容Cgd、柵源電容Cgs、漏源電容Cds可以由以下公式確定:

公式中MOS管的反饋電容Crss,輸入電容Ciss和輸出電容Coss的數值在MOS管的手冊上可以查到。
電容充放電快慢決定MOS管開通和關斷的快慢,Vgs首先給Cgs 充電,隨著Vgs的上升,使得MOS管從截止區進入可變電阻區。進入可變電阻區后,Ids電流增大,但是Vds電壓不變。隨著Vgs的持續增大,MOS管進入米勒平臺區,在米勒平臺區,Vgs維持不變,電荷都給Cgd 充電,Ids不變,Vds持續降低。在米勒平臺后期,MOS管Vds非常小,MOS進入了飽和導通期。為確保MOS管狀態間轉換是線性的和可預知的,外接電容C2并聯在Cgd上,如果外接電容C2比MOS管內部柵漏電容Cgd大很多,就會減小MOS管內部非線性柵漏電容Cgd在狀態間轉換時的作用,另外可以達到增大米勒平臺時間,減緩電壓下降的速度的目的。外接電容C2被用來作為積分器對MOS管的開關特性進行精確控制。控制了漏極電壓線性度就能精確控制沖擊電流。
電路描述:
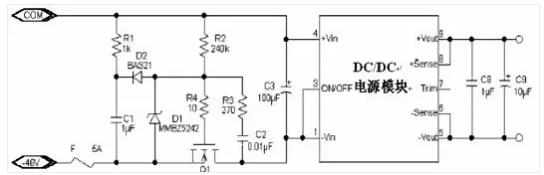
圖5所示為基于MOS管的自啟動有源沖擊電流限制法電路。MOS管 Q1放在DC/DC電源模塊的負電壓輸入端,在上電瞬間,DC/DC電源模塊的第1腳電平和第4腳一樣,然后控制電路按一定的速率將它降到負電壓,電壓下降的速度由時間常數C2*R2決定,這個斜率決定了最大沖擊電流。
C2可以按以下公式選定:
![]()
R2由允許沖擊電流決定:
![]()
其中Vmax為最大輸入電壓,Cload為C3和DC/DC電源模塊內部電容的總和,Iinrush為允許沖擊電流的幅度。

圖5 有源沖擊電流限制法電路

D1是一個穩壓二極管,用來限制MOS管 Q1的柵源電壓。元器件R1,C1和D2用來保證MOS管Q1在剛上電時保持關斷狀態。具體情況是:
上電后,MOS管的柵極電壓要慢慢上升,當柵源電壓Vgs高到一定程度后,二極管D2導通,這樣所有的電荷都給電容C1以時間常數R1×C1充電,柵源電壓Vgs以相同的速度上升,直到MOS管Q1導通產生沖擊電流。
以下是計算C1和R1的公式:

其中Vth為MOS管Q1的最小門檻電壓,VD2為二極管D2的正向導通壓降,Vplt為產生Iinrush沖擊電流時的柵源電壓。Vplt可以在MOS管供應商所提供的產品資料里找到。
MOS管選擇
以下參數對于有源沖擊電流限制電路的MOS管選擇非常重要:
l 漏極擊穿電壓 Vds
必須選擇Vds比最大輸入電壓Vmax和最大輸入瞬態電壓還要高的MOS管,對于通訊系統中用的MOS管,一般選擇Vds≥100V。
l 柵源電壓Vgs
穩壓管D1是用來保護MOS管Q1的柵極以防止其過壓擊穿,顯然MOS管Q1的柵源電壓Vgs必須高于穩壓管D1的最大反向擊穿電壓。一般MOS管的柵源電壓Vgs為20V,推薦12V的穩壓二極管。
l 導通電阻Rds_on.
MOS管必須能夠耗散導通電阻Rds_on所引起的熱量,熱耗計算公式為:
![]()
其中Idc為DC/DC電源的最大輸入電流,Idc由以下公式確定:
![]()
其中Pout為DC/DC電源的最大輸出功率,Vmin為最小輸入電壓,η為DC/DC電源在輸入電壓為Vmin輸出功率為Pout時的效率。η可以在DC/DC電源供應商所提供的數據手冊里查到。MOS管的Rds_on必須很小,它所引起的壓降和輸入電壓相比才可以忽略。

圖6. 有源沖擊電流限制電路在75V輸入,DC/DC輸出空載時的波形
設計舉例
已知:Vmax=72V
Iinrush=3A
選擇MOS管Q1為IRF540S
選擇二極管D2為BAS21
按公式(4)計算:C2>>1700pF。選擇 C2=0.01μF;
按公式(5)計算:R2=252.5kW。選擇 R2=240kW,選擇R3=270W<<R2;
按公式(7)計算:C1=0.75μF。選擇 C1=1μF;
按公式(8)計算:R1=499.5W。選擇 R1=1kW
圖6所示為圖5 電路的實測波形,其中DC/DC電源輸出為空載。
免責聲明:本文為轉載文章,轉載此文目的在于傳遞更多信息,版權歸原作者所有。本文所用視頻、圖片、文字如涉及作品版權問題,請電話或者郵箱editor@52solution.com聯系小編進行侵刪。
推薦閱讀:
新形勢下電子制造本土供應鏈如何破局 鎖定ES SHOW 2022
快來看看,這款器件如何降低LCD LED背光源的成本和復雜性





