- 逆變H橋IGBT單管驅動+保護詳解
- 采用的IGBT為IXYS的,IXGH48N60B3D1
- 串聯一個電阻做0FF關閉時候的柵極電阻
這幾天沉下心來專門給逆變器的后級,也就是大家熟悉的H橋電路換上了IGBT管子,用來深入了解相關的特性。
大家都知道,IGBT單管相當的脆弱,同樣電流容量的IGBT單管,比同樣電流容量的MOSFET脆弱多了,也就是說,在逆變H橋里頭,MOSFET上去沒有問題,但是IGBT上去,可能開機帶載就炸了。這一點很多人估計都深有體會。當時我看到做魚機的哥們用FGH25N120AND這個,反映很容易就燒了,當時不以為然。
只到我在工作中遇到,一定要使用IGBT的時候,我才發現我錯了,當初我非常天真的認為,一個IRFP460,20A/500V的MOSFET,我用個SGH40N60UFD40A/600V的IGBT上去怎么樣也不會炸的吧,實際情況卻是,帶載之后,突然加負載和撤銷負載,幾次下來就炸了,我以為是電路沒有焊接好,然后同樣的換上去,照樣炸掉,這樣白白浪費了好多IGBT。
后來發現一些規律,就是采用峰值電流保護的措施就能讓IGBT不會炸,下面我就會將這些東西一起詳細的說一說,說的不好請大家見諒,這個帖子會慢慢更新,也希望高手們多多提出意見。
我們將這個問題看出幾個部分來解決:
1,驅動電路;
2,電流采集電流;
3,保護機制;
一、驅動電路
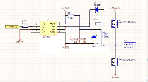
這次采用的IGBT為IXYS的,IXGH48N60B3D1,詳細規格書如下:IXGH48N60B3D1
驅動電路如下:

1,有負壓產生電路,
2,隔離驅動,
3,單獨電源供電。
首先我們來總體看看,這個電路沒有保護,用在逆變上100%炸,但是我們可以將這個電路的實質摸清楚。
先講講重點:
1:驅動電阻R2,這個在驅動里頭非常重要,圖上還有D1配合關閉的時候,讓IGBT的CGE快速的放電,實際上看需要,這個D1也可以不要,也可以在D1回路里頭串聯一個電阻做0FF關閉時候的柵極電阻。
[page]
下面發幾個波形照片,不同的柵極電阻,和高壓HV+400V共同產生作用的時候,上下2個IGBT柵極的實際情況。

上面的圖是在不加DC400V情況下測量2管G極波形,下圖是在DC400V情況下,2管的柵極波形。
為何第二個圖會有一個尖峰呢。這個要從IGBT的內部情況說起,簡單來說,IGBT的GE上有一個寄生的電容,它和另外的CGC一個寄生電容共同組成一個水池子,那就是QG,其實這個和MOSFET也很像的。
那么在來看看為何400V加上去,就會在下管上的G級上產生尖峰。借花獻佛,抓個圖片來說明:





