【導讀】如何抑制來自開關電源的復雜的FM頻段傳導輻射?雖然EMI屏蔽和鐵氧體夾是較受歡迎的EMI解決方案,但它們價格昂貴、體積笨重,有時使用效果不理想。我們可以通過了解FM頻段EMI噪聲的來源,以及利用電路和PCB設計技術從源頭進行抑制,以降低這些噪聲。
電源網絡的EMI性能在噪聲敏感型系統中至關重要,例如汽車電路,尤其是涉及開關模式電源(SMPS)的情況下。工程師們可能需要花費大量時間來減少傳導輻射(CE)和電磁輻射騷擾(RE)。特別是,在測量CE時,FM頻段(76 MHz至~108 MHz)可能是最難達到要求并通過測試的區域。設計人員可能需要花費大量時間來解決這一問題。為何FM頻段中的CE噪聲如此難以消除?
低頻(AM頻段)CE中的噪聲主要為差模(DM)噪聲。高頻(FM頻段)CE中的噪聲主要為共模(CM)噪聲。 1共模噪聲電流由PCB上電壓變化的節點產生。電流通過雜散電容泄漏至參考地,然后返回正負輸入電纜(參見圖1)。因為PCB周圍的雜散電容非常復雜,所以無法仿真雜散電容和預估FM頻段的傳導EMI。最好是在EMI室中測試電路板。

圖1.傳導輻射、共模噪聲電流路徑。
在實驗室中,有些行之有效的方法可以有效降低FM頻段的EMI,包括改變開關頻率、開關壓擺率、開關節點布局、熱回路布局、電感,甚至是輸入電纜和負載的位置。每種方法的功效因電路板而異。
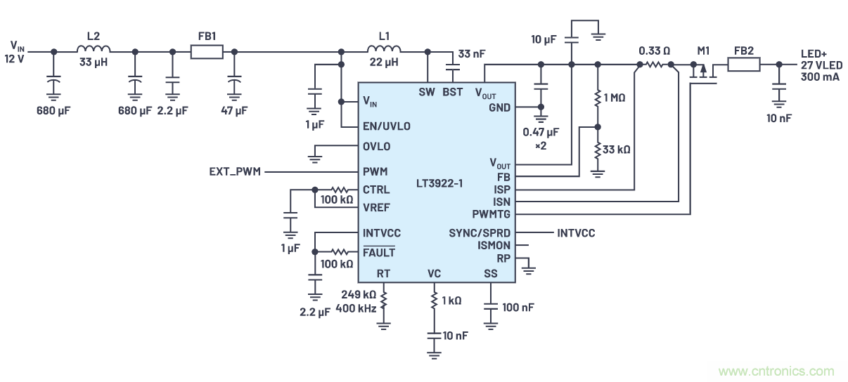
本文探討幾種簡單的低成本方法,可以在不使用鐵氧體夾或屏蔽的情況下降低電路板上的FM頻段傳導EMI。我們在經過認證的EMI室中,將LT3922-1 汽車HUD LED驅動器裝載到電路板上,然后執行電流探頭CE測試,以驗證結果,如圖2所示。

圖2.LT3922-1汽車HUD LED驅動器的簡化原理圖。
在本次測試中,我們根據CISPR 25 EMI設置,采用電流探頭法來測量CE,如圖3所示。我們可以使用電壓探頭法或電流探頭法來測試CE,但大家普遍認為電流探頭法標準更加嚴格。電流CE方法不是測量LISN的電壓輸出,而是利用高帶寬電流探頭來測量通過電源線或線束傳送的CM噪聲信號,它們分別距離DUT 50 mm和750 mm。每次掃描時采集CE的峰值和平均數據,并與公布的標準限值進行比較。

圖3.EMI測試室(50 mm)中的CISPR 25電流探頭傳導輻射(CE)設置。
使用電流探頭方法時,CISPR 25 Class 5中描述的FM頻段平均CE限值低至−16 dBµA。這里,我們展示幾種在使用電流探頭法測試CE時,可以有效改善FM頻段的測試結果的方法。其中許多方法也可用于在使用電壓探頭法測試CE時改善測試結果。
除非另有說明,本次研究中進行的所有測試均啟用SSFM功能。啟用SSFM之后,開關頻率及其諧波下的EMI尖峰都會降低。
共模扼流圈可抑制EM頻段的EMI噪聲
CM噪聲電流是在開關過程中產生的,通過雜散電容泄漏到參考地,然后通過同一方向的輸入電源和回路返回。通過使用CM扼流圈提高回路中的共模阻抗,可以抑制多余的CM噪聲。
圖4顯示了50 mm和750 mm平均電流探頭CE結果,對不安裝扼流圈的初始電路和將扼流圈安裝在LED驅動器電路之前的電路進行比較。圖中也顯示了環境本底噪聲作為參考。FM頻段CE(76 MHz至~108 MHz)降低了8 dBµA以上。
表1.測試所用電感的技術規格比較

電感帶來變化
快速變化的電壓和電流作用于主電感,使其成為電磁天線,因此,電感可以成為FM頻段CE噪聲的來源。我們可以使用多種電感方法來改善EMI測試結果。例如,電感安裝的方向可以帶來改變。2屏蔽電感的輻射通常比非屏蔽電感低,有些磁芯材料對H場和E場輻射的抑制作用也比其他材料強。例如,鐵粉和金屬合金粉電感在頻率高于1 MHz時,E場屏蔽效果減弱。MnZn和NiZn在更高開關頻率下性能更好。2, 3帶裸露焊盤的電感性能不如焊盤未裸露的電感。將內部線圈的長引線連接到高dV⁄dt(開關)節點會使E場輻射大幅增加。

圖4.電流探頭CE測試表明,在使用共模扼流圈時,FM頻段內的輻射較低。

圖5.電流探頭CE測試結果比較(電感)。

圖6.電流探頭CE測試結果比較(開關頻率)。
采用三個22 µH屏蔽電感進行測試,如表1所示。在不采用CM扼流圈的相同電路中評估EMI,每個電感都按照能提供最佳性能的方向安裝。比較結果如圖5所示。在本次研究中,Coilcraft XEL電感的FM頻段噪聲抑制性能最佳,與其他3L電感相比,將FM頻段EMI降低5.1 dB。
開關頻率(fsw)越低,FM頻段內的噪聲越小
降低開關頻率可以降低給定高頻下的發射能量。在圖6中,對不使用CM扼流圈的電路執行電流探頭CE測試,并比較在200 kHz、300 kHz和400 kHz開關頻率下的測試結果。除RT外的所有組件都保持不變。測試結果顯示,200 kHz時FM頻段內的EMI最低,與400 kHz時相比,輻射降低3.2 dB。
通過減小開關節點面積來減少天線噪聲
高dV⁄dt開關節點是一個噪聲源,會產生電容耦合,增加CE中的CM EMI噪聲。它也像天線一樣工作,向空間輻射電磁噪聲,也會影響輻射EMI。因此,盡可能減小PCB布局上的開關節點面積可以改善EMI性能
為了在PCB電路板上測試這一點,我們切除了部分銅芯,并將電感移動到更靠近IC的位置(如圖7所示),以此減小開關節點面積。我們測試了切除銅芯之前和之后的EMI,測試結果如圖8所示。
結果顯示,50 mm電流探頭CE測試在105 MHz時降低了1 dB,而750 mm測試沒有明顯改善。這一結果表明,在此應用中,銅芯面積不是影響FM頻段EMI的主要因素。盡管如此,為了實現低EMI的PCB布局,或在設法消除EMI期間,盡量減小開關節點面積仍然是值得嘗試的。

圖7.開關節點切除區域。

圖8.電流探頭CE測試結果比較(開關節點面積)。
結論
電源的EMI性能主要取決于電源IC的性能,但即使是高性能IC,也只能通過選擇合適的組件和有效的PCB布局來實現低EMI。在本文中,我們利用基于LT3922-1汽車HUD LED驅動器構建的電路板,探討了幾種抑制FM頻段內傳導輻射(CE)的方法。
在正負輸入電纜上安裝CM扼流圈會增大共模噪聲電流回路中的阻抗。采用不同磁芯材料、磁芯結構和線圈結構的不同電感,其EMI性能結果也有所不同。僅通過查看技術規格很難判斷哪個電感的效果最好,但可以在EMI實驗室中進行比較。
PCB上電感的安裝方向也很重要。降低開關頻率和減小開關節點銅面積都有助于降低FM頻帶內CE。如果DUT是使用控制器(外部MOSFET)的開關穩壓器電路,則可以通過降低開關壓擺率和盡可能減小熱回路面積來進一步降低FM頻帶EMI。
參考文獻
1 Ling Jiang、Frank Wang、Keith Szolusha和Kurk Mathews。 "傳導輻射測試中分離共模和差模輻射的實用方法。" 模擬對話,第55卷第1期,2021年1月。
2 Keith Szolusha、Gengyao Li。"SMPS電感的安裝方向會影響輻射嗎?" emiTime,2020年8月。
3 Ranjith Bramanpalli。 "ANP047:電源管理中電感的電磁輻射行為。" Würth Elektronik,2018年3月。
免責聲明:本文為轉載文章,轉載此文目的在于傳遞更多信息,版權歸原作者所有。本文所用視頻、圖片、文字如涉及作品版權問題,請聯系小編進行處理。
推薦閱讀:



