【導讀】最新的Σ-Δ轉換器通常具有較高分辨率、高度集成、低功耗以及較低成本,使其成為過程控制、高精度溫度測量以及電子稱等應用的上佳 ADC 選擇。但由于設計者往往不太了解Σ-Δ類型的轉換器,而選擇傳統的 SAR ADC。
最新的Σ-Δ轉換器通常具有較高分辨率、高度集成、低功耗以及較低成本,使其成為過程控制、高精度溫度測量以及電子稱等應用的上佳 ADC 選擇。但由于設計者往往不太了解Σ-Δ類型的轉換器,而選擇傳統的 SAR ADC。
Σ-Δ轉換器(1 位 ADC)的模擬側非常簡單;數字側執行濾波和抽樣,比較復雜,這部分使得Σ-Δ ADC 的生產成本較低。為理解轉換器工作原理,您必須熟悉過采樣、噪聲整形、數字濾波以及抽樣等概念。
本應用筆記涵蓋了上述主題。
過采樣
首先,考慮輸入信號為正弦波時傳統多位 ADC 的頻域傳遞函數。以頻率 Fs 對該輸入進行采樣。根據奈奎斯特定理,Fs 必須至少為輸入信號帶寬的兩倍。
觀察數字輸出的 FFT 分析結果,我們可看到一個單音和大量隨機噪聲,從直流延伸至 Fs/2 (圖 1)。這些噪聲稱為量化噪聲,對該結果可以按照以下考慮:ADC 輸入為連續信號,具有無限可能的狀態,但數字輸出為離散函數,其不同狀態的數量取決于轉換器的分辨率。所以,從模擬到數字的轉換損失了某些信息,在信號中引入了一定程度的失真。該誤差的幅值是隨機的,最大為±LSB。

圖 1. 多位 ADC 的 FFT 譜圖,采樣頻率為 FS
如果我們將基頻幅值除以所有噪聲頻率的 RMS 和,則得到信噪比(SNR)。對于 N 位的 ADC,SNR = 6.02N + 1.76dB。為提高傳統 ADC 的 SNR(并進而提高信號復現的精度),就必須提高位數。
仍以上例為例,但將采樣頻率提高,采用過采樣因子 k,達到 kFs(圖 2)。FFT 分析結果表明噪底降低。SNR 與之前相同,但噪聲能量已經分散至較寬的頻率范圍。Σ-Δ轉換器利用這一原理,在 1 位 ADC 之后增加了數字濾波器(圖 3)。由于大多數噪聲被數字濾波器濾除,所以 RMS 噪聲較低。這種方法使得Σ-Δ轉換器以較低分辨率的 ADC 實現較寬動態范圍。

圖 2. 多位 ADC 的 FFT 譜圖,采樣頻率為 kFS。

圖 3. 數字濾波對噪聲帶寬的作用
SNR 改善僅僅受益于過采樣和濾波嗎?注意,1 位 ADC 的 SNR 為 7.78dB (6.02 + 1.76)。過采樣因子每提高 4,SNR 增大 6dB,每提高 6dB 則相當于增加 1 位。如果 1 位 ADC 的過采樣為 24 倍,則達到 4 位的分辨率;那么為了實現 16 位的分辨率就必須采用過采樣因子 415,這很不現實。但是,Σ-Δ轉換器利用噪聲整形技術克服了這一限制,實現每 4 倍過采樣得到的增益超過 6dB。
噪聲整形
為理解噪聲整形,我們首先看看一階Σ-Δ調制器的方框圖(圖 4),其中包括差分放大器、積分器和比較器,以及包含 1 位 DAC 的反饋環路。(該 DAC 為簡單開關,將差分放大器的負輸入連接至正或負基準電壓)。反饋 DAC 的目的是將積分器的平均輸出維持在接近比較器的基準電平。

圖 4. Σ-Δ調制器方框圖。
調制器輸出端“1”的密度與輸入信號成比例。輸入增大時,比較器產生大量“1”;輸入減小時則相反。通過對誤差電壓求和,積分器對于輸入信號為低通濾波器,對于量化噪聲為高通濾波器。所以,大多數量化噪聲被搬移至較高頻率(圖 5)。過采樣不僅改變總噪聲功率,而且改變了其分布。

圖 5. Σ-Δ調制器中積分器的作用。
如果我們在噪聲整形Σ-Δ調制器上增加一個數字濾波器,則能夠濾除比簡單過采樣更多的噪聲(圖 6)。采樣率每增加一倍,這種調制器(1 階)提供 9dB 的 SNR 改善。對于更高階的量化,我們可在Σ-Δ調制器中包含多級積分和求和。例如,圖 7 所示的 2 階Σ-Δ調制器,采樣率每增加一倍,提供 15dB 的 SNR 改善。圖 8 所示為Σ-Δ調制器階數與達到特定 SNR 所需的過采樣之間的關系。

圖 6. 數字濾波器對整形噪聲的作用。

圖 7. 利用多級積分和求和實現較高階的量化噪聲。

圖 8. Σ-Δ調制器階數與達到特定 SNR 所需的過采樣之間的關系。
數字和抽樣濾波器
Σ-Δ調制器的輸出為 1 位數據流,采樣率可達到兆赫茲范圍。數字和抽樣濾波器(圖 9)的目的是從該數據流中析取信息,將數據率降低為更有用的值。在Σ-Δ ADC 中,數字濾波器對 1 位數據流進行平均,提高 ADC 分辨率,并濾除帶外量化噪聲。它決定了信號帶寬、建立時間和阻帶抑制。

圖 9. Σ-Δ調制器的數字側。
Σ-Δ轉換器中,廣泛用于執行低通功能的濾波器結構為 Sinc³型(圖 10)。該濾波器的主要優點是其陷波響應,(例如)設置為電網頻率時可抑制該頻率。陷波位置與輸出數據率(1/ 數據字周期)直接相關。SINC³濾波器的建立時間為三個數據字周期。對于 60Hz 陷波(60Hz 數據率),建立時間為 3/60Hz = 50ms。對于要求較低分辨率和較快建立時間的應用,可考慮 MAX1400 家族 ADC,可選擇濾波器類型(SINC¹或 SINC³)。

圖 10. Sinc³濾波器的低通函數。
SINC¹濾波器的建立時間為一個數據字。在上例中,1/60Hz = 16.7ms。由于數字輸出濾波器降低了帶寬,即使輸出數據率低于原始采樣率,也滿足奈奎斯特準則。為實現這一目的,可保留特定的輸入采樣,而丟棄其余采樣。該過程被稱為以因子 M(抽樣比)進行抽樣。如果輸出數據率高于信號帶寬的兩倍,M 可為任意整數值(圖 11)。如果輸入采樣頻率為 fs,則可將濾波器輸出數據率降低至 fs/M,不會損失信息。

圖 11. 抽樣不會造成任何信息損失。
Maxim 的Σ-Δ ADC
新型高度集成Σ-Δ ADC 以最少數量的外部元件處理小信號。例如,MAX1402 芯片包括眾多功能,被作為片上系統(圖 12)。器件在工作模式下的靜態電流低至 250µA(關斷模式下為 2µA),480sps 速率時的精度為 16 位,4800sps 速率時的精度為 12 位。

圖 12. MAX1402 方框圖。
MAX1402 信號鏈包括:靈活的輸入多路復用器(可設置為三路全差分信號或五路偽差分信號)、兩個斬波放大器、可編程 PGA(增益從 1 至 128)、用于消除系統失調的粗調 DAC、2 階Σ-Δ調制器。集成數字濾波器可配置為 SINC¹或 SINC³,對 1 位數據流進行濾波。通過 SPI/QSPI™兼容、3 線串行接口提供轉換結果。
芯片還包括兩路全差分輸入通道(用于校準失調和增益)、兩路匹配的 200µA 變送器激勵電流(適合 3 線和 4 線 RTD 應用),以及兩路用于測試所選變送器完整性的微小電流源。器件可編程,通過串行接口訪問八個內部寄存器,以選擇工作模式。設置 SCAN 控制位置位時,使能芯片根據命令或連續讀取輸入通道;輸入通道用附加至每個轉換結果的 3 位“通道識別碼”表示。
圖 13 為正確的輸入電壓范圍,由 U/B-bar 位、Vref、PGA 和 DAC 設置決定。DAC 編碼為“0000”時,無失調。例如,Vref = 2.5V 時,將 DAC 設置為“1110”,PGA 設置為“000”,將 U/B-bar 位設置為“0”,可實現 0V 至 5V 滿幅范圍。

圖 13. MAX1402 輸入電壓范圍設置。
可利用兩路校準通道(CALOFF 和 CALGAIN)修正測量結果。為實現以上目的,將 CALOFF 輸入連接至地,將 CALGAIN 輸入連接至基準電壓。將這些通道的平均測量值用于以下插值公式:電壓 = [Vref × (編碼 -CALOFF 編碼)]/[(CALGAIN 編碼 -CALOFF 編碼) × PGA 增益]。
Σ-Δ ADC 的應用
帶冷端補償的熱電偶測量
為消除熱電偶引線拾取的噪聲,這種應用中的 MAX1402(圖 14)采用緩沖模式,允許前端具有較大去耦電容。該模式下,由于降低了可用的共模范圍,必須將 AIN2 輸入偏置在基準電壓(2.5V)。熱電偶測量帶來了熱電勢問題,熱電勢是由將熱電偶探頭連接至測量儀器造成的。這就引入了溫度依賴性誤差,必須將其從溫度測量值中減去,以獲得高精度結果。

圖 14. 帶有冷端補償的熱電偶測量。
儀器測得的電壓可表示為α(T1-Tref),其中α為熱電偶的塞貝克(Seebeck)常數,T1 為被測溫度,Tref 為結溫。為了補償塞貝克系數,可增加一部分二極管引起的溫度補償電壓(至熱電偶輸出),或者可采集結溫并利用軟件計算補償值。在這種方式下,利用差分輸入通道 AIN3-AIN4 測量 pn 結的溫度,由 200µA 內部電流發生器進行偏置。
高精度熱電偶數據采集系統(DAS)
作為 MAX1402 的替代品,MAX11200/MAX11210 提供 24 位分辨率,支持高性能關鍵應用。圖 15 所示為高精度 DAS 的的簡化原理圖,采用 24 位Σ-Δ ADC MAX11200 評估板(EV),支持熱電偶溫度測量。本例中,利用 R1 - PT1000 (PTS 1206,1000Ω)測量冷結的絕對溫度。該解決方案能夠以±0.30°C 或更高精度測量冷結溫度 1。

圖 15. 熱電偶 DAS 簡化圖。
MAX11200 的 GPIO 控制高精度多路復用器 MAX4782,選擇熱電偶或 PRTD R1 - PT1000。該方法可利用單個 ADC 實現熱電偶或 PRTD 的動態測量。該設計提高了系統精度,降低了校準要求。
3 線和 4 線 RTD 配置
由于鉑電阻溫度檢測器(RTD)具有優異的精度和可互換性,所以得到過程控制應用中關鍵溫度測量的青睞。鉑 PRTD100 在 0°C 時產生 100Ω電阻,在+266°C 時產生 200Ω。RTD 的靈敏度非常低(ΔR/ΔT = 100Ω/266°C),激勵電流為 200µA 時,0°C 下產生 20mV 電壓,+266°C 下產生 40mV 電壓。MAX1402 的模擬輸入可直接處理這些信號電平。
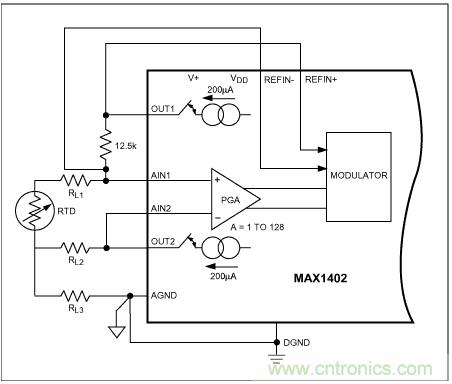
線阻引起的誤差會影響測量精度。當 RTD 靠近轉換器時,您可使用傳統的 2 線配置;但當 RTD 位于遠端時,線阻疊加至 RTD 阻抗,引起較大的誤差。對于這種安裝類型,應采用 3 線和 4 線 RTD 配置。
兩路匹配的 200µA 電流源支持補償 3 線和 4 線 RTD 配置中的誤差。3 線配置下(圖 16),這些電流源通過 RL1 和 RL2,確保 AIN1-AIN2 差分電壓不受線阻的影響。如果兩根線的材料相同、長度相等(RL1 = RL2),電流源的溫度系數完美匹配(MAX1402 溫度系數為 5ppm/°C),這種措施很有效。

圖 16. 3 線 RTD 應用。
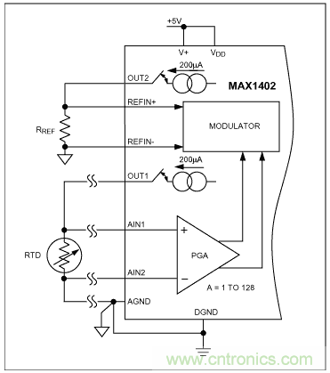
4 線配置中,連接至 AIN1 和 AIN2 的測量線中沒有電流通過,所以無線阻誤差(圖 17)。電流源 OUT1 為 RTD 提供激勵電流,電流源 OUT2 提供產生基準電壓所需的電流。比例測量配置確保基準電壓變動能夠補償 RTD 溫度系數誤差(RTD 電流源的溫漂引起)。

圖 17.4 線 RTD 應用。
鉑電阻溫度檢測器(PRTD)的高精度溫度數據采集系統
使用 MAX11200 的 DAS 提供精度非常高的 PRTD 測量系統,可用于支持較寬溫度范圍內不同電阻的 RTD。常見的 PRTD 電阻有 100Ω (PRTD100)、500Ω (PRTD500)和 1000Ω (PRTD1000)。表 1 所示為 PRTD100 和 PRTD1000 器件的差分電壓輸出范圍。右側的一組公式計算 MAX11200 ADC 的無噪聲編碼個數。
表 1. 圖 18 中 ADC 的溫度測量范圍

注意,PRTD 應用中輸出信號的總范圍為大約 82mV。MAX11200 具有極低的輸入參考噪聲,10sps 時為 570nV,使應用的無噪聲分辨率在 210°C 量程時為 0.007°C。

圖 18. 本文中用于測量的高精度數據采集系統(DAS)的方框圖。基于 MAX11200 ADC (圖 3)的 DAS 包括提供簡單校準和計算產生的線性化。
如圖 18 所示,MAX11200 的 GPIO1 引腳設置為輸出,控制繼電器校準開關,同時選擇固定 RCAL 電阻或 PRTD。這種多功能性提高了系統精度,并減少了針對 RA 和 RT 初始值的計算。
智能 4-20mA 發送器
在舊式 4-20mA 發送器中,現場安裝的裝置檢測物理參數,例如壓力或溫度,并產生與被測變量成比例的電流(標準 4-20mA 范圍)。電流環路的優點:測量信號對噪聲不敏感,可由遠端供電。為滿足工業要求,人們開發了第二代 4-20mA 發送器(稱為“智能”發送器),利用微處理器和數據轉換器遠端調理信號。
智能裝置可標準化增益和失調,并線性化傳感器,例如 RTD 和熱電偶:轉換為數字信號,利用µP 中的數學算法進行處理,再轉換回模擬信號,然后通過環路發送標準電流(圖 19)。第三代“智能和智慧”4-20mA 發送器增加了數字通信功能(至智能裝置),與 4-20mA 信號共用雙絞線。該通信通道也允許傳輸控制和診斷信號。MAX1402 等低功耗器件比較適合,因為其 250µA 供電電流可為其余發送器電路節省可觀的功率。

圖 19. 智能 4-20mA 發送器。
智能發送器的通信標準為 HART 協議。HART 協議基于 Bell 202 電話通信標準,采用頻移鍵控(FSK)原理。數字信號包括分別代表 1 和 0 的兩個頻率(1200Hz 和 2200Hz)。為實現模擬和數字同時通信,這些頻率的正弦波被疊加至直流模擬信號電纜(圖 20)。由于 FSK 信號的平均值總為零,所以不影響 4-20mA 模擬信號。數字通信信號的響應時間允許大約 2-3 次數據更新每秒,不中斷模擬信號。通信要求的最小環路阻抗為 23Ω。

圖 20. 模擬和數字同時通信。
總結
高度集成調理系統出現之前,采用多片獨立的信號調理和處理芯片實現過程控制。作為替代方法,Σ-Δ方案解決了最關鍵應用的性能要求,同時將電路板空間和電源要求(許多應用僅要求 3V 或 5V 單電源)降至最小。單電源工作尤其適合于電池供電的便攜式系統,元件數量較少也提高了系統可靠性。
參考 /b>
關于使用 PRTD 進行高精度溫度測量的更多詳細信息,請參見 Maxim 的應用筆記 4875《高精度溫度測量帶動鉑電阻溫度監測器(PRTD)和高精度Σ-Δ ADC 應用》。
免責聲明:本文為轉載文章,轉載此文目的在于傳遞更多信息,版權歸原作者所有。本文所用視頻、圖片、文字如涉及作品版權問題,請電話或者郵箱聯系小編進行侵刪。




