文章要點:
- 氙氣閃光方案的高度難以滿足超薄照相手機要求
- LED閃光方案的厚度僅相當于氙氣閃光方案的一半
- NCP5680除了驅動LED還管理超級電容
近年來,領先制造商紛紛為照相手機采用更好的鏡頭及更高像素的圖像傳感器,如分辨率超過500萬像素的手機款式越來越多。為了幫助消費者在低光照環境或弱光下拍得更佳質量的相片,制造商需要在手機中集中高強度的閃光功能。若單純依靠鋰離子電池來為閃光提供能量,那閃光所需要的大脈沖電流會導致電池電壓急劇下降,甚至可能低于閾值,導致手機關閉。
常見的一種閃光解決方案是氙氣閃光。這種閃光方案中包含鋁電解電容、變壓器、氙氣燈管及驅動器等組件,以極高峰值電壓點亮氙氣燈管內的氣體混合物,燃燒氙氣,并開始高強度閃光。這種閃光方案可以采用諸如安森美半導體NCP5080這樣的氙氣閃光電容充電IC。NCP5080是一款高壓升壓驅動器,專門用于氙氣功率閃光。內置的直流-直流(DC-DC)轉換器基于反激架構,帶有外部變壓器以適合任何范圍的高壓需求。這器件還集成光電二極管感測功能,防止照片過度曝光。采用NCP5080的這類氙氣閃光方案的優勢是閃光強度高,接近日光,且性能佳,適合拍攝移動的對象。
但在纖薄外形仍是便攜產品重要賣點的今天,氙氣閃光方案中鋁電解電容較大的直徑(約7 mm)和變壓器較大的高度(約6 mm),使整體方案的厚度較大,難以適應超薄照相手機要求。
結合超級電容的LED閃光方案的應用優勢
氙氣閃光方案在厚度方面的制約,使另一種方案,也就是結合超級電容的大電流LED閃光方案極具吸引力。從光輸出來看,最新的高亮度LED(HB-LED)提供可與氙氣閃光方案相當的高流明密度;而從尺寸來看,這種方案中帶光學組件的LED高度約為3 mm,超級電容的高度更低,整體閃光方案的厚度僅相當于氙氣閃光方案的一半。
這種方案中常見大峰值電流,高達數安培(A)的電流會持續約100 ms的時間。超級電容可高達數百微法(μF),在峰值電流消耗期間為負載供電,而非直接依靠電池。LED驅動器在閃光期間為恒定電流穩流。業界首款10 A電流的超級電容LED閃光驅動器NCP5680便應運而生,這款安森美半導體的集成型LED閃光和電源管理方案采用超薄的3.5 mm x 3.5 mm x 0.55 mm的µQFN-24封裝,結合由Cap-XX提供的最新纖薄棱形超級電容,提供與氙氣閃光相媲美的高強度閃光,但整體方案的尺寸僅為氙氣閃光方案的一半,非常適合超薄照相手機及數碼相機的需求。
這器件配合鋰離子電池,管理一顆超級電容來驅動LED閃光至充分亮度,提供達10 A的峰值電流。NCP5680中的集成驅動器還管理超級電容,處理其它消耗大峰值電流的功能,如變焦、自動對焦、音頻、視頻、無線傳輸、全球衛星定位系統(GPS)數據讀取及射頻(RF)放大等,幫助延長電池使用時間,更好地符合消費者的期望。
此外,NCP5680集成超級電容充電、浪涌電流管理和LED電流控制所需的全部電路,節省設計人員的開發時間、電路板空間及元器件成本。超級電容充電和放電完全可編程控制,確保為高質量拍照提供恰當的光。
值得一提的是,NCP5680以I2C接口提供靈活的控制。NCP5680中的I2C寄存器讓用戶能實時調節兩顆LED中各顆LED的輸出電流及閃光持續時間。所以這方案能提供不同的光照效果,如指示燈、預閃光、拍照用功率閃光燈,及視頻攝錄用電筒光。NCP5680連接至環境光傳感器時,會自動限制閃光持續時間,防止照片過度曝光,以保障照片質量。NCP5680還提供眾多保護特性,保護閃光電路免受驅動電路及LED任何故障的影響

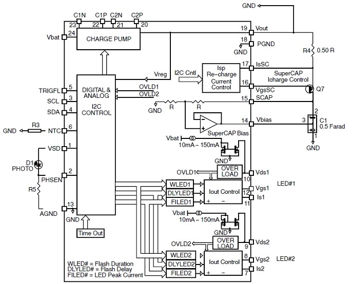
圖:NCP5680的簡化功能框圖
總結:
NCP5680超級電容LED閃光驅動器結合最新纖薄棱形超級電容和大功率LED,非常適合超薄照相手機應用,并替代氙氣閃光。這器件管理超級電容來驅動LED閃光至充分亮度,確保高質量的照相。這器件集成超級電容充電、浪涌電流管理和LED電流控制所需的全部電路,節省設計人員的開發時間、電路板空間及元器件成本,加快上市進程。



